电脑桌面
添加小米粒文库到电脑桌面
安装后可以在桌面快捷访问

经济生活二轮第一单元VIP免费

经济生活二轮第一单元_第1页
1/4
经济生活二轮第一单元_第2页
2/4
经济生活二轮第一单元_第3页
3/4
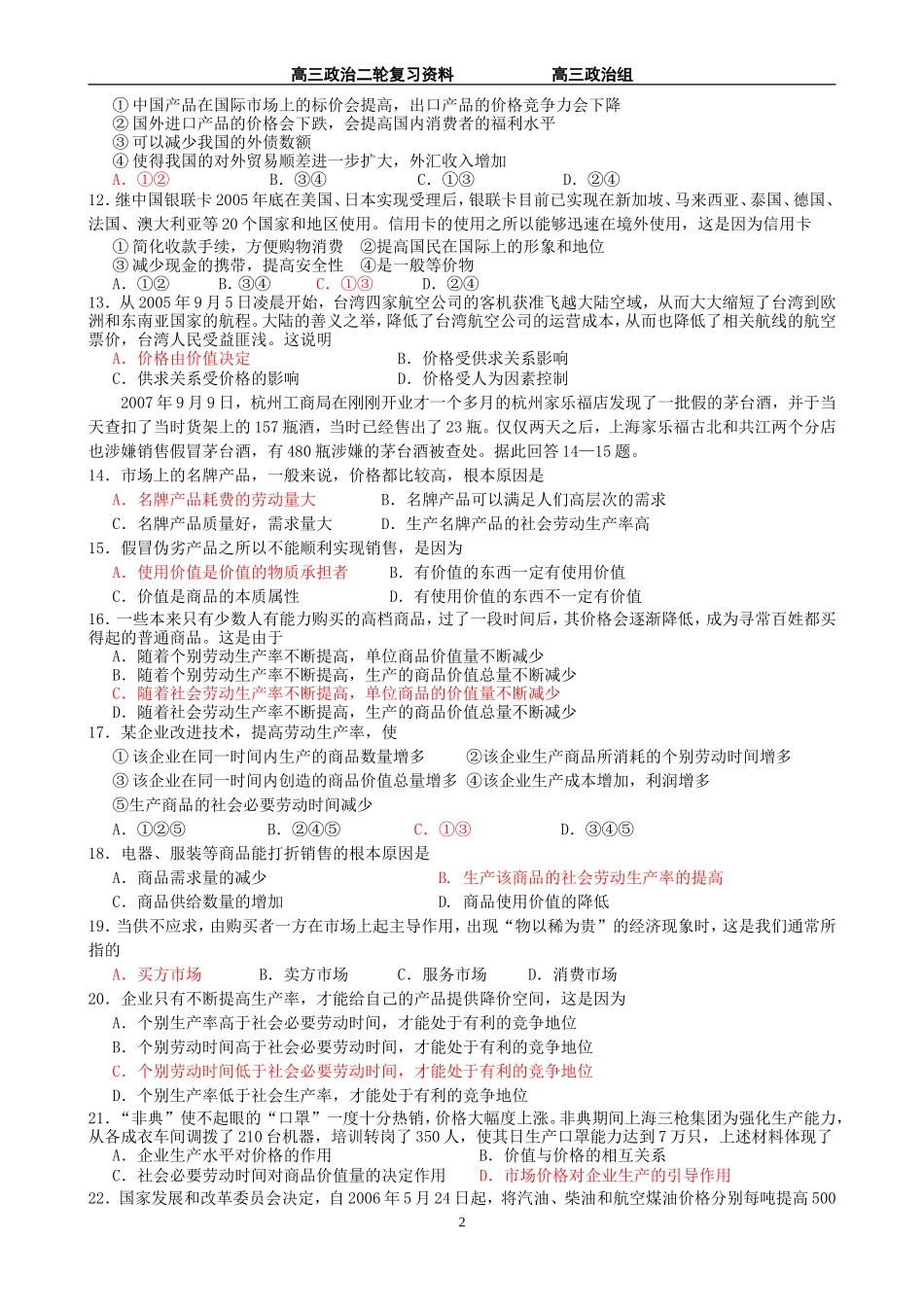
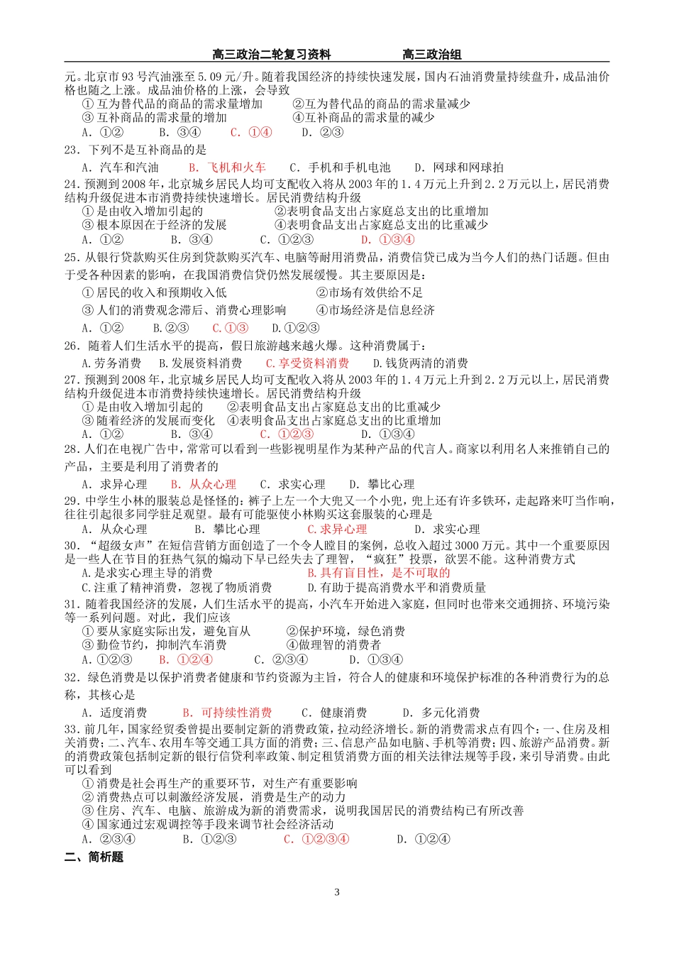
高三政治二轮复习资料高三政治组高三政治二轮复习经济生活《生活与消费》单元测试一.单项选择题1.下列物品中属于商品的是①空气②天然矿泉水③商店里过了有效期的蛋糕④青菜⑤工厂的产品⑥买来的玩具⑦待售的大米⑧买来送人的礼品⑨信息服务A.①③⑤B.②⑤⑥⑦⑧C.③⑤⑦D.⑤⑦⑨2.近年来,人们越来越多地看到:一个企业日子好过不好过.关键是看它的产品是否符合社会需要。有没有质量的保证,有没有销路。一个产品救活一个企业的事例屡见不鲜.也有一些企业因产品质量而陷入停产、半停产困境、亏损严重。这说明A.商品的价值是由使用价值决定的B.商品的使用价值是商品价值实现的基础C.商品的使用价值要通过价值来实现D.价值是商品的自然属性3.货币执行流通手段和价值尺度的职能,它们的共同点是A.用来衡量一切商品价值的大小B.商品交换的媒介C.都是货币本质的体现D.价值尺度在前,流通手段在后4.下列选项中体现的是货币执行流通手段职能的一项是A.工人领工资B.1台彩电表价3000元C.定期交纳房租D.用3000元买一台彩电5.用货币作为衡量商品价值大小的尺度称为价值尺度,货币能充当这一职能是因为A.货币和其他商品一样,能够交换商品B.货币是商品,具有价值C.货币是商品,具有使用价值D.货币是商品,能够表现价值6.据《中国青年报》报道,一种在山东平邑县武台乡新平村流通35年,被村民称为“村币”的硬纸币,最近别国家机关查处并取缔。这种硬纸币印刷规范,且印有“新平村专用”等字样,面额从1元到50元不等。这种村币之所以被取缔,从经济生活角度看,是因为A.村币具有货币的某些职能,会扰乱市场秩序B.村币作为货币符号,是商品流通中起媒介作用C.纸币是由国家发行的强制使用的货币符号D.村币本身没有价值7.世界各国在印刷本国货币符号——纸币时,都规定了纸币的名称、式样以及面值,但不能规定纸币的购买力。这说明A.纸币的面值和实际购买力不是主观想象的,是由市场上供求关系的变化决定的B.纸币是国家定期发行的强制使用的货币符号,不可能事先规定纸币的实际购买力C.纸币是货币符号,它的购买力是由商品流通中实际需要的金属货币量决定的D.纸币只是货币符号,它的购买力是由这个国家所拥有的金银量决定的8.2005年8月31日,中国人民银行发行2005年版第五套人民币。新版人民币共有100元、50元、20元、10元、5元和1角六个币种。这说明①纸币是由国家(或某些地区)发行的、强制使用的价值符号②纸币的券面价值是由国家决定的③纸币的市场购买力是由国家决定的④纸币是现在惟一的商品流通媒介A.①②B.③④C.①③D.②④9.通货膨胀与通货紧缩都不利于经济的健康、持续发展。原因各有不同,但相同之处在于A.都是社会劳动生产率的变化引起的B.都是社会总需求大于总供给引起的C.都是社会总供给大于总需求引起的D.都是社会总供给与社会总需求严重失衡造成的10.当出现通货紧缩时,社会上会出现如下情况①存款所代表的实物数量减少②纸币升值③物价下跌④流通中所需的纸币量减少A.①②④B.①②③C.②③④D.①③④11.我国人民币升值对我国经济产生的影响1高三政治二轮复习资料高三政治组①中国产品在国际市场上的标价会提高,出口产品的价格竞争力会下降②国外进口产品的价格会下跌,会提高国内消费者的福利水平③可以减少我国的外债数额④使得我国的对外贸易顺差进一步扩大,外汇收入增加A.①②B.③④C.①③D.②④12.继中国银联卡2005年底在美国、日本实现受理后,银联卡目前已实现在新加坡、马来西亚、泰国、德国、法国、澳大利亚等20个国家和地区使用。信用卡的使用之所以能够迅速在境外使用,这是因为信用卡①简化收款手续,方便购物消费②提高国民在国际上的形象和地位③减少现金的携带,提高安全性④是一般等价物A.①②B.③④C.①③D.②④13.从2005年9月5日凌晨开始,台湾四家航空公司的客机获准飞越大陆空域,从而大大缩短了台湾到欧洲和东南亚国家的航程。大陆的善义之举,降低了台湾航空公司的运营成本,从而也降低了相关航线的航空票价,台湾人民受益匪浅。这说明A.价格由价值决定B.价格受供求关系影响C.供求...

1、当您付费下载文档后,您只拥有了使用权限,并不意味着购买了版权,文档只能用于自身使用,不得用于其他商业用途(如 [转卖]进行直接盈利或[编辑后售卖]进行间接盈利)。
2、本站所有内容均由合作方或网友上传,本站不对文档的完整性、权威性及其观点立场正确性做任何保证或承诺!文档内容仅供研究参考,付费前请自行鉴别。
3、如文档内容存在违规,或者侵犯商业秘密、侵犯著作权等,请点击“违规举报”。

碎片内容

经济生活二轮第一单元

您可能关注的文档

中小学资料+ 关注
实名认证
内容提供者

精美课件,值得下载

确认删除?
VIP
微信客服
  • 扫码咨询
会员Q群
  • 会员专属群点击这里加入QQ群
客服邮箱
回到顶部