电脑桌面
添加小米粒文库到电脑桌面
安装后可以在桌面快捷访问

钻孔桩钢筋笼施工技术交底书VIP免费

钻孔桩钢筋笼施工技术交底书_第1页
1/4
钻孔桩钢筋笼施工技术交底书_第2页
2/4
钻孔桩钢筋笼施工技术交底书_第3页
3/4
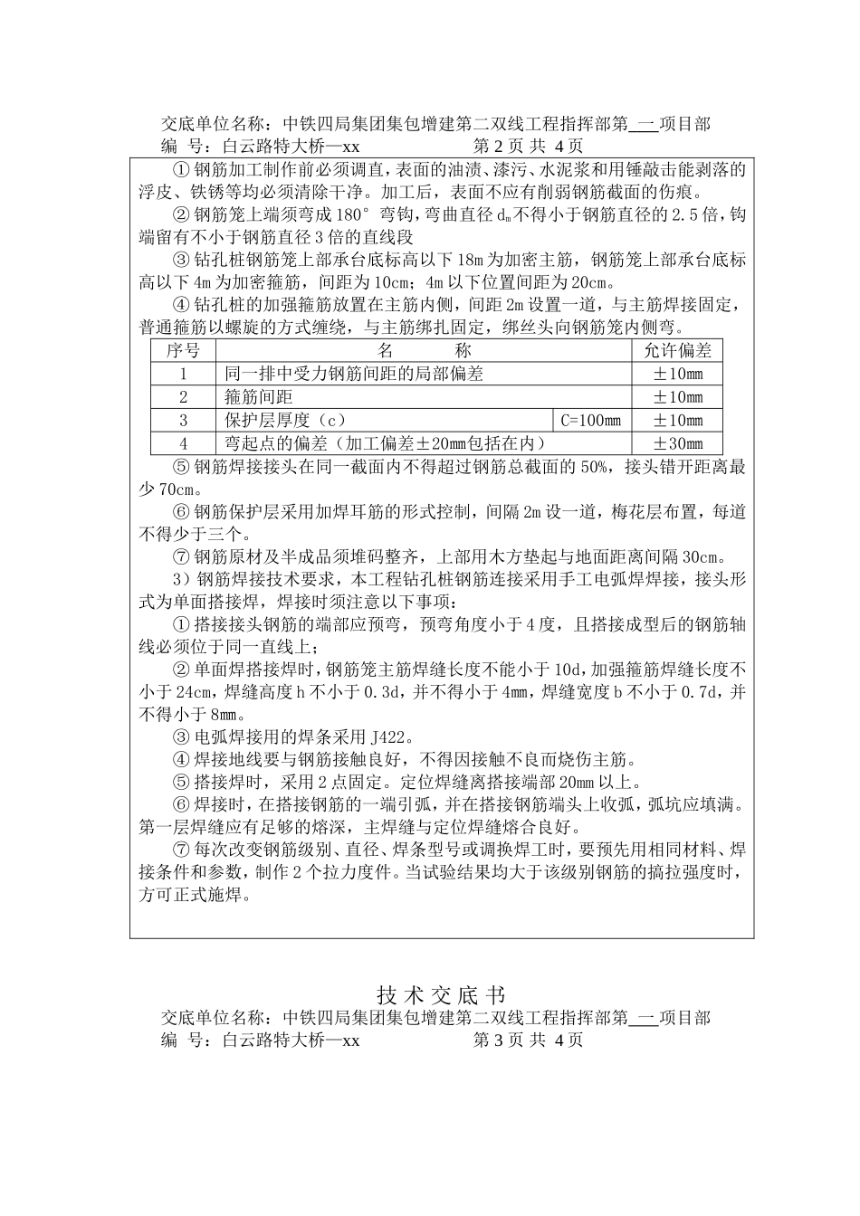
技术交底书交底单位名称:中铁四局集团集包增建第二双线工程指挥部第一项目部编号:白云路特大桥—xx第1页共4页工程名称HDzK18+045.1、HDyK18+050.17白云路特大桥设计文件图号集包施桥施工部位钻孔桩钢筋笼加工制作交底日期1.交底范围适用于本桥所有钻孔桩钢筋笼加工制作。2.设计情况本桥钻孔桩全为摩擦桩,钢筋笼直径为1.05m(自钢筋中心处计算),钢筋笼主筋采用φ20钢筋,上部18米为主筋加密区,下部主筋减少一半,钢筋笼上部4m箍筋采用φ10钢筋,间距10cm,下部采用φ8钢筋,间距20cm,加强箍筋采用φ16钢筋,间距2m(除刚构部分外),左线包台、1#~10#墩、17#~21#墩、44#~57#墩、兰州台及右线Y22#~Y36#墩、兰州台均采用24根主筋,左线11#~16#墩、22#~38#墩,右线Y7#~Y16#墩均采用30根主筋,刚构部分左线40#墩、左线42#墩及右线Y18#墩、右线Y20#墩钢筋笼主筋采用Φ25通常钢筋,左线41#墩、右线Y20#墩钢筋笼主筋采用φ20通常钢筋,加强箍筋采用φ20钢筋,间距2m,左线39#墩、左线43#墩、右线Y17#墩、右线Y21#墩钢筋笼主筋采用φ20钢筋,上部15米为主筋加密区,下部主筋减少一半,钢筋笼上部4m箍筋采用φ10钢筋,间距10cm,下部间距20cm,加强箍筋采用φ16钢筋。3.施工准备1)施工前对钢筋的种类进行核实,钢筋的种类及技术条件应符合设计要求,钢筋进场应按规范进行检验,检验合格后方可加工制作。4.钢筋笼的加工制作1)钻孔桩钢筋加工尺寸及数量详见各部位施工详图及参考图。要求加工尺寸、数量正确,符合设计及施工规范要求。2)加工及焊接技术要求:交底人:复核人:接受人:技术交底书交底单位名称:中铁四局集团集包增建第二双线工程指挥部第一项目部编号:白云路特大桥—xx第2页共4页①钢筋加工制作前必须调直,表面的油渍、漆污、水泥浆和用锤敲击能剥落的浮皮、铁锈等均必须清除干净。加工后,表面不应有削弱钢筋截面的伤痕。②钢筋笼上端须弯成180°弯钩,弯曲直径dm不得小于钢筋直径的2.5倍,钩端留有不小于钢筋直径3倍的直线段③钻孔桩钢筋笼上部承台底标高以下18m为加密主筋,钢筋笼上部承台底标高以下4m为加密箍筋,间距为10cm;4m以下位置间距为20cm。④钻孔桩的加强箍筋放置在主筋内侧,间距2m设置一道,与主筋焊接固定,普通箍筋以螺旋的方式缠绕,与主筋绑扎固定,绑丝头向钢筋笼内侧弯。序号名称允许偏差1同一排中受力钢筋间距的局部偏差±10㎜2箍筋间距±10㎜3保护层厚度(c)C=100㎜±10㎜4弯起点的偏差(加工偏差±20㎜包括在内)±30㎜⑤钢筋焊接接头在同一截面内不得超过钢筋总截面的50%,接头错开距离最少70cm。⑥钢筋保护层采用加焊耳筋的形式控制,间隔2m设一道,梅花层布置,每道不得少于三个。⑦钢筋原材及半成品须堆码整齐,上部用木方垫起与地面距离间隔30cm。3)钢筋焊接技术要求,本工程钻孔桩钢筋连接采用手工电弧焊焊接,接头形式为单面搭接焊,焊接时须注意以下事项:①搭接接头钢筋的端部应预弯,预弯角度小于4度,且搭接成型后的钢筋轴线必须位于同一直线上;②单面焊搭接焊时,钢筋笼主筋焊缝长度不能小于10d,加强箍筋焊缝长度不小于24cm,焊缝高度h不小于0.3d,并不得小于4㎜,焊缝宽度b不小于0.7d,并不得小于8㎜。③电弧焊接用的焊条采用J422。④焊接地线要与钢筋接触良好,不得因接触不良而烧伤主筋。⑤搭接焊时,采用2点固定。定位焊缝离搭接端部20mm以上。⑥焊接时,在搭接钢筋的一端引弧,并在搭接钢筋端头上收弧,弧坑应填满。第一层焊缝应有足够的熔深,主焊缝与定位焊缝熔合良好。⑦每次改变钢筋级别、直径、焊条型号或调换焊工时,要预先用相同材料、焊接条件和参数,制作2个拉力度件。当试验结果均大于该级别钢筋的搞拉强度时,方可正式施焊。技术交底书交底单位名称:中铁四局集团集包增建第二双线工程指挥部第一项目部编号:白云路特大桥—xx第3页共4页⑧采用电弧焊的接头,应逐个进行外观检查,达到如下要求:用小锤敲击接头时,钢筋发出与基本钢材同样的清脆声;焊缝表面平顺,不得有裂纹,没有明显的咬边、凹陷、焊瘤、夹渣及气孔。焊缝缺陷及尺寸的允许偏差应符合下表要求:电弧焊接钢筋接头的缺陷及尺寸偏差允许值序号名...

1、当您付费下载文档后,您只拥有了使用权限,并不意味着购买了版权,文档只能用于自身使用,不得用于其他商业用途(如 [转卖]进行直接盈利或[编辑后售卖]进行间接盈利)。
2、本站所有内容均由合作方或网友上传,本站不对文档的完整性、权威性及其观点立场正确性做任何保证或承诺!文档内容仅供研究参考,付费前请自行鉴别。
3、如文档内容存在违规,或者侵犯商业秘密、侵犯著作权等,请点击“违规举报”。

碎片内容

钻孔桩钢筋笼施工技术交底书

您可能关注的文档

确认删除?
VIP
微信客服
  • 扫码咨询
会员Q群
  • 会员专属群点击这里加入QQ群
客服邮箱
回到顶部