电脑桌面
添加小米粒文库到电脑桌面
安装后可以在桌面快捷访问

五年级奥数专题15:相遇问题VIP免费

五年级奥数专题15:相遇问题_第1页
1/10
五年级奥数专题15:相遇问题_第2页
2/10
五年级奥数专题15:相遇问题_第3页
3/10
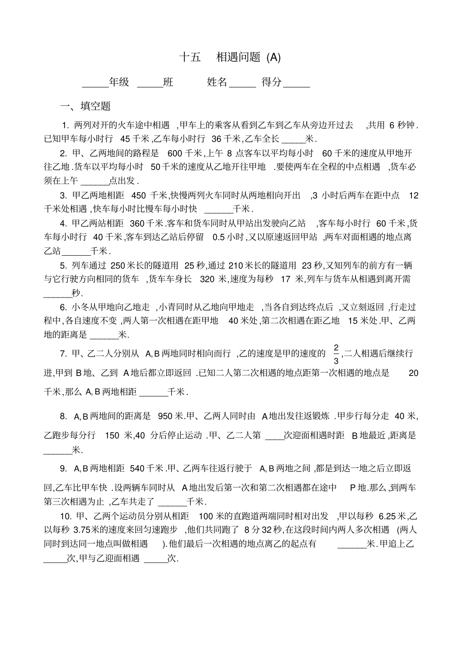
十五相遇问题(A)年级班姓名得分一、填空题1.两列对开的火车途中相遇,甲车上的乘客从看到乙车到乙车从旁边开过去,共用6秒钟.已知甲车每小时行45千米,乙车每小时行36千米,乙车全长_____米.2.甲、乙两地间的路程是600千米,上午8点客车以平均每小时60千米的速度从甲地开往乙地.货车以平均每小时50千米的速度从乙地开往甲地.要使两车在全程的中点相遇,货车必须在上午______点出发.3.甲乙两地相距450千米,快慢两列火车同时从两地相向开出,3小时后两车在距中点12千米处相遇,快车每小时比慢车每小时快______千米.4.甲乙两站相距360千米.客车和货车同时从甲站出发驶向乙站,客车每小时行60千米,货车每小时行40千米,客车到达乙站后停留0.5小时,又以原速返回甲站,两车对面相遇的地点离乙站______千米.5.列车通过250米长的隧道用25秒,通过210米长的隧道用23秒,又知列车的前方有一辆与它行驶方向相同的货车,货车车身长320米,速度为每秒17米,列车与货车从相遇到离开需______秒.6.小冬从甲地向乙地走,小青同时从乙地向甲地走,当各自到达终点后,又立刻返回,行走过程中,各自速度不变,两人第一次相遇在距甲地40米处,第二次相遇在距乙地15米处.甲、乙两地的距离是______米.7.甲、乙二人分别从BA,两地同时相向而行,乙的速度是甲的速度的32,二人相遇后继续行进,甲到B地、乙到A地后都立即返回.已知二人第二次相遇的地点距第一次相遇的地点是20千米,那么BA,两地相距______千米.8.BA,两地间的距离是950米.甲、乙两人同时由A地出发往返锻炼.甲步行每分走40米,乙跑步每分行150米,40分后停止运动.甲、乙二人第____次迎面相遇时距B地最近,距离是______米.9.BA,两地相距540千米.甲、乙两车往返行驶于BA,两地之间,都是到达一地之后立即返回,乙车比甲车快.设两辆车同时从A地出发后第一次和第二次相遇都在途中P地.那么,到两车第三次相遇为止,乙车共走了______千米.10.甲、乙两个运动员分别从相距100米的直跑道两端同时相对出发,甲以每秒6.25米,乙以每秒3.75米的速度来回匀速跑步,他们共同跑了8分32秒,在这段时间内两人多次相遇(两人同时到达同一地点叫做相遇).他们最后一次相遇的地点离乙的起点有______米.甲追上乙_____次,甲与乙迎面相遇_____次.二、解答题11.甲、乙两地相距352千米.甲、乙两汽车从甲、乙两地对开.甲车每小时行36千米,乙车每小时行44千米.乙车因事,在甲车开出32千米后才出发.两车从各自出发起到相遇时,哪辆汽车走的路程多?多多少千米?12.甲、乙两车从BA,两城市对开,已知甲车的速度是乙车的65.甲车先从A城开55千米后,乙车才从B城出发.两车相遇时,甲车比乙车多行驶30千米.试求BA,两城市之间的距离.13.设有甲、乙、丙三人,他们步行的速度相同,骑车的速度也相同.骑车的速度为步行速度的3倍.现甲自A地去B地;乙、丙则从B地去A地.双方同时出发.出发时,甲、乙为步行,丙骑车.途中,当甲、丙相遇时,丙将车给甲骑,自己改为步行,三人仍按各自原有方向继续前进;当甲、乙相遇时,甲将车给乙骑,自己又步行,三人仍按各自原有方向继续前进.问:三人之中谁最先到达自己的目的地?谁最后到达目的地?14.一条单线铁路线上有BA,EDC,,,五个车站,它们之间的路程如下图所示(单位:千米).两列火车从EA,相向对开,A车先开了3分钟,每小时行60千米,E车每小时行50千米,两车在车站上才能停车,互相让道、错车.两车应该安排在哪一个车站会车(相遇),才能使停车等候的时间最短,先到的火车至少要停车多长时间?十五相遇问题(B)年级班姓名得分一、填空题1.一列火车长152米,它的速度是每小时63.36公里.一个人与火车相向而行,全列火车从他身边开过用8秒钟.这个人的步行速度是每秒_____米.2.甲乙两地相距258千米.一辆汽车和一辆拖拉机同时分别从两地相对开出,经过4小时两车相遇.已知汽车的速度是拖拉机速度的2倍.相遇时,汽车比拖拉机多行_____千米.3.甲每分钟走50米,乙每分钟走60米,丙每分钟走70米,甲乙两人从A地,丙一人从B地同时相向出发,丙遇到乙后2分钟又遇到甲,A、B两地相距____米.4.一辆客车和一辆货车,分别从甲、乙两地同时相向而行,4小时相遇.如果客车行3小时,货车行2小时,两车还相隔全程的3011,客车行完全程需____小时.5.甲、乙两人从A、B两...

1、当您付费下载文档后,您只拥有了使用权限,并不意味着购买了版权,文档只能用于自身使用,不得用于其他商业用途(如 [转卖]进行直接盈利或[编辑后售卖]进行间接盈利)。
2、本站所有内容均由合作方或网友上传,本站不对文档的完整性、权威性及其观点立场正确性做任何保证或承诺!文档内容仅供研究参考,付费前请自行鉴别。
3、如文档内容存在违规,或者侵犯商业秘密、侵犯著作权等,请点击“违规举报”。

碎片内容

五年级奥数专题15:相遇问题

您可能关注的文档

爱的疯狂+ 关注
实名认证
内容提供者

该用户很懒,什么也没介绍

确认删除?
VIP
微信客服
  • 扫码咨询
会员Q群
  • 会员专属群点击这里加入QQ群
客服邮箱
回到顶部