电脑桌面
添加小米粒文库到电脑桌面
安装后可以在桌面快捷访问

五年级表面积专项练习题VIP免费

五年级表面积专项练习题_第1页
1/5
五年级表面积专项练习题_第2页
2/5
五年级表面积专项练习题_第3页
3/5
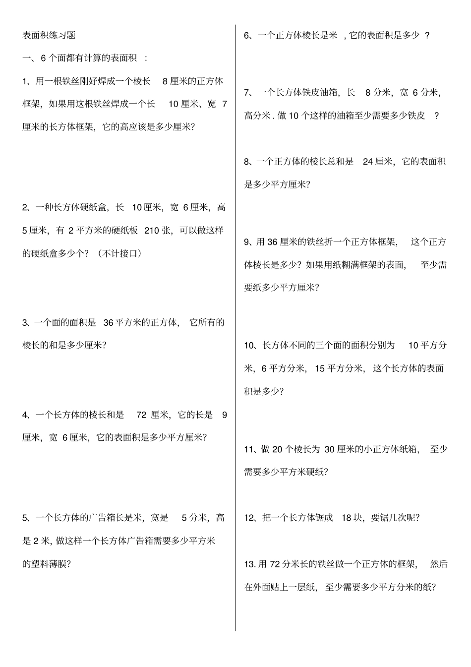
表面积练习题一、6个面都有计算的表面积:1、用一根铁丝刚好焊成一个棱长8厘米的正方体框架,如果用这根铁丝焊成一个长10厘米、宽7厘米的长方体框架,它的高应该是多少厘米?2、一种长方体硬纸盒,长10厘米,宽6厘米,高5厘米,有2平方米的硬纸板210张,可以做这样的硬纸盒多少个?(不计接口)3、一个面的面积是36平方米的正方体,它所有的棱长的和是多少厘米?4、一个长方体的棱长和是72厘米,它的长是9厘米,宽6厘米,它的表面积是多少平方厘米?5、一个长方体的广告箱长是米,宽是5分米,高是2米,做这样一个长方体广告箱需要多少平方米的塑料薄膜?6、一个正方体棱长是米,它的表面积是多少?7、一个长方体铁皮油箱,长8分米,宽6分米,高分米.做10个这样的油箱至少需要多少铁皮?8、一个正方体的棱长总和是24厘米,它的表面积是多少平方厘米?9、用36厘米的铁丝折一个正方体框架,这个正方体棱长是多少?如果用纸糊满框架的表面,至少需要纸多少平方厘米?10、长方体不同的三个面的面积分别为10平方分米,6平方分米,15平方分米,这个长方体的表面积是多少?11、做20个棱长为30厘米的小正方体纸箱,至少需要多少平方米硬纸?12、把一个长方体锯成18块,要锯几次呢?13.用72分米长的铁丝做一个正方体的框架,然后在外面贴上一层纸,至少需要多少平方分米的纸?14、一个正方体的表面积是384平方厘米,它的棱长是多少?15、一个长方体侧面积是360平方厘米,高是9厘米,长是宽的倍,求它的表面积。二、只要计算5个面的表面积:1、天天游泳池,长25米,宽10米,深米,在游泳池的四周和池底砌瓷砖,如果瓷砖的边长是1分米的正方形,那么至少需要这种瓷砖多少块?2、一个房间的长6米,宽米,高3米,门窗面积是8平方米。现在要把这个房间的四壁和顶面粉刷水泥,粉刷水泥的面积是多少平方米?如果每平方米需要水泥4千克,一共要水泥多少千克?3、一个长方体无盖纸盒,棱长之和是68厘米,长是8厘米,宽是5厘米。做一只这样的纸盒至少需要硬纸多少平方厘米?4、一个长方体的游泳池,长20米,宽18米,水深米,如在四壁和底面抹水泥,求抹水泥的面积是多少平方米?5、做一个长8分米,宽4分米,高6分米的长方体鱼缸,至少需要多少平方分米的玻璃?6、做一个长方体的浴缸(无盖),长8分米,宽4分米,高6分米,至少需要多少平方分米的玻璃?如果每平方分米玻璃4元钱,至少需要多少钱买玻璃?7、一个长方体游泳池,长20米,宽15米,深2米,现要将它的每个面先抹上水泥,再贴上边长为4分米的瓷砖,需要多少块这样的瓷砖?如果每平方米用水泥5千克,要用水泥多少千克?8、一个长方体铁皮水桶,底面是边长4分米的正方形,水桶高5分米,做这样一对水桶共需要多少平方米的铁皮?9.一只无盖的长方形鱼缸,长米,宽米,深米,做这只鱼缸至少要用玻璃多少平方米?10.有一种无盖的玻璃鱼缸,长20厘米,宽15厘米,高10厘米,做这样一对鱼缸需要多少平方厘米的玻璃?11、一间教室长8米、宽6米,高3米,现在要用涂料粉刷它的四壁和顶棚。如果扣除门、窗和黑板24平方米,求要粉刷的面积有多大?如果每平方米用涂料千克,一共需要多少千克涂料?12、张大爷制作了一种卖苹果用的长方体木箱(无盖),它的长是60厘米,宽40厘米,高30厘米。做这种箱子至少用多少木板至少平方米?三、只要计算4个面的表面积:1、一个通风管的横截面是边长是米的正方形,长米.如果用铁皮做这样的通风管50只,需要多少平方米的铁皮?2、在一节长120厘米,宽和高都是10厘米的通风管,至少需要铁皮多少平方厘米?做12节这样的通风管呢?3、一盒饼干长20厘米,宽15厘米,高30厘米,现在要在它的四周贴上商标纸,这张商标纸的面积是多少平方厘米?4、一个长方体挂衣柜,长米,宽7分米,高米。如果在它的外表涂上油漆(底面和后面不涂),涂漆的面积有多少平方分米?如果每平方分米用油漆0、05千克,涂这个木箱要用油漆多少千克?5、一种长方体的礼品盒,长18厘米,宽15厘米,高20厘米,在它的四周贴商标纸,商标纸的面积至少是多少平方厘米?6、一间大厅有四根长方体柱子,每根高4米,长和宽都是米,如果要油漆这些柱子,油漆的面积是多少平方...

1、当您付费下载文档后,您只拥有了使用权限,并不意味着购买了版权,文档只能用于自身使用,不得用于其他商业用途(如 [转卖]进行直接盈利或[编辑后售卖]进行间接盈利)。
2、本站所有内容均由合作方或网友上传,本站不对文档的完整性、权威性及其观点立场正确性做任何保证或承诺!文档内容仅供研究参考,付费前请自行鉴别。
3、如文档内容存在违规,或者侵犯商业秘密、侵犯著作权等,请点击“违规举报”。

碎片内容

五年级表面积专项练习题

确认删除?
VIP
微信客服
  • 扫码咨询
会员Q群
  • 会员专属群点击这里加入QQ群
客服邮箱
回到顶部