电脑桌面
添加小米粒文库到电脑桌面
安装后可以在桌面快捷访问

人力资源招聘作业流程VIP专享VIP免费

人力资源招聘作业流程_第1页
1/7
人力资源招聘作业流程_第2页
2/7
人力资源招聘作业流程_第3页
3/7
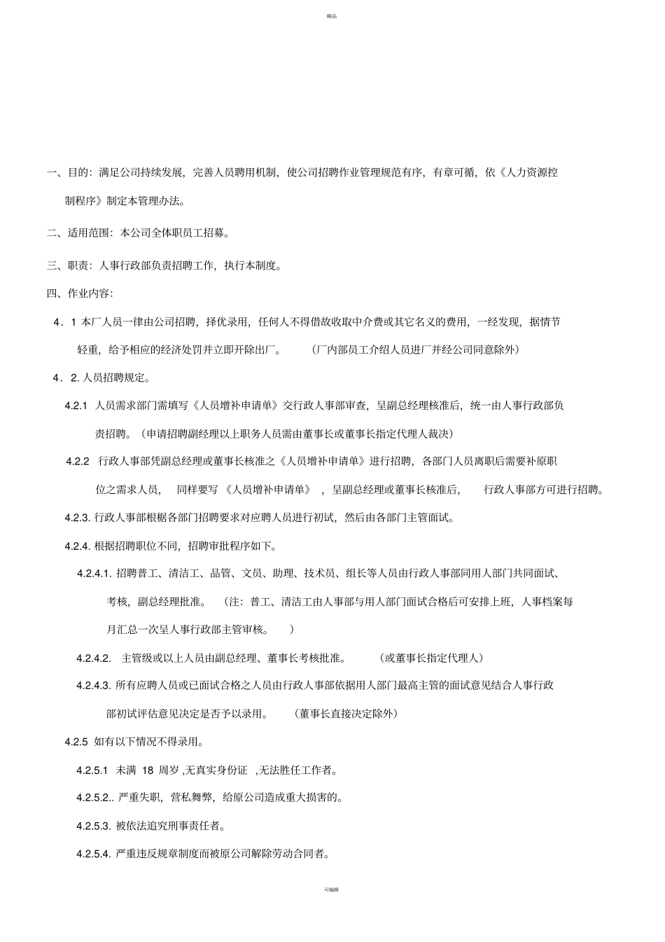
精品可编辑文件编号:WI-HR-A-012文件版本:A/0编制:徐小兵审核:会签:批准:生效日期:2013.08.12人事招募作业管理办法精品可编辑变更履历表NO年月日修订变更内容A02013-08-12新增新增精品可编辑一、目的:满足公司持续发展,完善人员聘用机制,使公司招聘作业管理规范有序,有章可循,依《人力资源控制程序》制定本管理办法。二、适用范围:本公司全体职员工招募。三、职责:人事行政部负责招聘工作,执行本制度。四、作业内容:4.1本厂人员一律由公司招聘,择优录用,任何人不得借故收取中介费或其它名义的费用,一经发现,据情节轻重,给予相应的经济处罚并立即开除出厂。(厂内部员工介绍人员进厂并经公司同意除外)4.2.人员招聘规定。4.2.1人员需求部门需填写《人员增补申请单》交行政人事部审查,呈副总经理核准后,统一由人事行政部负责招聘。(申请招聘副经理以上职务人员需由董事长或董事长指定代理人裁决)4.2.2行政人事部凭副总经理或董事长核准之《人员增补申请单》进行招聘,各部门人员离职后需要补原职位之需求人员,同样要写《人员增补申请单》,呈副总经理或董事长核准后,行政人事部方可进行招聘。4.2.3.行政人事部根椐各部门招聘要求对应聘人员进行初试,然后由各部门主管面试。4.2.4.根据招聘职位不同,招聘审批程序如下。4.2.4.1.招聘普工、清洁工、品管、文员、助理、技术员、组长等人员由行政人事部同用人部门共同面试、考核,副总经理批准。(注:普工、清洁工由人事部与用人部门面试合格后可安排上班,人事档案每月汇总一次呈人事行政部主管审核。)4.2.4.2.主管级或以上人员由副总经理、董事长考核批准。(或董事长指定代理人)4.2.4.3.所有应聘人员或已面试合格之人员由行政人事部依据用人部门最高主管的面试意见结合人事行政部初试评估意见决定是否予以录用。(董事长直接决定除外)4.2.5如有以下情况不得录用。4.2.5.1未满18周岁,无真实身份证,无法胜任工作者。4.2.5.2..严重失职,营私舞弊,给原公司造成重大损害的。4.2.5.3.被依法追究刑事责任者。4.2.5.4.严重违反规章制度而被原公司解除劳动合同者。精品可编辑4.2.5.5.未与原公司解除劳动合同者。4.2.5.6.凡在试用期内,调查出有以上不良行为之员工,公司有权即时解除劳动合同,且无须向被解聘方做出任何补偿。4.2.6.录用合格后需办理以下手续。4.2.6.1.交近期免冠一寸照片三张,身份证复印件1张(正反面),学历证复印件1张。4.2.6.2.行政人事部负责安排住宿、就餐、办理厂证、发放工卡等,新进生产部员工上岗满七天后由部门文员到行政人事部领取工衣。(职员由自己本人到人事部领取工衣)4.2.7.试用期规定。4.2.7.1,在不违反劳动合同法规定的试用期规定前提下,新进员工产线作业员试用期为一个月,技术员岗位或主管级及以上人员试用期为3个月(均从合同签订之日起起算),员工入职之日起30天内,人事行政部将负责与员工签订劳动合同。(注:经理级及以上人员原则上是首次劳动合同签订一年,但特殊状况下可向人事行政部申请,董事长直接决定除外)4.2.8.招聘流程见附件。4.2.9相关档案。《人力资源管理程序》4.2.10.相关记录。《人员增补申请单》《入职简历表》精品可编辑招募流程图由部门主管依部门人力编制或责任人:相关部门业务需求填写人力需求单。退回需求不符合申请标准人力需求是否符合公司人力资源编制责任人:经理或副总经理及业务拓展需要。依人力需求单及岗位说明书发布招聘信息责任人:人事部专员代理人:人事主管退回合格1、相关证件是否真实有效。不合格2、有无纹身、黄发、残疾等。责任人:人事部专员3、有无与前公司解除合同。代理人:人事主管4、工作经验是否符合招聘条件,特殊岗位做工作背景调查。合格部门填写《人员增补申请单》相关部门审核人事审核并发布招聘信息应聘人员人事审核由人事带给用人部门主管面试精品可编辑不合格1、工作经验是否具备任职资格。2、依据公司薪资标准结合应聘者技术经验填写薪资。责任人:人事部专员3、一线作业员工人事依据用人部门评价决定是否安排录用,并办理相关入职手续,代理人:人事主管每月汇总一次呈行政人事部主管审核。合格职员需由行...

1、当您付费下载文档后,您只拥有了使用权限,并不意味着购买了版权,文档只能用于自身使用,不得用于其他商业用途(如 [转卖]进行直接盈利或[编辑后售卖]进行间接盈利)。
2、本站所有内容均由合作方或网友上传,本站不对文档的完整性、权威性及其观点立场正确性做任何保证或承诺!文档内容仅供研究参考,付费前请自行鉴别。
3、如文档内容存在违规,或者侵犯商业秘密、侵犯著作权等,请点击“违规举报”。

碎片内容

人力资源招聘作业流程

确认删除?
VIP
微信客服
  • 扫码咨询
会员Q群
  • 会员专属群点击这里加入QQ群
客服邮箱
回到顶部