电脑桌面
添加小米粒文库到电脑桌面
安装后可以在桌面快捷访问

真空镀膜产品常见不良分析、改善对策VIP免费

真空镀膜产品常见不良分析、改善对策_第1页
1/10
真空镀膜产品常见不良分析、改善对策_第2页
2/10
真空镀膜产品常见不良分析、改善对策_第3页
3/10
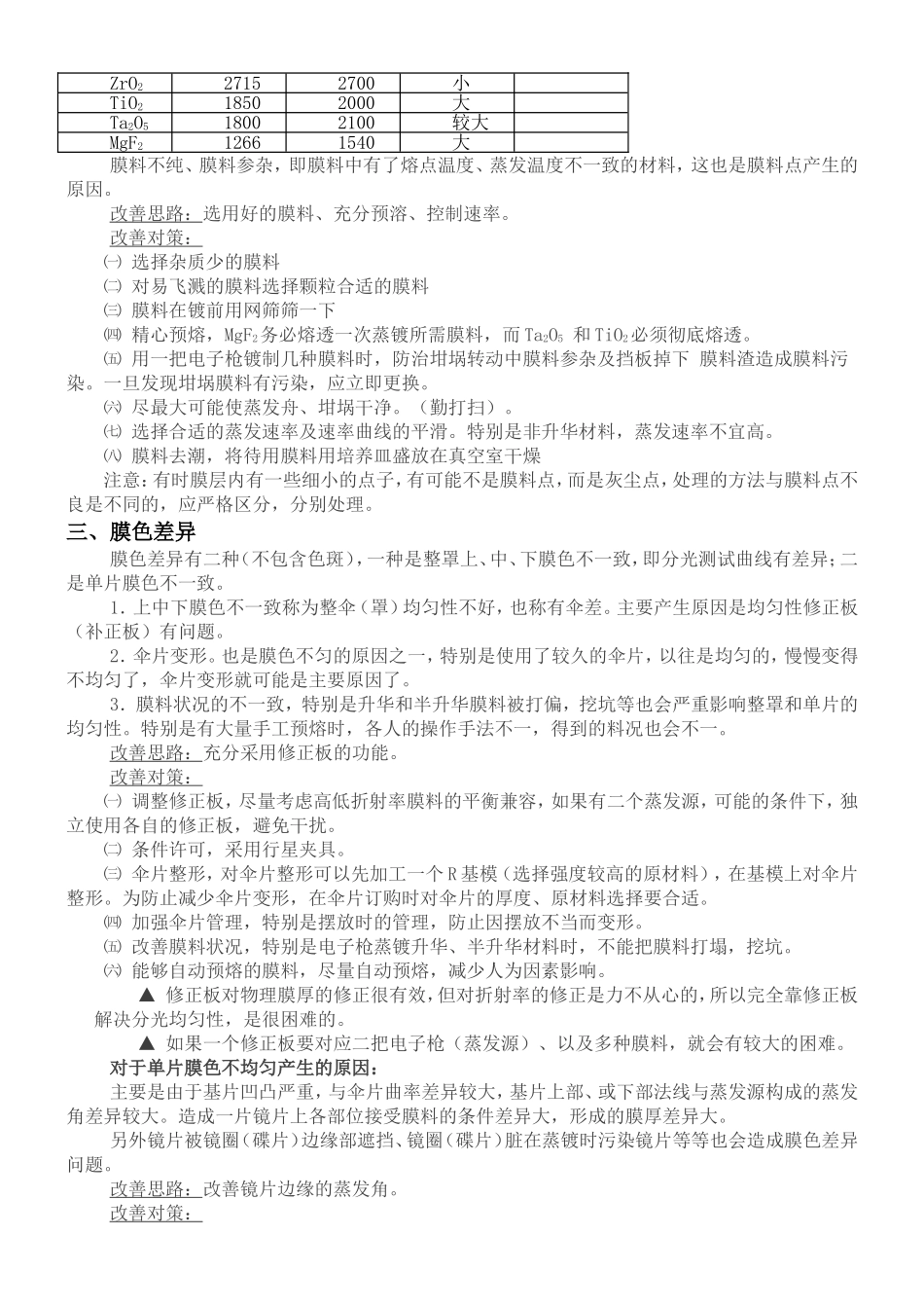
真空镀膜产品常见不良分析、改善对策一、膜强度膜强度是镜片镀膜的一项重要指标,也是镀膜工序最常见的不良项。膜强度的不良(膜弱)主要表现为:①擦拭或用专用胶带拉撕,产生成片脱落;②擦拭或用专用胶带拉撕,产生点状脱落;③水煮15分钟后用专用胶带拉撕产生点状或片状脱落;④用专用橡皮头、1Kg力摩擦40次,有道子产生;⑤膜层擦拭或未擦拭出现龟裂纹、网状细道子。改善思路:基片与膜层的结合是首要考虑的,其次是膜表面硬度光滑度以及膜应力。膜强度不良的产生原因及对策:①基片与膜层的结合。一般情况,在减反膜中,这是膜弱的主要原因。由于基片表面在光学冷加工及清洗过程中不可避免地会有一些有害杂质附着在表面上,而基片的表面由于光学冷加工的作用,总有一些破坏层,深入在破坏层的杂质(如水汽、油汽、清洗液、擦拭液、抛光粉等,其中水汽为主要),很难以用一般的方法去除干净,特别对于亲水性好,吸附力强的基片尤其如此。当膜料分子堆积在这些杂质上时就影响了膜层的附着,也就影响了膜强度。此外,如果基片的亲水性差、吸附力差,对膜层的吸附也差,同样会影响膜强度。硝材化学稳定性差,基片在前加工过程中流转过程中,表面已经受到腐蚀,形成了腐蚀层或水解层(也许是局部的、极薄的)。膜层镀在腐蚀层或水解层上其吸附就差,膜牢固度不良。基片表面有脏污、油斑、灰点、口水点等,局部膜层附着不良,造成局部膜牢固度不良。改善对策:㈠加强去油去污处理,如果是超声波清洗,应重点考虑去油功能,并保证去油溶液的有效性;如若是手擦,可考虑先用碳酸钙粉擦拭后再清擦。㈡加强镀前烘烤,条件许可,基片温度能达到300℃以上更好,恒温20分钟以上,尽可能使基片表面的水汽、油汽挥发。*注意:温度较高,基片吸附能力加大,也容易吸附灰尘。所以,真空室的洁净度要提高。否则基片在镀前就有灰尘附着,除产生其它不良外,对膜强度也有影响。(真空中基片上水汽的化学解吸温度在260℃以上)。但不是所有的零件都需要高温烘烤,有的硝材温度高了反而膜强度不高还会有色斑产生。这与应力以及材料热匹配有较大的关系。㈢有条件时,机组安装冷凝机(PLOYCOLD),除提高机组真空抽速外,还可以帮助基片水汽、油气去除。㈣提高蒸镀真空度,对于1米以上的镀膜机,蒸镀启动真空应高于3*10-3Pa,镀膜机越大,蒸镀启动真空更高。㈤有条件时,机组安装离子源,镀前轰击,清洁基片表面,镀膜过程辅助,有利于膜层的密实牢固。㈥膜料的去潮,将待用膜料用培养皿盛放在真空室干燥。㈦保持工作环境的干燥(包括镜片擦拭、上伞工作区),清洁工作环境时不能带入过多的水汽。㈧对于多层膜,在膜系设计时,就要考虑第一层膜与基片的匹配,尽可能考虑用Al2O3膜料,该膜料对大部分基片有较好的吸附力。对于金属膜,也可考虑第一层镀Cr或Cr合金。Cr或Cr合金对基片也有较好的吸附力。㈨采取研磨液(抛光液)复新去除镜片表面的腐蚀层(水解层)㈩有时候适当降低蒸发速率对膜强度的提高有帮助,对提高膜表面的光滑度有积极意义。②膜层应力:薄膜的成膜过程,是一个物质形态的转变过程,不可避免地在成膜后的膜层中会有应力存在,对于多层膜来说有不同膜料的组合,各膜层体现出的应力是有所不同的,有的是张应力、有的是压应力,还有膜层及基片的热应力。应力的存在对膜强度是有害的,轻者是膜层耐不住摩擦,重者,造成膜层的龟裂或网状细道子。对于减反膜,由于层数不多,应力一般体现不明显,(但有些硝材的镜片即便是减反膜也有应力问题存在。)而层数较多的高反膜、滤光膜,应力是一个常见的不良因素,应特别注意。改善对策:㈠镀后烘烤,最后一层膜镀完后,烘烤不要马上停止,延续10分钟“回火”。让膜层结构趋于稳定。㈡降温时间适当延长,退火时效。减少由于真空室内外温差过大带来的热应力。㈢对高反膜、滤光膜等在蒸镀过程中,基片温度不宜过高,高温易产生热应力。并且对氧化钛、氧化钽等膜料的光学稳定性有负面作用。㈢镀膜过程离子辅助,减少应力。㈣选择合适的膜系匹配,第一层膜料与基片的匹配。(如五层减反膜采用Al2O3-ZrO2-Al2O3-Al2O3-ZrO2-MgF2;ZrO2也可以采用SV-5...

1、当您付费下载文档后,您只拥有了使用权限,并不意味着购买了版权,文档只能用于自身使用,不得用于其他商业用途(如 [转卖]进行直接盈利或[编辑后售卖]进行间接盈利)。
2、本站所有内容均由合作方或网友上传,本站不对文档的完整性、权威性及其观点立场正确性做任何保证或承诺!文档内容仅供研究参考,付费前请自行鉴别。
3、如文档内容存在违规,或者侵犯商业秘密、侵犯著作权等,请点击“违规举报”。

碎片内容

真空镀膜产品常见不良分析、改善对策

您可能关注的文档

确认删除?
VIP
微信客服
  • 扫码咨询
会员Q群
  • 会员专属群点击这里加入QQ群
客服邮箱
回到顶部