电脑桌面
添加小米粒文库到电脑桌面
安装后可以在桌面快捷访问

污染环境防治责任制度VIP免费

污染环境防治责任制度_第1页
1/9
污染环境防治责任制度_第2页
2/9
污染环境防治责任制度_第3页
3/9
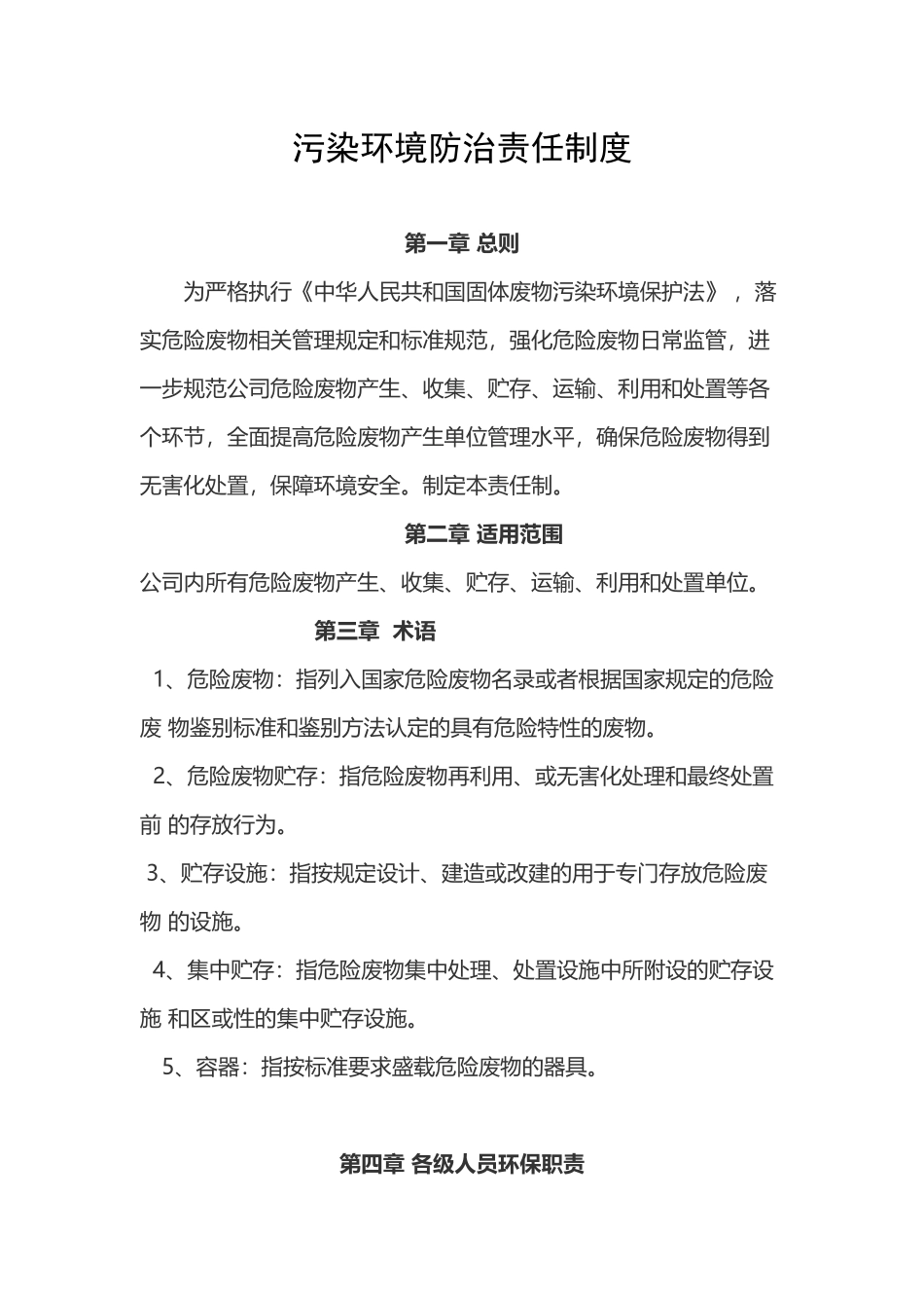
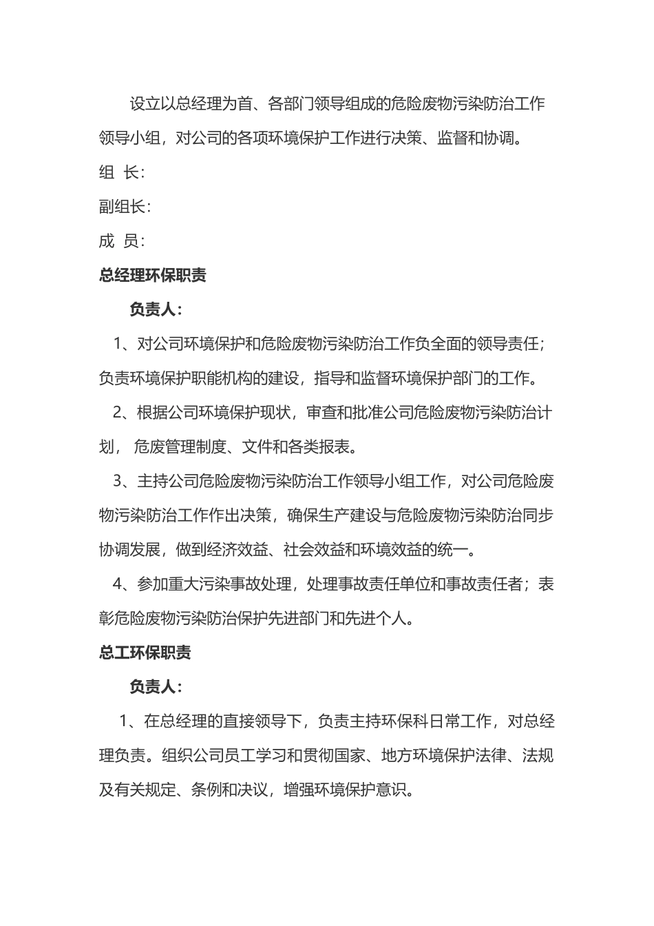
污染环境防治责任制度第一章总则为严格执行《中华人民共和国固体废物污染环境保护法》,落实危险废物相关管理规定和标准规范,强化危险废物日常监管,进一步规范公司危险废物产生、收集、贮存、运输、利用和处置等各个环节,全面提高危险废物产生单位管理水平,确保危险废物得到无害化处置,保障环境安全。制定本责任制。第二章适用范围公司内所有危险废物产生、收集、贮存、运输、利用和处置单位。第三章术语1、危险废物:指列入国家危险废物名录或者根据国家规定的危险废物鉴别标准和鉴别方法认定的具有危险特性的废物。2、危险废物贮存:指危险废物再利用、或无害化处理和最终处置前的存放行为。3、贮存设施:指按规定设计、建造或改建的用于专门存放危险废物的设施。4、集中贮存:指危险废物集中处理、处置设施中所附设的贮存设施和区或性的集中贮存设施。5、容器:指按标准要求盛载危险废物的器具。第四章各级人员环保职责设立以总经理为首、各部门领导组成的危险废物污染防治工作领导小组,对公司的各项环境保护工作进行决策、监督和协调。组长:副组长:成员:总经理环保职责负责人:1、对公司环境保护和危险废物污染防治工作负全面的领导责任;负责环境保护职能机构的建设,指导和监督环境保护部门的工作。2、根据公司环境保护现状,审查和批准公司危险废物污染防治计划,危废管理制度、文件和各类报表。3、主持公司危险废物污染防治工作领导小组工作,对公司危险废物污染防治工作作出决策,确保生产建设与危险废物污染防治同步协调发展,做到经济效益、社会效益和环境效益的统一。4、参加重大污染事故处理,处理事故责任单位和事故责任者;表彰危险废物污染防治保护先进部门和先进个人。总工环保职责负责人:1、在总经理的直接领导下,负责主持环保科日常工作,对总经理负责。组织公司员工学习和贯彻国家、地方环境保护法律、法规及有关规定、条例和决议,增强环境保护意识。2、全面了解和掌握公司资源综合利用、危险废物污染现状及其变化规律和发展趋势,及时向总经理汇报,提出相应的对策和建议;控制污染,发展生产。3、审批危险废物污染防治管理制度,并监督、检查、协调其实施。4、检查建设项目环境保护“三同时”的实施;参加工程竣工验收,防止新污染。5、组织危险废物污染事故调查,按“事故四不放过”原则,向公司提出调查报告和处理建议。6、组织开展公司危险废物污染防治宣传教育和保护业务培训,提高公司员工危险废物污染防治素质。7、定期组织危险废物污染事故应急演练工作。厂部环保职责负责人:1、把污染防治纳入生产管理、控制过程。对污染物处理设施的运行,必须与主体设施同时调度安排并记录;2、对生产系统开、停和事故状态下的污染物排放要采取有效防范、应急措施,避免污染环境;当生产经营与环境保护发生矛盾时,生产安排要服从环境保护法律、法规的要求;不得把没有污染防治措施的工序或产品转移。3、危险废物污染防治处理设施纳入生产设备管理程序,制定相应的与动力、运行设备指标一致的考核指标,严格监督执行,减少跑、冒、滴、漏;要确保污染物处理设施的检修质量,为生产经营服务。4、确保污染物治理与生产经营活动同时计划、布置、检查、总结和评比;加强生产过程控制,做到达标排放;对不执行“三同时”规定或达不到要求的工程项目,有权拒绝接收和使用。生产调度环保职责负责人:1、及时传达、贯彻、执行上级、有关领导、部门的环保指标。2、在保证环境安全的前提下,组织生产,严格监控执行各项指标。3、对违反环保管理制度、规定的做法,应立即制止并会同有关人员及时进行处理。在生产过程中出现不安全因素及事故时,要果断正确处理,同时报告主管领导并通知各相关职能科室、技术部门,防止事态扩大。4、全面掌握本班现场环保状况,加强对危险废污染防治设施、关键排放点位进行监督检查,发现问题及时处理并记录。5、负责组织微小、一般危险废物环境污染事故分析,并提出处理意见。6、严格执行危险废物污染防治责任制、危废管理制度。环保部的环保职责负责人:1、主持公司危险废污染防治日常工作。建立管理网络、档案、台帐,完善保护...

1、当您付费下载文档后,您只拥有了使用权限,并不意味着购买了版权,文档只能用于自身使用,不得用于其他商业用途(如 [转卖]进行直接盈利或[编辑后售卖]进行间接盈利)。
2、本站所有内容均由合作方或网友上传,本站不对文档的完整性、权威性及其观点立场正确性做任何保证或承诺!文档内容仅供研究参考,付费前请自行鉴别。
3、如文档内容存在违规,或者侵犯商业秘密、侵犯著作权等,请点击“违规举报”。

碎片内容

污染环境防治责任制度

金钥匙书屋+ 关注
实名认证
内容提供者

热爱教育事业,爱好互联网行业

确认删除?
VIP
微信客服
  • 扫码咨询
会员Q群
  • 会员专属群点击这里加入QQ群
客服邮箱
回到顶部