电脑桌面
添加小米粒文库到电脑桌面
安装后可以在桌面快捷访问

人教2011版小学数学三年级第一课时---认识复式统计表VIP免费

人教2011版小学数学三年级第一课时---认识复式统计表_第1页
1/3
人教2011版小学数学三年级第一课时---认识复式统计表_第2页
2/3
人教2011版小学数学三年级第一课时---认识复式统计表_第3页
3/3
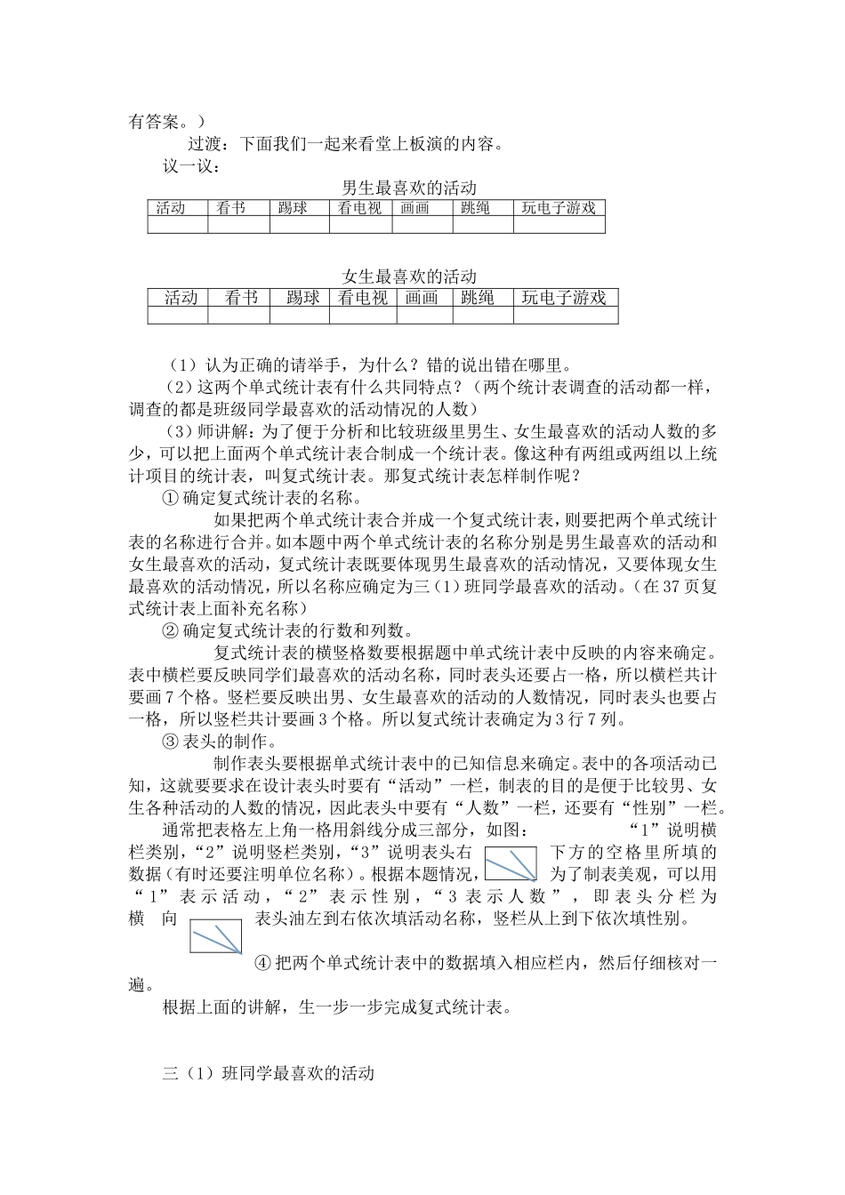
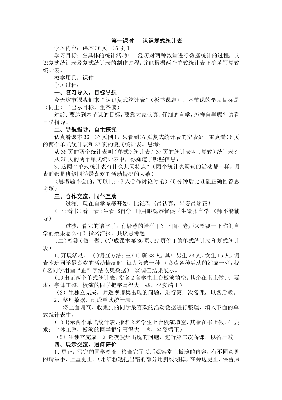
第一课时认识复式统计表学习内容:课本36页--37例1学习目标:在具体的统计活动中,经历对两种数量进行数据统计的过程,认识复式统计表及复式统计表的制作过程,并能根据两个单式统计表正确填写复式统计表。教学用具:课件学习过程:一、复习导入,目标导航今天这节课我们来“认识复式统计表”(板书课题)。本节课的学习目标是(同上)(出示目标,生齐读)过渡:要达到本节课的目标,要靠大家认真、仔细的自学,怎样自学呢?请看自学指导。二、导航指导,自主探究认真看课本36--37页例1,只看到37页复式统计表的空表处,重点看36页的两个单式统计表和37页的复式统计表。思考:从36页的两个统计表叫(单式)统计表?37页的统计表叫(复式)统计表?从36页的两个单式统计表中,你知道了哪些信息?3、这两个单式统计表有什么共同特点?(两个统计表调查的活动都一样,调查的都是班级同学最喜欢的活动情况的人数)(思考题不会的,可以同排3人合作讨论讨论)(5分钟后比谁能正确回答思考题)三、合作交流,同伴互助过渡:现在自学竞赛开始,比谁看书最认真,坐姿最端正!(一)看书(看一看)生看书自学,师用眼观察督促学生紧张自学。(师不能辅导)过渡:看完的请举手,有疑惑的请举手?下面,老师来检测一下你们自学的效果怎么样?指名汇报、共议思考题(二)检测(做一做)(完成课本第36页、37页例1的单式统计表和复式统计表)1、开展活动。①调查方法:三(1)班38人,其中男生23人,女生15人,调查本班同学最喜欢的活动情况时。每人限选一种。(喜欢各种活动的站成一列;找6名同学用画“正”字法收集数据)②调查结果展示。(1)出示两个单式统计表,指名2名学生上台板演填空,其余在书上做。(要求:字体工整,板演的同学把字写得大一些,坐姿端正)(2)生独立完成,师巡视搜集出现的问题,进行第二次备课,以备后教。2、整理数据,制成单式统计表。将上面调查、收集到的同学最喜欢的活动数据进行整理,填入下面的单式统计表中。(1)出示两个单式统计表,指名2名学生上台板演填空,其余在书上做。(要求:字体工整,板演的同学把字写得大一些,坐姿端正)(2)生独立完成,师巡视搜集出现的问题,进行第二次备课,以备后教。四、展示交流,追问评价1、更正:写完的同学检查,检查完了以后观察堂上板演的内容,有不同意见的请举手,上堂更正。(用红粉笔把出错的部分用斜线划掉,在旁边更正,保留原有答案。)过渡:下面我们一起来看堂上板演的内容。议一议:男生最喜欢的活动女生最喜欢的活动(1)认为正确的请举手,为什么?错的说出错在哪里。(2)这两个单式统计表有什么共同特点?(两个统计表调查的活动都一样,调查的都是班级同学最喜欢的活动情况的人数)(3)师讲解:为了便于分析和比较班级里男生、女生最喜欢的活动人数的多少,可以把上面两个单式统计表合制成一个统计表。像这种有两组或两组以上统计项目的统计表,叫复式统计表。那复式统计表怎样制作呢?①确定复式统计表的名称。如果把两个单式统计表合并成一个复式统计表,则要把两个单式统计表的名称进行合并。如本题中两个单式统计表的名称分别是男生最喜欢的活动和女生最喜欢的活动,复式统计表既要体现男生最喜欢的活动情况,又要体现女生最喜欢的活动情况,所以名称应确定为三(1)班同学最喜欢的活动。(在37页复式统计表上面补充名称)②确定复式统计表的行数和列数。复式统计表的横竖格数要根据题中单式统计表中反映的内容来确定。表中横栏要反映同学们最喜欢的活动名称,同时表头还要占一格,所以横栏共计要画7个格。竖栏要反映出男、女生最喜欢的活动的人数情况,同时表头也要占一格,所以竖栏共计要画3个格。所以复式统计表确定为3行7列。③表头的制作。制作表头要根据单式统计表中的已知信息来确定。表中的各项活动已知,这就要要求在设计表头时要有“活动”一栏,制表的目的是便于比较男、女生各种活动的人数的情况,因此表头中要有“人数”一栏,还要有“性别”一栏。通常把表格左上角一格用斜线分成三部分,如图:“1”说明横栏类别,“2”说明竖栏类别,“3”说明表头右下方的空格里所填的数...

1、当您付费下载文档后,您只拥有了使用权限,并不意味着购买了版权,文档只能用于自身使用,不得用于其他商业用途(如 [转卖]进行直接盈利或[编辑后售卖]进行间接盈利)。
2、本站所有内容均由合作方或网友上传,本站不对文档的完整性、权威性及其观点立场正确性做任何保证或承诺!文档内容仅供研究参考,付费前请自行鉴别。
3、如文档内容存在违规,或者侵犯商业秘密、侵犯著作权等,请点击“违规举报”。

碎片内容

人教2011版小学数学三年级第一课时---认识复式统计表

您可能关注的文档

确认删除?
VIP
微信客服
  • 扫码咨询
会员Q群
  • 会员专属群点击这里加入QQ群
客服邮箱
回到顶部