电脑桌面
添加小米粒文库到电脑桌面
安装后可以在桌面快捷访问

医疗器械药店培训试卷及答案VIP免费

医疗器械药店培训试卷及答案_第1页
1/5
医疗器械药店培训试卷及答案_第2页
2/5
医疗器械药店培训试卷及答案_第3页
3/5
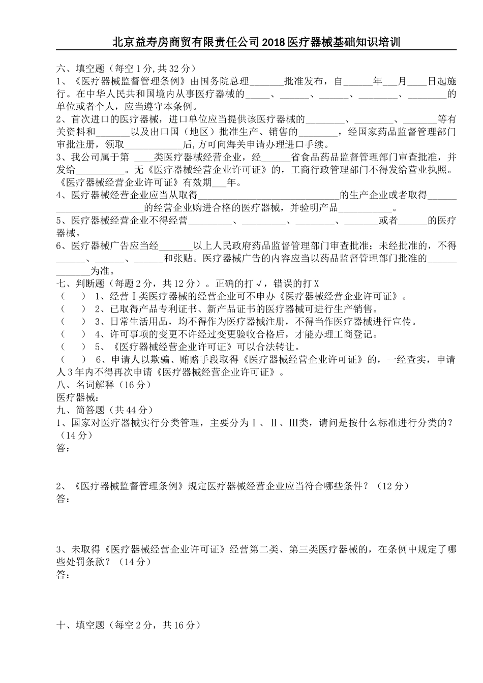
北京益寿房商贸有限责任公司2018医疗器械基础知识培训姓名:________岗位:________评分:_______一、填空题(每空2分,共38分)1、经营企业应具有与其经营无菌器械相适应的_________和______。产品储存区域应________、______、_______,具有防尘、防污染、防蚊蝇、防虫鼠和防异物混入等设施,符合产品标准的储存规定。2、无菌器械的购销记录必须真实、完整。购销记录应有:购销日期、购销对象、购销数量、___________、_________、__________、_________、__________、___________;经办人、负责人签名等。无菌器械购销记录及有效证件保存到产品有效期满后____年。3、经营企业经营不合格无菌器械,经营者不能指明不合格品生产者的,视为经营___________________产品;不能指明不合格品供货者的,视为从____________________________的企业购进产品。4、无菌器械经营企业,无购销记录或伪造购销记录,伪造__________、____________、______________的,由县级以上药品监督管理部门予以警告,责令停止经营,并处以________元以上_____万元以下罚款。二、名词解释(10分)一次性使用无菌医疗器械:三、简答题(共52分)1、经营企业销售人员销售无菌器械,应出具哪些证明?(12分)2、经营企业发现不合格无菌器械应当如何处理?(12分)3、《一次性使用无菌医疗器械监督管理办法》规定经营无菌器械不得有哪些行为?(18分)4、无菌器械经营企业违反本办法规定,有哪些行为之一的,由县级以上药品监督管理部门责令改正,给予警告?(10分)四、填空题(每空2分)2001年9月20日,中共中央颁布了《公民道德建设实施纲要》,《纲要》从我国历史和现实的国情出发,社会主义道德建设要坚持以___________________为核心,以_________________为原则,以_______、_______、______、_______、__________、为基本要求,以____________________、__________、为着力点。从2003年开始,将《纲要》印发的_____月_____日定为“公民道德宣传日”。诚实守信的具体要求:_______________;______________;保守企业机密。遵章守制,秉公办事。企业的规章制度,是在总结以往经验教训基础上而制定的,我们没有理由不去执行。另外,在经营管理过程中,除了要遵章守制,还要秉公办事,认真执行各种政策、法规,_____________、___________、____________、不能凭感情或义气用事,更不能出于私心、从个人利益角度考虑问题、处理事情。___________是正确处理各种关系的准则,具体要求如下:__________;____________;__________;____________。五、名词解释1、素质:2、职业素质:北京益寿房商贸有限责任公司2018医疗器械基础知识培训3、道德与职业道德4、简述职业道德与人自身发展有哪些必然联系?5、简述八个职业道德的基本规范6、简述爱岗敬业的基本要求。北京益寿房商贸有限责任公司2018医疗器械基础知识培训六、填空题(每空1分,共32分)1、《医疗器械监督管理条例》由国务院总理_______批准发布,自______年___月____日起施行。在中华人民共和国境内从事医疗器械的_____、______、______、________、________的单位或者个人,应当遵守本条例。2、首次进口的医疗器械,进口单位应当提供该医疗器械的________、________、_______等有关资料和_______以及出口国(地区)批准生产、销售的________,经国家药品监督管理部门审批注册,领取____________后,方可向海关申请办理进口手续。3、我公司属于第____类医疗器械经营企业,经______省食品药品监督管理部门审查批准,并发给__________。无《医疗器械经营企业许可证》的,工商行政管理部门不得发给营业执照。《医疗器械经营企业许可证》有效期___年。4、医疗器械经营企业应当从取得_____________________________的生产企业或者取得________________________的经营企业购进合格的医疗器械,并验明产品___________。5、医疗器械经营企业不得经营_________、_________、________、_______或者______的医疗器械。6、医疗器械广告应当经_______以上人民政府药品监督管理部门审查批准;未经批准的,不得______、______、______和张贴。医疗器械广告的内容应当...

1、当您付费下载文档后,您只拥有了使用权限,并不意味着购买了版权,文档只能用于自身使用,不得用于其他商业用途(如 [转卖]进行直接盈利或[编辑后售卖]进行间接盈利)。
2、本站所有内容均由合作方或网友上传,本站不对文档的完整性、权威性及其观点立场正确性做任何保证或承诺!文档内容仅供研究参考,付费前请自行鉴别。
3、如文档内容存在违规,或者侵犯商业秘密、侵犯著作权等,请点击“违规举报”。

碎片内容

医疗器械药店培训试卷及答案

您可能关注的文档

确认删除?
VIP
微信客服
  • 扫码咨询
会员Q群
  • 会员专属群点击这里加入QQ群
客服邮箱
回到顶部