电脑桌面
添加小米粒文库到电脑桌面
安装后可以在桌面快捷访问

企业各部门安全生产目标责任书VIP免费

企业各部门安全生产目标责任书_第1页
1/14
企业各部门安全生产目标责任书_第2页
2/14
企业各部门安全生产目标责任书_第3页
3/14
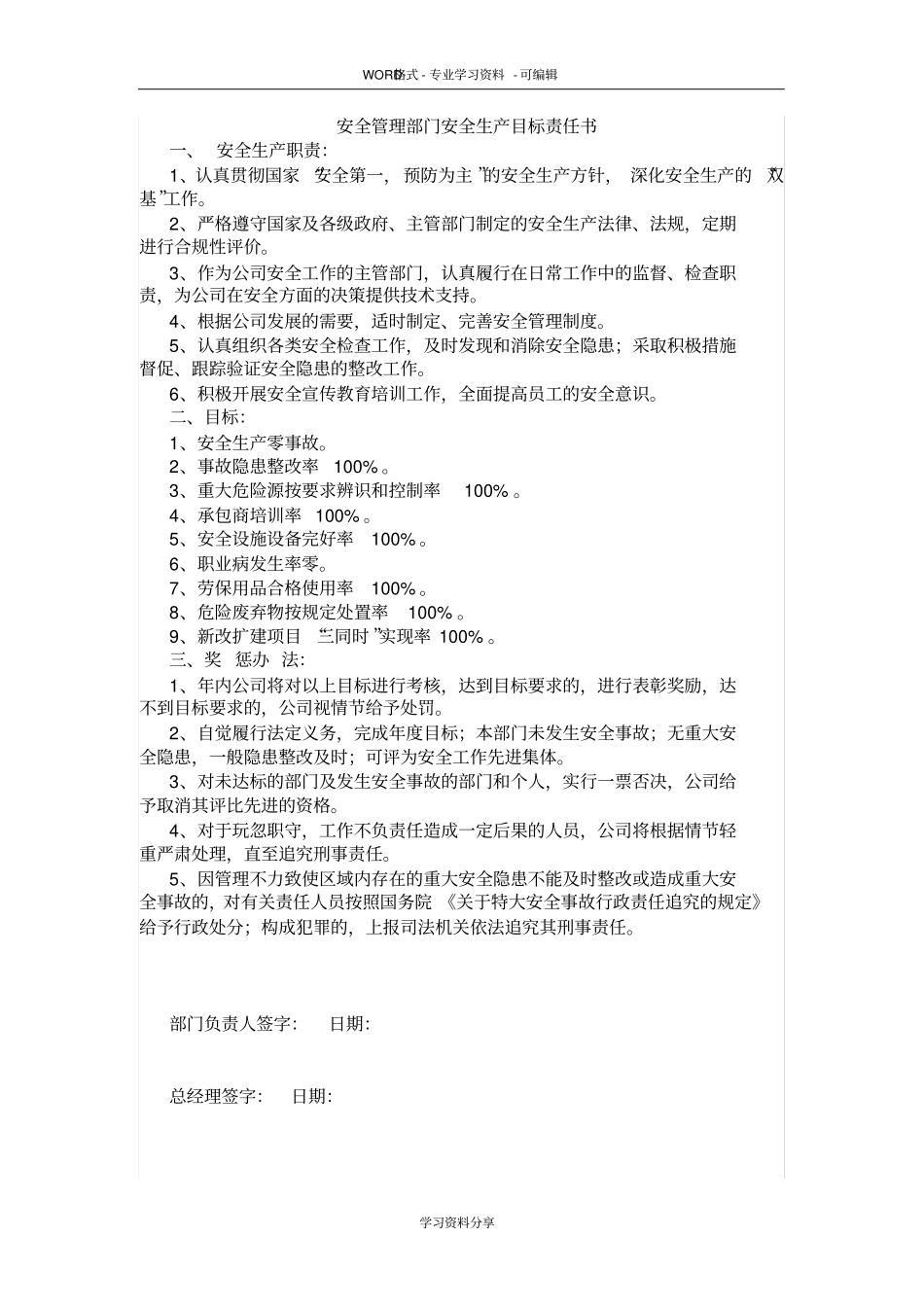
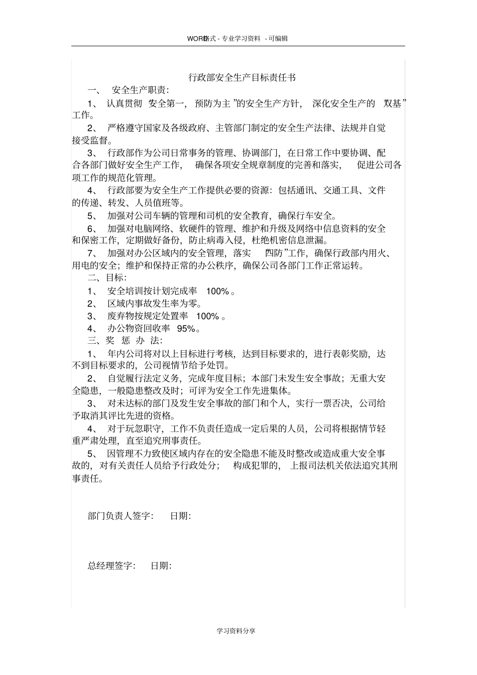
WORD格式-专业学习资料-可编辑学习资料分享总经理安全生产目标责任书为认真贯彻“安全第一,预防为主”的方针,做好公司2018年度安全生产工作,强化企业内部安全管理,落实单位负责人安全生产责任制,保证完成上级下达的安全控制指标,确保公司财产及全体职工的生命安全,减少事故和职业病的发生,依据《中华人民共和国安全生产法》及其他有关安全生产的法律法规,按照“保生产必须保安全”、“抓管理必须抓安全”和“谁主管、谁负责”的原则,特制订2018年安全生产目标责任书。一、工作目标:1.安全事故为“0”。2.职业病事故为“0”3.伤害事故为“0”。4.安全隐患的整改率达100%。5.职工工作、生活环境符合国家法律。6.“三废”排放符合国家标准,污染事故为零。7.法规规定的各项卫生标准。二、工作任务:1.企业主要负责人根据《安全生产法》中主要负责人的安全生产责任对本企业的安全生产负全面责任,认真贯彻“安全第一、预防为主”的方针,坚持“管生产必须管安全”的原则,在计划、布臵、检查、总结、评比生产的同时,计划、布臵、检查、总结、评比安全生产工作。2.批阅、传达和贯彻执行国家有关安全生产、劳动保护的法规,自觉接受行业管理、国家监察和群众监督。3.主持召开安全生产会议,研究解决安全生产的重大问题,做到任务、时间、经费、措施四落实;定期检查企业行政副职和中层干部贯彻落实安全生产责任制情况。4.建立和生产经营活动相适应的安全生产管理机构,责、权、利相一致,配备好专职或兼职安全管理人员,并保持相对稳定。5.必须建立和健全必要的安全规章制度;做好安全生产教育培训和宣传工作,努力提高全员安全意识。6.认真执行在新建、扩建、改建工程项目中劳动安全、消防、工业卫生措施工程和主体工程“三同时”的规定。7.坚持定期进行全厂性安全检查,对查出的事故隐患要及时迅速布臵整改。8.加强事故管理,严肃查处事故,要对处理事故的及时性、准确性负责。对事故责任人要严肃处理,并及时报告有关部门。9.每年向职工代表大会报告安全生产及工业卫生工作情况。负责人签字:WORD格式-专业学习资料-可编辑学习资料分享安全管理部门安全生产目标责任书一、安全生产职责:1、认真贯彻国家“安全第一,预防为主”的安全生产方针,深化安全生产的“双基”工作。2、严格遵守国家及各级政府、主管部门制定的安全生产法律、法规,定期进行合规性评价。3、作为公司安全工作的主管部门,认真履行在日常工作中的监督、检查职责,为公司在安全方面的决策提供技术支持。4、根据公司发展的需要,适时制定、完善安全管理制度。5、认真组织各类安全检查工作,及时发现和消除安全隐患;采取积极措施督促、跟踪验证安全隐患的整改工作。6、积极开展安全宣传教育培训工作,全面提高员工的安全意识。二、目标:1、安全生产零事故。2、事故隐患整改率100%。3、重大危险源按要求辨识和控制率100%。4、承包商培训率100%。5、安全设施设备完好率100%。6、职业病发生率零。7、劳保用品合格使用率100%。8、危险废弃物按规定处置率100%。9、新改扩建项目“三同时”实现率100%。三、奖惩办法:1、年内公司将对以上目标进行考核,达到目标要求的,进行表彰奖励,达不到目标要求的,公司视情节给予处罚。2、自觉履行法定义务,完成年度目标;本部门未发生安全事故;无重大安全隐患,一般隐患整改及时;可评为安全工作先进集体。3、对未达标的部门及发生安全事故的部门和个人,实行一票否决,公司给予取消其评比先进的资格。4、对于玩忽职守,工作不负责任造成一定后果的人员,公司将根据情节轻重严肃处理,直至追究刑事责任。5、因管理不力致使区域内存在的重大安全隐患不能及时整改或造成重大安全事故的,对有关责任人员按照国务院《关于特大安全事故行政责任追究的规定》给予行政处分;构成犯罪的,上报司法机关依法追究其刑事责任。部门负责人签字:日期:总经理签字:日期:WORD格式-专业学习资料-可编辑学习资料分享行政部安全生产目标责任书一、安全生产职责:1、认真贯彻“安全第一,预防为主”的安全生产方针,深化安全生产的“双基”工作。2、严格遵守国家及各级政府、主管部...

1、当您付费下载文档后,您只拥有了使用权限,并不意味着购买了版权,文档只能用于自身使用,不得用于其他商业用途(如 [转卖]进行直接盈利或[编辑后售卖]进行间接盈利)。
2、本站所有内容均由合作方或网友上传,本站不对文档的完整性、权威性及其观点立场正确性做任何保证或承诺!文档内容仅供研究参考,付费前请自行鉴别。
3、如文档内容存在违规,或者侵犯商业秘密、侵犯著作权等,请点击“违规举报”。

碎片内容

企业各部门安全生产目标责任书

确认删除?
VIP
微信客服
  • 扫码咨询
会员Q群
  • 会员专属群点击这里加入QQ群
客服邮箱
回到顶部