电脑桌面
添加小米粒文库到电脑桌面
安装后可以在桌面快捷访问

化学学生素质和实验能力竞赛试题(无答案) 试题VIP免费

化学学生素质和实验能力竞赛试题(无答案) 试题_第1页
1/8
化学学生素质和实验能力竞赛试题(无答案) 试题_第2页
2/8
化学学生素质和实验能力竞赛试题(无答案) 试题_第3页
3/8
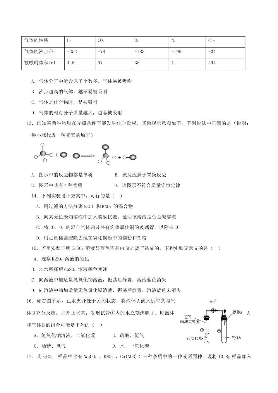
山西省2012年初中化学学生素质和实验能力竞赛试题(无答案)可能用到的相对原子质量:H-1C-12N-14O-16Na-23S-32Cl-35.5K-39Ca-40Fe-56Zn-65一、选择题(在每小题只有一个正确选项,请将正确选项的代号填入下表相应的位置.1-10小题,每小题1分;11-25小题,每小题2分,共40分)1.下列描述既不属于描述物质的化学性质,也不属于化学变化的一组是()A.一氧化碳可以还原氧化铁,铁丝在氧气中燃烧生成黑色固体B.酒精具有挥发性,碘酒洒在衣服上,可用酒精擦洗除去C.二氧化硫具有刺激性气味,块状生石灰在空气中变成粉末D.硫酸具有酸的通性,浓硫酸敞口放置一段时间后质量会增加2.下列物质按单质、混合物、氧化物的顺序排列的是()A.水银、硬水、蒸馏水B.石墨、熟石灰、生石灰C.氮气、空气、消石灰D.冰、醋酸、干冰3.燃料电池也称为“绿色电池”,已广泛用于汽车、卫星、手提电脑及军事上。它是把H2、CO、CH4等燃料和空气不断输入,直接氧化,使化学能直接转变成电能的装置,被称为21世纪的“绿色”发电站。这三种气体都可以作为燃料的原因是()A.都是无毒、无害的气体B.燃烧产物均为二氧化碳C.均在自然界大量存在D.都可以燃烧并放出大量的热4.某种电池的材料有锂(Li)、钴(Co)和氧元素组成。三种元素的化合价分别为+1、+3、-2。则该物质的化学式为()A.LiCoOB.LiCoO2C.LiCoO3D.LiCoO45.利用家庭生活用品也可以学习化学和开展实验探究活动。下列实验仅利用家庭生活用品,不可能完成的是()A.蛋白质在加热条件下失去生理活性B.检验豆油中是否掺有少量菜籽油C.检验加碘食盐中是否含有碘单质D.用蜡烛制取少量炭黑6.食品保鲜的措施有:添加防腐剂、填充保护气体、放置干燥剂和脱氧保鲜剂等。小明在食用盒装月饼时,撕开了用于保鲜的小纸袋,发现其中盛放着一种灰黑色的粉末。几天后,看到灰黑色粉末变得有些发红。原该保鲜剂的成分中一定有()A.二氧化锰B.铝粉C.铁粉D.氧化铜粉末7.A、B、C三只小烧杯内分别依次盛有一定体积的浓氨水、酚酞溶液、酚酞溶液,按下图所示进行探究活动,不能得到的结论是()A.氨水溶液能使酚酞溶液变红B.碱能使酚酞溶液变红C.空气不能使酚酞溶液变红D.浓氯水易挥发,氯气溶于水8.下列所示的有关二氧化碳性质的实验中,只能证明二氧化碳的物理性质的是()9.右图是两组物质之间在一定条件下相互转化的示意图。下列关于绿色植物通过光合作用的说法错误的是()A.X是O2B.C6H12O6是有机物C.绿色植物通过光合作用,将太阳能转化成化学能D.C6H12O6与X反应生成CO2和H2O,属于置换反应10.蛋白质是人类重要的营养物质,它是由多种氯基酸构成的化合物,丙氯酸(右图为分子结构模型示意图)是其中的一种。下列有关丙氯酸的叙述正确的是()A.丙氯酸是由四种原子构成的B.一个丙氯酸分子中质子数是89C.丙氯酸中氮元素与氢元素的质量比为2:1D.丙氯酸的化学式为C3H6O2N11.由以下粒子结构示意图得出的结论不正确的是()①②③④⑤⑥A.②③属于同种元素B.①②均易形成阴离子C.③④⑤属于离子D.①⑥形成化合物的化学式为MgO12.下表列出了一定温度和强下每立方厘米活性炭所能吸咐的常见气体的体积。分析表中数据与气体的组成、性质的关系,你认为下列结论正确的是()气体的性质H2CO2O2N2Cl2气体的沸点/℃-252-78-183-196-34被吸咐体积/ml4.5973511494A.气体分子中所含原子个数多,气体易被吸咐B.沸点越高的气体,越不易被吸咐C.气体是化合物时,易被吸咐D.气体的相对分子质量越大,越易被吸咐13.已知某两种物质在光照条件下能发生化学反应,其微观示意图如下。下列说法中正确的是(说明:一种小球代表一种元素的原子)A.图示中的反应物都是单质B.该反应属于置换反应C.图示中共有4种物质D.该图示不符合质量守恒定律14.下列实验设计方案中,可行的是()A.用过滤的方法分离NaCl和KNO3的混合物B.向某无色未知溶液中加入酚酞试液,证明该溶液是否是碱溶液C.将CO、O2的混合气体通过盛有灼热氧化铜的玻璃管,以除去COD.用足量稀盐酸除去混在氧化铜粉中的镁粉和铝粉15.若用实验证明CuSO4溶液显蓝色不是由SO42-离子造成的...

1、当您付费下载文档后,您只拥有了使用权限,并不意味着购买了版权,文档只能用于自身使用,不得用于其他商业用途(如 [转卖]进行直接盈利或[编辑后售卖]进行间接盈利)。
2、本站所有内容均由合作方或网友上传,本站不对文档的完整性、权威性及其观点立场正确性做任何保证或承诺!文档内容仅供研究参考,付费前请自行鉴别。
3、如文档内容存在违规,或者侵犯商业秘密、侵犯著作权等,请点击“违规举报”。

碎片内容

化学学生素质和实验能力竞赛试题(无答案) 试题

星河书苑+ 关注
实名认证
内容提供者

从事历史教学,热爱教育,高度负责。

确认删除?
VIP
微信客服
  • 扫码咨询
会员Q群
  • 会员专属群点击这里加入QQ群
客服邮箱
回到顶部