电脑桌面
添加小米粒文库到电脑桌面
安装后可以在桌面快捷访问

期货与电子盘的异同VIP免费

期货与电子盘的异同_第1页
1/6
期货与电子盘的异同_第2页
2/6
期货与电子盘的异同_第3页
3/6
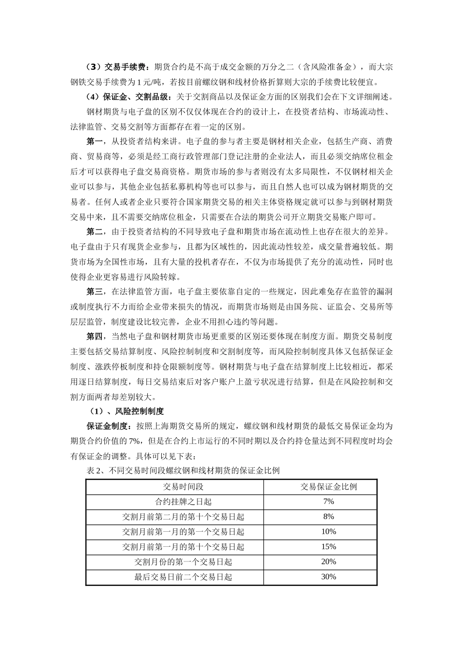
钢材电子盘和钢材期货的异同比较南华期货研究所 曹扬慧 钢材期货终于要上市了,可谓姗姗来迟。事实上,我国在 1993 年就曾有过钢材期货,但由于当时国内期货市场发育不成熟,各项法规制度建设滞后,使交易量大、流通性强的期货大品种缺乏良好的运作环境,钢材期货交易后期出现了过分投机的违规现象。1994 年3 月,国务院根据宏观调控的需要暂停了钢材期货交易。在缺乏钢材期货市场这一工具的十几年中,受国内外各种因素影响,钢材价格波动较大,为了规避巨大价格风险,我国钢材电子市场纷纷推出了钢材远期交易,即被称之为“准期货”的钢材电子盘。作为一个被众多钢材贸商所接受和认可的市场,钢材电子盘得到了迅速发展,同时也为钢材期货交易的推出起到了促进作用。如今,中国作为世界上最大的钢材生产国与消费国,2007 年我国钢材已经达到了 5.6 亿吨,年产量和消费量约占全球总量的三分之一。但我国只是钢铁大国,还不是钢铁强国。国际铁矿石价格连年大幅度上涨,给我国钢铁行业带来巨大冲击。为争取国际钢铁定价权,国外交易所近年来纷纷推出钢铁期货,美国纽约商业交易所也在2008 年第四季度推出了钢材期货。螺纹钢和线材是具有中国特色的钢材产品,因此,推出螺纹钢、线材期货,规避钢材价格风险,争取国际定价权已经刻不容缓。但是钢材期货的推出难免会对电子盘市场产生冲击,因为期货市场与电子盘市场有相通之处,也有很大的区别,投资者可以根据两个市场各自的优劣来选择适合自己的市场。钢材期货和电子盘最直接的差异就体现在合约的设计上,二者在最小变动价位、交割月份和交割方式等方面是相同的,但在交易单位、保证金、交割品级等方面都存在较大的不同。表 1、螺纹钢、线材期货和大宗钢铁电子交易的不同点比较钢材期货大宗钢铁电子交易交易单位10 吨/手 5 吨/手每日价格最大波动限制不超过上一交易日结算价±5%不超过上一交易日平均价±200 元/吨交易时间每周一至周五 (法定节假日除外)上午 9:00 — 11:30, 下午 1:30 — 3:00(有盘中休息)每周一至周五 (法定节假日除外,遇国家调休则周六日也可能交易,无盘中休息)上午 9:30 — 11:30, 下午 1:30 — 3:00最后交易日合约交割月份的 15 日 (遇法定节假日顺延)无固定日期,一般在交割月中旬交割品级螺纹钢标 准 品 : 符 合 国 标 GB1499.2-2007《钢筋混凝土第 2 部分:热轧 带 肋 钢 筋 》 HRB400 或标 准 品...

1、当您付费下载文档后,您只拥有了使用权限,并不意味着购买了版权,文档只能用于自身使用,不得用于其他商业用途(如 [转卖]进行直接盈利或[编辑后售卖]进行间接盈利)。
2、本站所有内容均由合作方或网友上传,本站不对文档的完整性、权威性及其观点立场正确性做任何保证或承诺!文档内容仅供研究参考,付费前请自行鉴别。
3、如文档内容存在违规,或者侵犯商业秘密、侵犯著作权等,请点击“违规举报”。

碎片内容

期货与电子盘的异同

您可能关注的文档

确认删除?
VIP
微信客服
  • 扫码咨询
会员Q群
  • 会员专属群点击这里加入QQ群
客服邮箱
回到顶部