电脑桌面
添加小米粒文库到电脑桌面
安装后可以在桌面快捷访问

螺杆机与模块机方案对比VIP免费

螺杆机与模块机方案对比_第1页
1/8
螺杆机与模块机方案对比_第2页
2/8
螺杆机与模块机方案对比_第3页
3/8
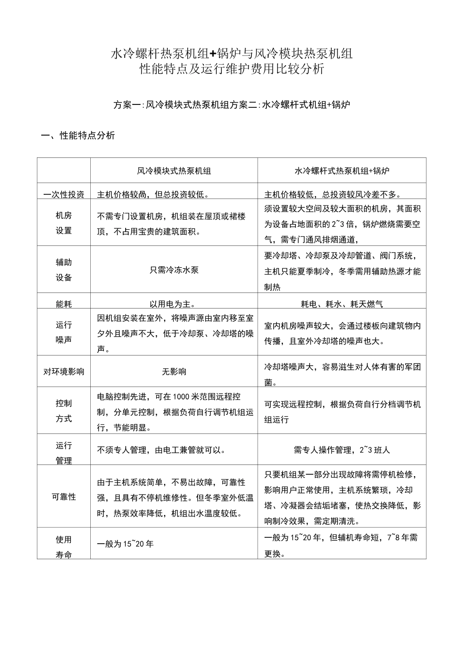
水冷螺杆热泵机组+锅炉与风冷模块热泵机组性能特点及运行维护费用比较分析方案一:风冷模块式热泵机组方案二:水冷螺杆式机组+锅炉一、性能特点分析风冷模块式热泵机组水冷螺杆式热泵机组+锅炉一次性投资主机价格较咼,但总投资较低。主机价格较低,总投资较风冷差不多。机房设置不需专门设置机房,机组装在屋顶或裙楼顶,不占用宝贵的建筑面积。须设置较大空间及较大面积的机房,其面积为设备占地面积的 2~3 倍,锅炉燃烧需要空气,需专门通风排烟通道,辅助设备只需冷冻水泵要冷却塔、冷却泵及冷却管道、阀门系统,主机只能夏季制冷,冬季需用辅助热源才能制热能耗以用电为主。耗电、耗水、耗天燃气运行噪声因机组安装在室外,将噪声源由室内移至室夕外且噪声不大,低于冷却泵、冷却塔的噪声。室内机房噪声较大,会通过楼板向建筑物内传播,且室外冷却塔的噪声也大。对环境影响无影响冷却塔噪声大,容易滋生对人体有害的军团菌。控制方式电脑控制先进,可在 1000 米范围远程控制,分单元控制,根据负荷自行调节机组运行,节能明显。可实现远程控制,根据负荷自行分档调节机组运行运行管理不须专人管理,由电工兼管就可以。需专人操作管理,2~3 班人可靠性由于主机系统简单,不易出故障,可靠性强,且具有不停机维修性。但冬季室外低温时,热泵效率降低,机组出水温度较低。只要机组某一部分出现故障将需停机检修,影响用户正常使用,主机系统繁琐,冷却塔、冷凝器会结垢堵塞,使热交换降低,影响制冷效果,需定期清洗。使用寿命一般为 15~20 年一般为 15~20 年,但辅机寿命短,7~8 年需更换。二、经济性比较1.一次性投资分析比较单位:万元设备名称、■>■方案—万案—19 台风冷热泵模块机组LSQWRF130MF/B(制冷量 2470KW,P:836KW)2 台 LSBLG1260(水冷螺杆机组)(制冷量 2512KW,P:500KW)便宜 5-10%左右主机调试费00模块机冷冻水泵 4 台(22KW)螺杆机冷冻水泵 3 台(37KW)冷却塔 1 台(700 吨 22KW)冷却泵 4 台(37KW)空调系统工程冬季采暖空气源(40 万大卡锅炉 2 台,单台耗气量 51 立方/h,功率 2 台,2 台一次泵流量 32 立方/h,P:3KW)0天燃气开户费用50000电子水处理器忽略锅炉软化水处理器0螺杆主机房占用费04000锅炉房占用费04000合计三、电耗及运行费用这里有两个问题应该搞清楚:一个是机组的装机容量不等于耗电量;二是全负荷运行和部分负荷运行时其机组效率和耗电量是有区别的。全负荷时...

1、当您付费下载文档后,您只拥有了使用权限,并不意味着购买了版权,文档只能用于自身使用,不得用于其他商业用途(如 [转卖]进行直接盈利或[编辑后售卖]进行间接盈利)。
2、本站所有内容均由合作方或网友上传,本站不对文档的完整性、权威性及其观点立场正确性做任何保证或承诺!文档内容仅供研究参考,付费前请自行鉴别。
3、如文档内容存在违规,或者侵犯商业秘密、侵犯著作权等,请点击“违规举报”。

碎片内容

螺杆机与模块机方案对比

确认删除?
VIP
微信客服
  • 扫码咨询
会员Q群
  • 会员专属群点击这里加入QQ群
客服邮箱
回到顶部