电脑桌面
添加小米粒文库到电脑桌面
安装后可以在桌面快捷访问

制冷课后习题汇总VIP免费

制冷课后习题汇总_第1页
1/26
制冷课后习题汇总_第2页
2/26
制冷课后习题汇总_第3页
3/26
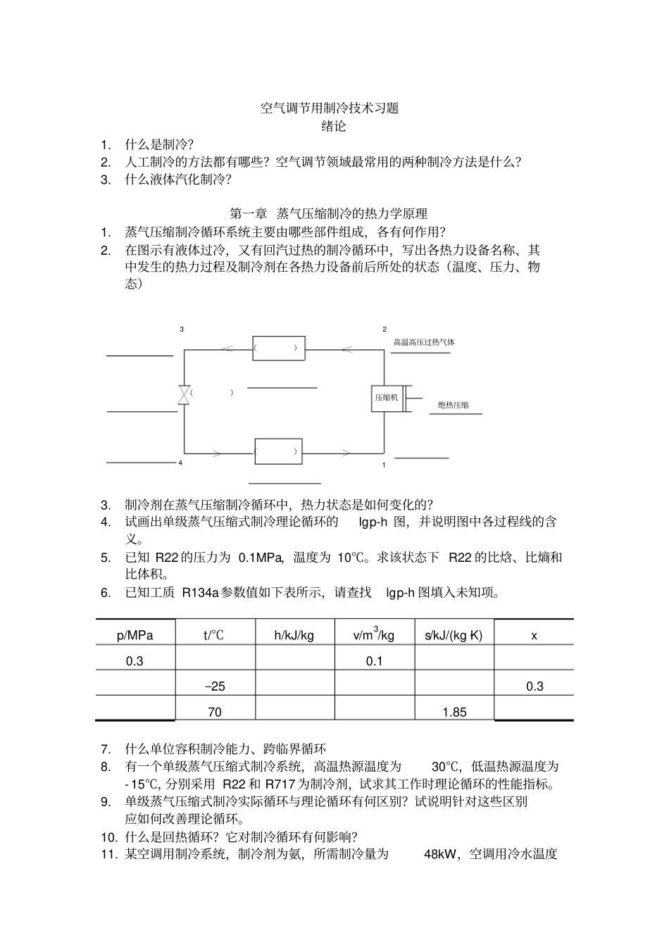
空气调节用制冷技术习题绪论1.什么是制冷?2.人工制冷的方法都有哪些?空气调节领域最常用的两种制冷方法是什么?3.什么液体汽化制冷?第一章 蒸气压缩制冷的热力学原理1.蒸气压缩制冷循环系统主要由哪些部件组成,各有何作用?2.在图示有液体过冷,又有回汽过热的制冷循环中,写出各热力设备名称、其中发生的热力过程及制冷剂在各热力设备前后所处的状态(温度、压力、物态)压缩机1234( )( )( )绝热压缩高温高压过热气体3.制冷剂在蒸气压缩制冷循环中,热力状态是如何变化的?4.试画出单级蒸气压缩式制冷理论循环的lgp-h 图,并说明图中各过程线的含义。5.已知 R22 的压力为 0.1MPa,温度为 10℃。求该状态下 R22 的比焓、比熵和比体积。6.已知工质 R134a参数值如下表所示,请查找lgp-h 图填入未知项。p/MPa t/℃h/kJ/kg v/m3/kg s/kJ/(kg K) x 0.3 0.1 25 0.3 70 1.85 7.什么单位容积制冷能力、跨临界循环8.有一个单级蒸气压缩式制冷系统,高温热源温度为30℃,低温热源温度为- 15℃,分别采用 R22 和 R717 为制冷剂,试求其工作时理论循环的性能指标。9.单级蒸气压缩式制冷实际循环与理论循环有何区别?试说明针对这些区别应如何改善理论循环。10. 什么是回热循环?它对制冷循环有何影响?11. 某空调用制冷系统,制冷剂为氨,所需制冷量为48kW,空调用冷水温度1 tc=10℃,冷却水温度 tw=32℃,试进行制冷剂的热力计算。计算中取蒸发器端部传热温差 δ t0=5 ℃,冷凝器端部传热温差δ tk=8 ℃,节流前制冷剂液体过冷度 δ tsc=5 ℃,吸气管路有害过热度 δ tsh=5 ℃,压缩机容积效率 η v =0.8,指示效率 η i=0.8。12. 在同一 T-S 图上绘出理想循环 (逆卡诺循环 )与理论循环的循环过程,比较两种循环,指出理论循环有哪些损失(在图中用阴影面积表示)。针对这些损失,说明如何改善蒸汽压缩制冷的理论循环。13. 活塞式压缩机,制冷量为1120kw,各状态点参数如下:h1=1780kJ/kg,ν1=0.25m3/kg,h2=1950kJ/kg,h4=650kJ/kg,计算 q0、qk、qv、wc、Mr 、φk、Pth、ε th。14. 液体过冷对循环各性能参数有何影响?15. 如何确定双级压缩制冷循环的最佳中间压力?16. 什么叫中间完全冷却、中间不完全冷却?17. 什么是复叠式制冷循环?为什么要采用复叠式制冷循环?18.制冷剂在通过节流元件时压力降低,温度也大幅下降,可以认为节流过程近似为绝热过程,那么制冷剂降温时的热...

1、当您付费下载文档后,您只拥有了使用权限,并不意味着购买了版权,文档只能用于自身使用,不得用于其他商业用途(如 [转卖]进行直接盈利或[编辑后售卖]进行间接盈利)。
2、本站所有内容均由合作方或网友上传,本站不对文档的完整性、权威性及其观点立场正确性做任何保证或承诺!文档内容仅供研究参考,付费前请自行鉴别。
3、如文档内容存在违规,或者侵犯商业秘密、侵犯著作权等,请点击“违规举报”。

碎片内容

制冷课后习题汇总

确认删除?
VIP
微信客服
  • 扫码咨询
会员Q群
  • 会员专属群点击这里加入QQ群
客服邮箱
回到顶部