电脑桌面
添加小米粒文库到电脑桌面
安装后可以在桌面快捷访问

某房地产企业项目部各部门工作指标VIP免费

某房地产企业项目部各部门工作指标_第1页
1/4
某房地产企业项目部各部门工作指标_第2页
2/4
某房地产企业项目部各部门工作指标_第3页
3/4
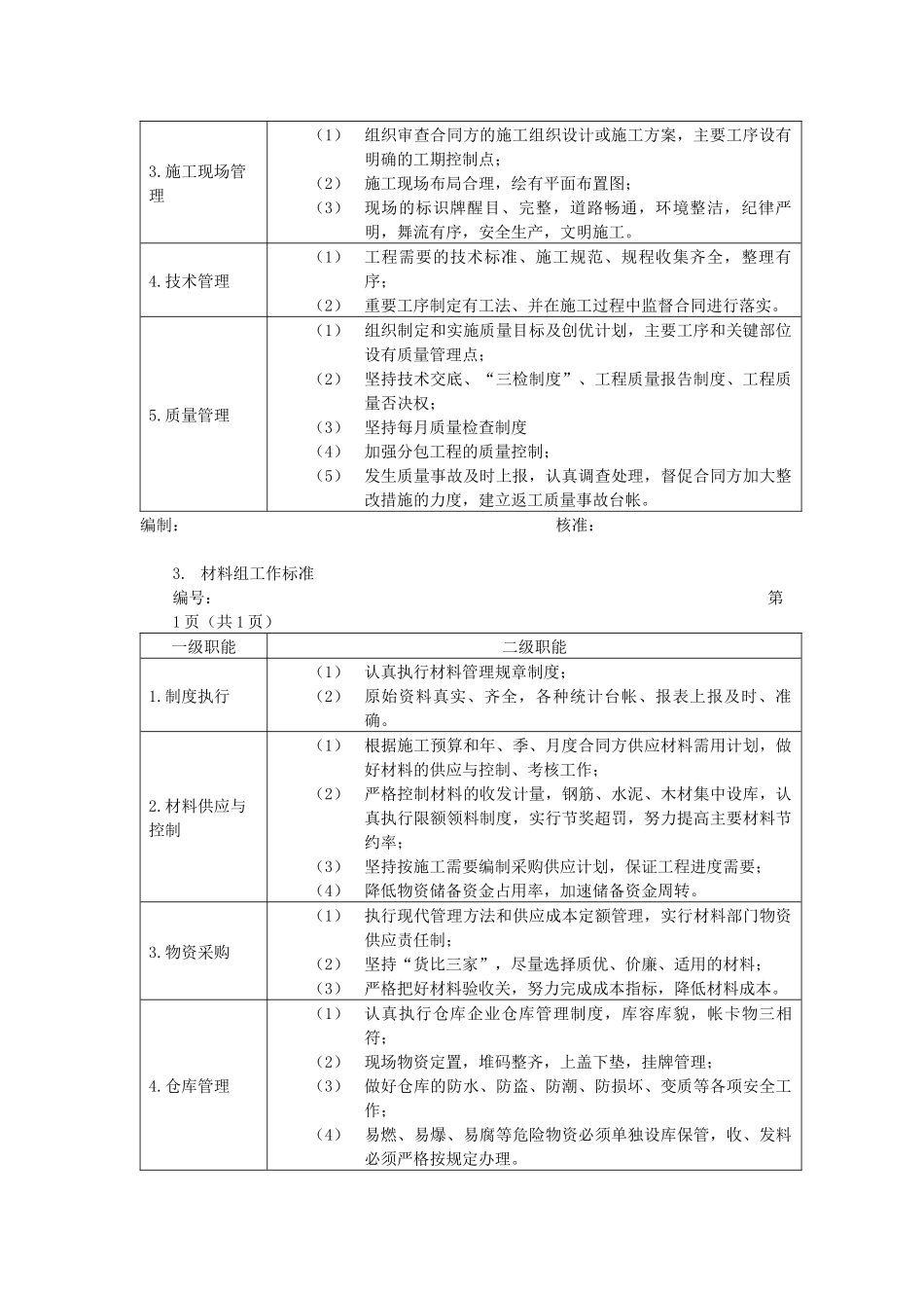
某房地产企业项目经理部各部门工作标准1.经营组工作标准编号: 第 1 页(共 1 页)一级职能二级职能1.制度执行(1)认真执行有关计划统计、预算管理、定额管理、合同管理、方针目标管理、标准化、工程结算等方面的规章制度;(2)规定的原始资料的真实、齐全、台帐规范、整洁,报表及时、准确;(3)组织各项规章制度和部门、岗位工作标准的实施。2.预算编制(1)熟悉预算定额及经费方面的政策、法规,结合工程项目实际,及时编制施工预算,作为编制施工计划、发包工程、考核成本、进行经济核算和统计工作的依据;(2)变更设计后,及时编制变更部分的施工预算,报监理和公司认可,作为工程款结算的依据。3.合同管理(1)合同管理有专人负责;(2)认真审核项目经理部对外、对内签订合同的条款是否符合法律程序,防止签订无效合同;(3)同公司、监理、合同方与履行工程承包合同有关的来往文件、资料、图纸,都注收集齐全,进行规范整理,妥善保存。4.工程款结算工程款结算有专人负责,熟悉工程价款结算的特点和程序,及时办理工程价款结算5.目标管理与工作计划(1)负责制定年度方针目标展开图,把目标及对策事事落实到部门;(2)实行月计划任务书,对目标和工作标准执行情况进行动态管理,坚持定期考核。编制: 核准:2 工程组工作标准编号: 第 1 页(共 1 页)一级职能二级职能1.制度执行1. 认真执行有关现场管理、技术管理、质量管理、测量试验、计量管理等方面的规章制度;2. 规定的原始资料的真实、齐全,台帐规范、整洁,报表及时、准确。2.计划统计(1)组织制定并落实各项经济技术指标和年、季、月施工生产计划以及短期作业计划;(2)定期召开生产调度会,对计划实行动态管理,要保证合同工期的实现;(3)按规定及时、准确地整理、上报各种统计报表和综合信息。3.施工现场管理(1)组织审查合同方的施工组织设计或施工方案,主要工序设有明确的工期控制点;(2)施工现场布局合理,绘有平面布置图;(3)现场的标识牌醒目、完整,道路畅通,环境整洁,纪律严明,舞流有序,安全生产,文明施工。4.技术管理(1)工程需要的技术标准、施工规范、规程收集齐全,整理有序;(2)重要工序制定有工法、并在施工过程中监督合同进行落实。5.质量管理(1)组织制定和实施质量目标及创优计划,主要工序和关键部位设有质量管理点;(2)坚持技术交底、“三检制度”、工程质量报告制度、工程质量否决权;(3)坚持每月质量检查制...

1、当您付费下载文档后,您只拥有了使用权限,并不意味着购买了版权,文档只能用于自身使用,不得用于其他商业用途(如 [转卖]进行直接盈利或[编辑后售卖]进行间接盈利)。
2、本站所有内容均由合作方或网友上传,本站不对文档的完整性、权威性及其观点立场正确性做任何保证或承诺!文档内容仅供研究参考,付费前请自行鉴别。
3、如文档内容存在违规,或者侵犯商业秘密、侵犯著作权等,请点击“违规举报”。

碎片内容

某房地产企业项目部各部门工作指标

确认删除?
VIP
微信客服
  • 扫码咨询
会员Q群
  • 会员专属群点击这里加入QQ群
客服邮箱
回到顶部