电脑桌面
添加小米粒文库到电脑桌面
安装后可以在桌面快捷访问

住院病历及出院病案归档存放顺序VIP免费

住院病历及出院病案归档存放顺序_第1页
1/3
住院病历及出院病案归档存放顺序_第2页
2/3
住院病历及出院病案归档存放顺序_第3页
3/3
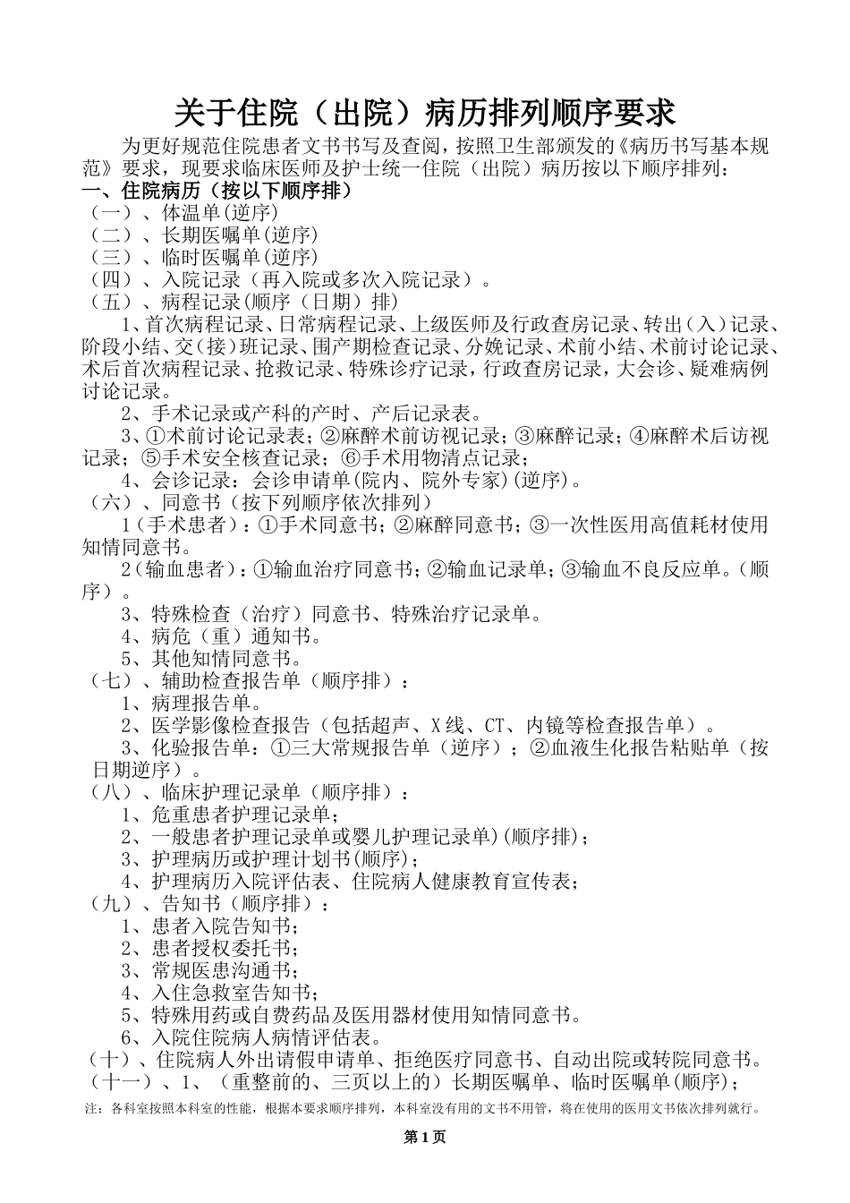
关于住院(出院)病历排列顺序要求为更好规范住院患者文书书写及查阅,按照卫生部颁发的《病历书写基本规范》要求,现要求临床医师及护士统一住院(出院)病历按以下顺序排列:一、住院病历(按以下顺序排)(一)、体温单(逆序)(二)、长期医嘱单(逆序)(三)、临时医嘱单(逆序)(四)、入院记录(再入院或多次入院记录)。(五)、病程记录(顺序(日期)排)1、首次病程记录、日常病程记录、上级医师及行政查房记录、转出(入)记录、阶段小结、交(接)班记录、围产期检查记录、分娩记录、术前小结、术前讨论记录、术后首次病程记录、抢救记录、特殊诊疗记录,行政查房记录,大会诊、疑难病例讨论记录。2、手术记录或产科的产时、产后记录表。3、①术前讨论记录表;②麻醉术前访视记录;③麻醉记录;④麻醉术后访视记录;⑤手术安全核查记录;⑥手术用物清点记录;4、会诊记录:会诊申请单(院内、院外专家)(逆序)。(六)、同意书(按下列顺序依次排列)1(手术患者):①手术同意书;②麻醉同意书;③一次性医用高值耗材使用知情同意书。2(输血患者):①输血治疗同意书;②输血记录单;③输血不良反应单。(顺序)。3、特殊检查(治疗)同意书、特殊治疗记录单。4、病危(重)通知书。5、其他知情同意书。(七)、辅助检查报告单(顺序排):1、病理报告单。2、医学影像检查报告(包括超声、X线、CT、内镜等检查报告单)。3、化验报告单:①三大常规报告单(逆序);②血液生化报告粘贴单(按日期逆序)。(八)、临床护理记录单(顺序排):1、危重患者护理记录单;2、一般患者护理记录单或婴儿护理记录单)(顺序排);3、护理病历或护理计划书(顺序);4、护理病历入院评估表、住院病人健康教育宣传表;(九)、告知书(顺序排):1、患者入院告知书;2、患者授权委托书;3、常规医患沟通书;4、入住急救室告知书;5、特殊用药或自费药品及医用器材使用知情同意书。6、入院住院病人病情评估表。(十)、住院病人外出请假申请单、拒绝医疗同意书、自动出院或转院同意书。(十一)、1、(重整前的、三页以上的)长期医嘱单、临时医嘱单(顺序);注:各科室按照本科室的性能,根据本要求顺序排列,本科室没有用的文书不用管,将在使用的医用文书依次排列就行。第1页2、(三周以上的)体温单(顺序);3、(重整前的、三页以上的)医嘱执行单;4、手术收费单(顺序)。(十二)、其他(按以下顺序排):1、医院感染调查表;2、门诊病历、以往住院病历或外院病情介绍;3、病历首页、住院病历质量评定表(病历附页)4、住院证;5、工伤社保或医保相关文书(包括工伤事故首诊转诊医疗报告表,职工工伤医疗告知书,旧伤复发治疗申请表,各类审批表,转诊转院申请审批表等)(顺序)。(十三)行政文件(外单位来信、来函)等注:门诊病历由经治医生自行保管或放置在病历的最后二、转科病历转出科的转出记录、入院病历或入院记录、病程记录顺序后推,排于转入科转入记录、病程记录、手术记录等各项记录之后。其他各项按住院病历排列。三、出院(归档)病历排序(一)、病案首页、住院病历质量评定表(病历附页)。(二)、住院证。(三)、出院记录(含入院记录、死亡记录、24小时内入出院记录、24小时入院死亡记录表格式)。(四)、入院记录(含入院记录、再次入院记录、24小时内入出院记录、24小时入院死亡记录表格式病历)。(五)、病程记录(按日期顺序排列):1、首次病程记录、日常病程记录、上级医师及行政查房记录、转出(入)记录、阶段小结、交(接)班记录、围产期检查记录、分娩记录、术前小结、术前讨论记录、术后首次病程记录、抢救记录、特殊诊疗记录,行政查房记录,大会诊、疑难病例讨论记录。2、手术记录或产科的产时、产后记录表。3、①术前讨论记录表;②麻醉术前访视记录;③麻醉记录;④麻醉术后访视记录;⑤手术安全核查记录;⑥手术用物清点记录;4、会诊记录:会诊申请单(院内、院外专家)(逆序)5、死亡病历讨论记录。(六)、同意书(按下列顺序依次排列):1(手术患者):①手术同意书;②麻醉同意书;③一次性医用高值耗材使用注:各科室按照本科室的性能,根据本要...

1、当您付费下载文档后,您只拥有了使用权限,并不意味着购买了版权,文档只能用于自身使用,不得用于其他商业用途(如 [转卖]进行直接盈利或[编辑后售卖]进行间接盈利)。
2、本站所有内容均由合作方或网友上传,本站不对文档的完整性、权威性及其观点立场正确性做任何保证或承诺!文档内容仅供研究参考,付费前请自行鉴别。
3、如文档内容存在违规,或者侵犯商业秘密、侵犯著作权等,请点击“违规举报”。

碎片内容

住院病历及出院病案归档存放顺序

您可能关注的文档

确认删除?
VIP
微信客服
  • 扫码咨询
会员Q群
  • 会员专属群点击这里加入QQ群
客服邮箱
回到顶部