电脑桌面
添加小米粒文库到电脑桌面
安装后可以在桌面快捷访问

住院病历质量分级标准机奖惩措施2016年版VIP免费

住院病历质量分级标准机奖惩措施2016年版_第1页
1/11
住院病历质量分级标准机奖惩措施2016年版_第2页
2/11
住院病历质量分级标准机奖惩措施2016年版_第3页
3/11
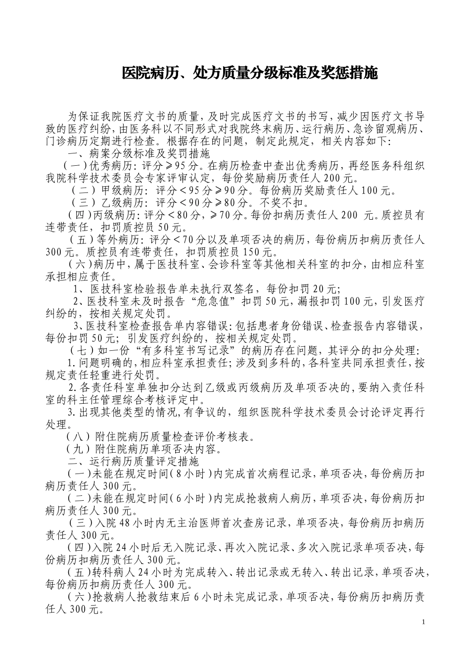
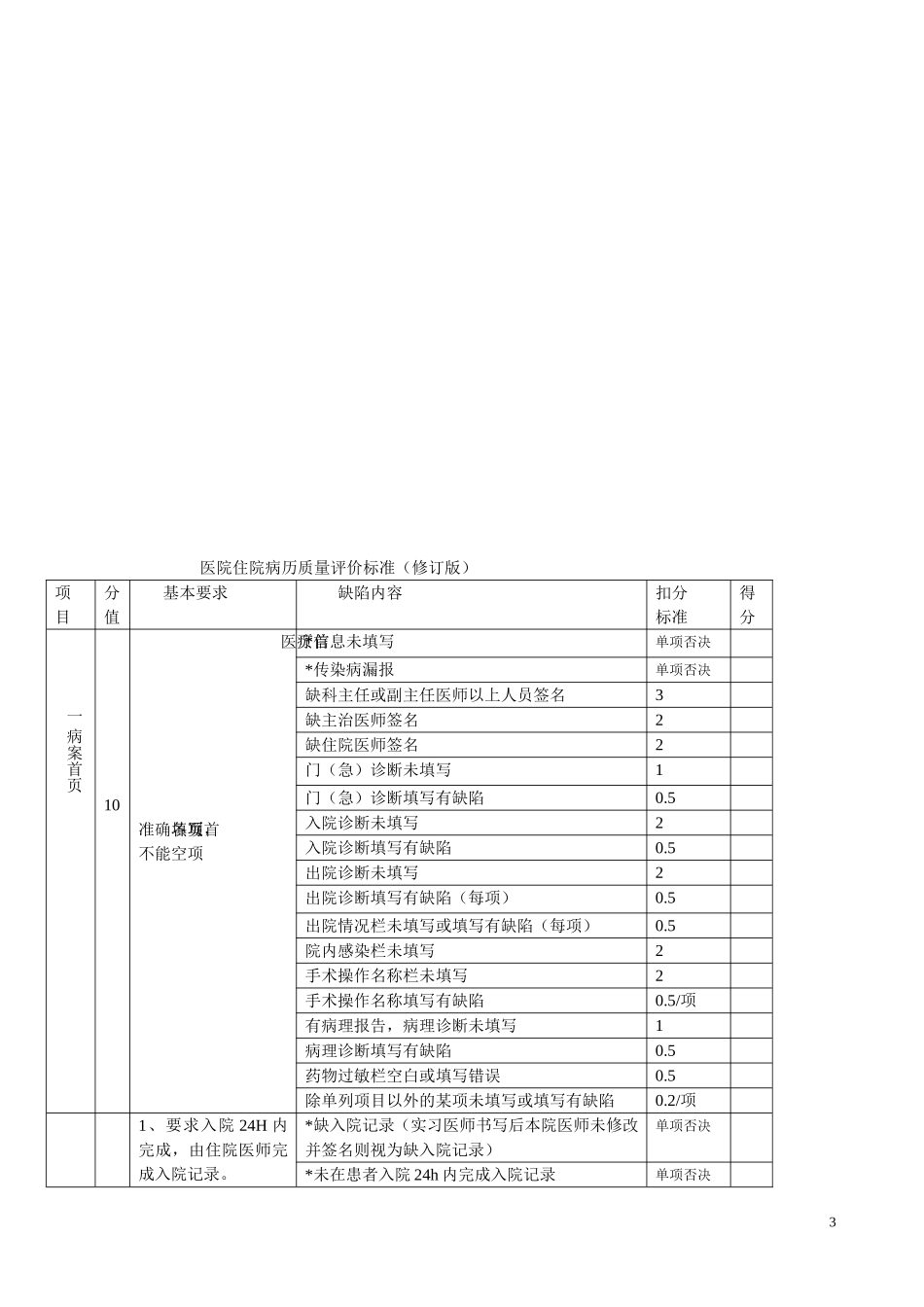
医院病历、处方质量分级标准及奖惩措施为保证我院医疗文书的质量,及时完成医疗文书的书写,减少因医疗文书导致的医疗纠纷,由医务科以不同形式对我院终末病历、运行病历、急诊留观病历、门诊病历定期进行检查。根据存在的问题,制定此规定,相关内容如下:一、病案分级标准及奖罚措施(一)优秀病历:评分≥95分。在病历检查中查出优秀病历,再经医务科组织我院科学技术委员会专家评审认定,每份奖励病历责任人200元。(二)甲级病历:评分<95分≥90分。每份病历奖励责任人100元。(三)乙级病历:评分<90分≥80分。不奖不扣。(四)丙级病历:评分<80分,≥70分。每份扣病历责任人200元。质控员有连带责任,扣罚质控员50元。(五)等外病历:评分<70分以及单项否决的病历,每份病历扣病历责任人300元。质控员有连带责任,扣罚质控员150元。(六)病历中,属于医技科室、会诊科室等其他相关科室的扣分,由相应科室承担相应责任。1、医技科室检验报告单未执行双签名,每份扣罚20元;2、医技科室未及时报告“危急值”扣罚50元,漏报扣罚100元,引发医疗纠纷的,按相关规定处罚。3、医技科室检查报告单内容错误:包括患者身份错误、检查报告内容错误,每份扣罚50元;引发医疗纠纷的,按相关规定处罚。(七)如一份“有多科室书写记录”的病历存在问题,其评分的扣分处理:1.问题明确的,相应科室承担责任;涉及到多科的,各科室共同承担责任,按规定责任轻重进行处罚。2.各责任科室单独扣分达到乙级或丙级病历及单项否决的,要纳入责任科室的科主任管理综合考核评定中。3.出现其他类型的情况,有争议的,组织医院科学技术委员会讨论评定再行处理。(八)附住院病历质量检查评价考核表。(九)附住院病历单项否决内容。二、运行病历质量评定措施(一)未能在规定时间(8小时)内完成首次病程记录,单项否决,每份病历扣病历责任人300元。(二)未能在规定时间(6小时)内完成抢救病人病历,单项否决,每份病历扣病历责任人300元。(三)入院48小时内无主治医师首次查房记录,单项否决,每份病历扣病历责任人300元。(四)入院24小时后无入院记录、再次入院记录、多次入院记录单项否决,每份病历扣病历责任人300元。(五)转科病人24小时为完成转入、转出记录或无转入、转出记录,单项否决,每份病历扣病历责任人300元。(六)抢救病人抢救结束后6小时未完成记录,单项否决,每份病历扣病历责任人300元。1(七)术后24小时内未按规定书写手术记录,单项否决,每份病历扣病历责任人300元。(八)患者入院不足24小时出院的,无24小时入出院记录,单项否决,每份病历扣病历责任人300元。(九)患者入院不足24小时死亡的,无24小时死亡记录,单项否决,每份病历扣病历责任人300元。(十)患者死亡后24小时未完成死亡记录的,单项否决,每份病历扣病历责任人300元。(十一)入院24小时未完成首次病程记录及入院病历书写,每份病历扣罚病历责任人300元。三、出院病历归档规定出院病历要求患者出院后1周归档,未按时归档每份病历每天扣罚病历责任人10元。四、住院病案首页填写,错项、漏项每项扣5元。五、各类检查申请单填写不规范、空项,每份扣罚50元。六、门诊病历质量评定措施(一)不书写门诊病历,每次扣20元。(二)每份病历未按照门诊病历书写要求缺陷≥3项,按规定扣罚20元/份。(三)漏报疫情,不配合查疫情者,每次扣50元。七、门诊处方的规定每月药剂科所查处方不低于100张,根据门诊处方评价表项目,每违反一项,单项处罚5元。病历质量由医务科反馈至相关科主任,罚款由财务科从相关科室绩效中扣除。本规定自2013年8月01日执行,以前相关规定同时废止。本规定最终解释权在院领导及医务科。医院2013年7月15日2医院住院病历质量评价标准(修订版)项目分值基本要求缺陷内容扣分标准得分一病案首页10准确填写首页各项,不能空项*首页医疗信息未填写单项否决*传染病漏报单项否决缺科主任或副主任医师以上人员签名3缺主治医师签名2缺住院医师签名2门(急)诊断未填写1门(急)诊断填写有缺陷0.5入院诊断未填写2入院诊断填写有缺陷0.5出院诊断未填写2出院诊断填写有缺陷(每项)0.5出...

1、当您付费下载文档后,您只拥有了使用权限,并不意味着购买了版权,文档只能用于自身使用,不得用于其他商业用途(如 [转卖]进行直接盈利或[编辑后售卖]进行间接盈利)。
2、本站所有内容均由合作方或网友上传,本站不对文档的完整性、权威性及其观点立场正确性做任何保证或承诺!文档内容仅供研究参考,付费前请自行鉴别。
3、如文档内容存在违规,或者侵犯商业秘密、侵犯著作权等,请点击“违规举报”。

碎片内容

住院病历质量分级标准机奖惩措施2016年版

您可能关注的文档

文章天下+ 关注
实名认证
内容提供者

各种文档应有尽有

确认删除?
VIP
微信客服
  • 扫码咨询
会员Q群
  • 会员专属群点击这里加入QQ群
客服邮箱
回到顶部