电脑桌面
添加小米粒文库到电脑桌面
安装后可以在桌面快捷访问

广谱感应水处理器VIP免费

广谱感应水处理器_第1页
1/3
广谱感应水处理器_第2页
2/3
广谱感应水处理器_第3页
3/3
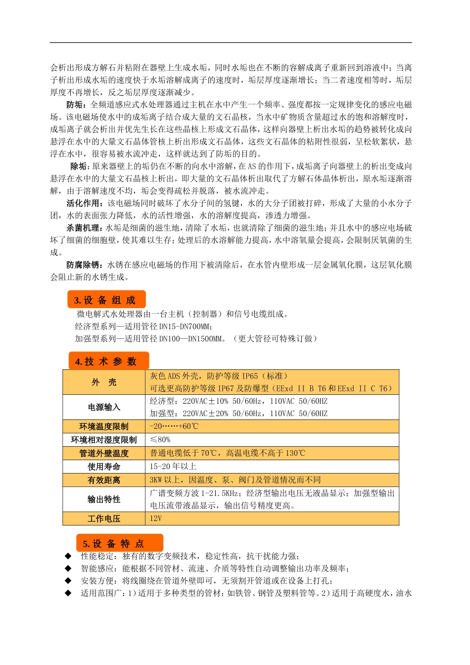
广谱感应水处理器目前,国内广谱感应水处理器市场较为混乱,功能和效果成熟显著的广谱感应水处理器,国外品牌有净元广谱感应水处理器,国内产品有铁尔广谱感应水处理器,南昌笑砜广谱感应水处理器,除此之外,国内绝大多数广谱感应水处理器均没有第三方质检报告和合格证,另外,不同品牌的价格也差异较大,像英国净元广谱,价格 10万左右,而南昌笑砜价格只有 2 万左右。广谱感应水处理器是,基于 DDS 技术的分段频率高速变化,若干高速变换频率的信号基于一个高频基波进行叠加,形成持续不断的复合电磁场信号,使得该频率范围内的各个频率点的电磁场是持续不断的,不会有变频或固定高频所造成水处理不完全现象,对受处理的水体实施持续不间断的复合电磁场信号覆盖了各种水质条件的价键振荡频率,因此本系列水处理器适用于各种温度、压力、流速、黏度、硬度、浊度、PH 值等条件变化着的水体,使得工业用水得到充分、有效的细化处理,达到理想的防垢、除垢、除锈、缓蚀、杀菌灭藻功能。 广谱感应水处理器选择最简单易行的感应式电磁场结合,由主机输至多组电感线圈上的若干脉冲信号群众,首先按一定规律进行变频和扫描,使扫描周期里对应于某个流速的最佳脉冲频率信号总能出现 2 次,即使流速有所变化也会给出并扫描到相对应的最佳共振点;高频脉冲信号群在电感线圈上产生电磁场并形成磁场线(如图示),磁场线不断切割水中流动的离子,从而达到改变钙、镁盐晶体结构的目的。 广谱感应水处理器的智能检测反馈指令系统,用于针对某个被处理水特性施以足够的功率和合适的频率实现防垢的目的,水处理仪旨在为被处理水系统改善并建立起特定的环境,在这种环境中不但新的水垢难以形成,而且已经结成的水垢会变软变薄随水流排出,进而创造出三价氧化铁生成四氧化三铁的环境条件,使氧化得到控制,防止腐蚀。广谱感应水处理器介绍以碳酸钙(镁)为例,本技同样适用于硫酸盐和硅酸盐等。碳酸钙(镁)晶体在水中有两种存大形式,一种是方解石,它的粘附性很强,晶体颗粒较大;另外一种是文石(也称为霰石),这的粘附性弱,晶体颗粒较小。结垢机理:当水中的矿物质含量超过其饱和溶解度时,钙(镁)离子的酸根离子(统称成垢离子)就 1. 技术工作原理2. 作 用 原 理会析出形成方解石并粘附在器壁上生成水垢,同时水垢也在不断的容解成离子重新回到溶液中;当离子析出形成水垢的速度快于水垢溶解成离子的速度时,垢层厚度逐渐增长;当二者速度...

1、当您付费下载文档后,您只拥有了使用权限,并不意味着购买了版权,文档只能用于自身使用,不得用于其他商业用途(如 [转卖]进行直接盈利或[编辑后售卖]进行间接盈利)。
2、本站所有内容均由合作方或网友上传,本站不对文档的完整性、权威性及其观点立场正确性做任何保证或承诺!文档内容仅供研究参考,付费前请自行鉴别。
3、如文档内容存在违规,或者侵犯商业秘密、侵犯著作权等,请点击“违规举报”。

碎片内容

广谱感应水处理器

您可能关注的文档

确认删除?
VIP
微信客服
  • 扫码咨询
会员Q群
  • 会员专属群点击这里加入QQ群
客服邮箱
回到顶部