电脑桌面
添加小米粒文库到电脑桌面
安装后可以在桌面快捷访问

华为公司—绩效管理与绩效考核制度文档良心出品VIP免费

华为公司—绩效管理与绩效考核制度文档良心出品_第1页
1/38
华为公司—绩效管理与绩效考核制度文档良心出品_第2页
2/38
华为公司—绩效管理与绩效考核制度文档良心出品_第3页
3/38
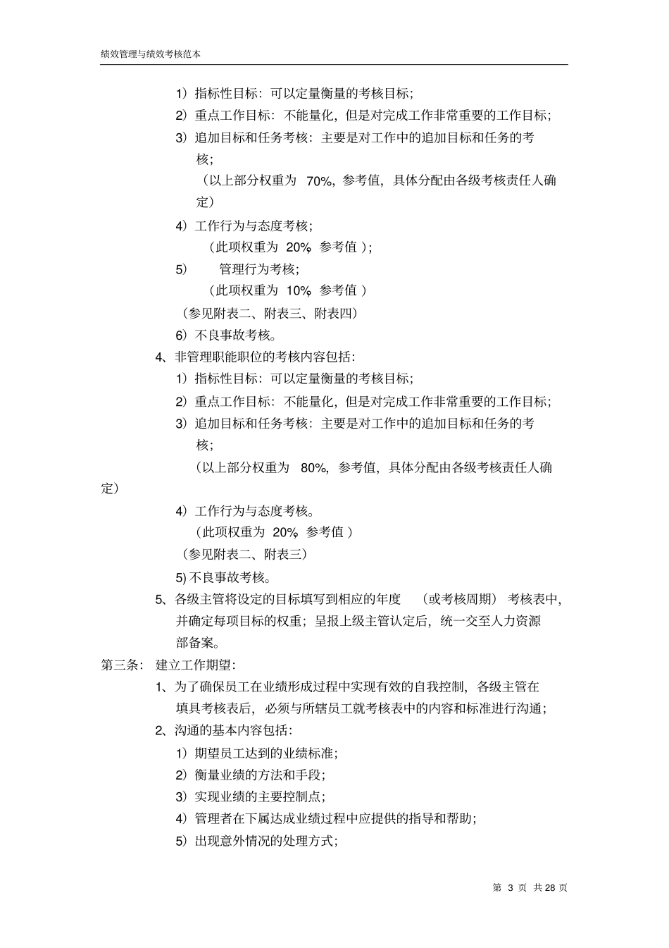
绩效管理与绩效考核范本第 1 页 共 28 页绩效管理与绩效考核制度第一章 总则第一条: 为加强公司对员工的绩效管理和绩效考核工作,特制定本制度。绩效管理与绩效考核的宗旨在于:1、考察员工的工作绩效;2、作为员工奖惩、调迁、薪酬、晋升、退职管理的依据;3、了解、评估员工工作态度与能力;4、作为员工培训与发展的参考;5、有效促进员工不断提高和改进工作绩效。第二条:绩效管理是指上级为了不断提高和改善下属员工职业能力与工作业绩所做的一系列管理活动。第三条:绩效考核是指上级对直接下级的工作结果进行定期的评估,是绩效管理的一个重要环节。第四条:绩效管理和绩效考核是各级直线管理者不可推卸的责任,人力资源部负责指导、监督和提供技术方面支持。第五条: 员工绩效管理与绩效考核的档案,是公司重要的人力资源管理基础性材料,必须妥善保管。第六条: 本制度规定的绩效管理与绩效考核对象包括公司内所有正式签约的员工;试用期(见习期)人员的考核,不属于本制度范围,由公司招聘与录用制度做出具体规定。第七条: 本制度规定的绩效管理与绩效考核的责任主体是各职位的直接管理者,不采取全方位考核的方式,但上级管理者拥有员工考核结果调整的权力。第八条:各级管理者必须强化对绩效管理与绩效考核的观念,牢固树立绩效管理与绩效考核的责任意识,包括:1、员工的业绩就是管理者的业绩;2、各级管理者是员工责任的最终承担者;3、不断提高和改善下属的职业能力和工作业绩,是管理者不可推卸的责任;4、在绩效管理与绩效考核过程中,下属必须始终保持高度的参与性,各级管理者必须随时与下属进行沟通。第二章 绩效管理与绩效考核的程序绩效管理与绩效考核范本第 2 页 共 28 页第一条: 绩效管理与绩效考核是一个不断循环往复的过程,其基本程序为:第二条: 制定绩效目标:1、各级主管根据本年度(或考核周期)公司对员工要求和期望,在与员工协商的基础上确定年度(或考核周期)工作目标;2、部门负责人的考核内容包括:部门量化指标:针对部门可以量化的关键业绩指标;2)部门非量化指标: 针对部门不能量化但对公司和部门业绩形成非常重要的指标;3)追加目标和任务考核:主要是对工作中的追加目标和任务的考核;(以上部分权重为 70%,参考值,具体分配由考核责任人确定)4)工作行为与态度考核;(此项权重为 20%,参考值 );5)管理行为考核。(此项权重为 10%,参考值 )(参见附表一、附表...

1、当您付费下载文档后,您只拥有了使用权限,并不意味着购买了版权,文档只能用于自身使用,不得用于其他商业用途(如 [转卖]进行直接盈利或[编辑后售卖]进行间接盈利)。
2、本站所有内容均由合作方或网友上传,本站不对文档的完整性、权威性及其观点立场正确性做任何保证或承诺!文档内容仅供研究参考,付费前请自行鉴别。
3、如文档内容存在违规,或者侵犯商业秘密、侵犯著作权等,请点击“违规举报”。

碎片内容

华为公司—绩效管理与绩效考核制度文档良心出品

您可能关注的文档

确认删除?
VIP
微信客服
  • 扫码咨询
会员Q群
  • 会员专属群点击这里加入QQ群
客服邮箱
回到顶部