电脑桌面
添加小米粒文库到电脑桌面
安装后可以在桌面快捷访问

危化品风险定量分析模型相关整理VIP免费

危化品风险定量分析模型相关整理_第1页
1/50
危化品风险定量分析模型相关整理_第2页
2/50
危化品风险定量分析模型相关整理_第3页
3/50
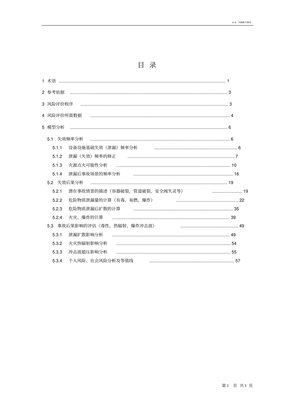
v1.0 可编辑可修改I 第 I 页 共 I 页重大危险源管理系统危化品风险定量分析模型需求分析2011 年 6 月 30 日v1.0 可编辑可修改第 I 页 共 I 页目 录1 术语 ........................................................................................................................................... 12 参考依据 ................................................................................................................................... 33 风险评价程序 ........................................................................................................................... 34 风险评价所需数据.................................................................................................................... 45 模型分析 ................................................................................................................................... 65.1失效频率分析 .................................................................................................................... 65.1.1 设备设施基础失效(泄漏)频率分析 ..................................................................... 65.1.2 泄漏(失效)频率的修正......................................................................................... 75.1.3 火源点火可能性分析............................................................................................... 105.1.4 泄漏后事故场景的频率分析 ................................................................................... 165.2失效后果分析 .................................................................................................................. 195.2.1 潜在事故情景的描述(容器破裂,管道破裂,安全阀失灵等)......................... 195.2.2 危险物质泄漏量的计算(有毒、易燃、爆炸) .................................................... 225.2.3 危险物质泄漏后扩散的计算 ................................................................................... 355.2.4 火灾、爆炸的计算 .............................

1、当您付费下载文档后,您只拥有了使用权限,并不意味着购买了版权,文档只能用于自身使用,不得用于其他商业用途(如 [转卖]进行直接盈利或[编辑后售卖]进行间接盈利)。
2、本站所有内容均由合作方或网友上传,本站不对文档的完整性、权威性及其观点立场正确性做任何保证或承诺!文档内容仅供研究参考,付费前请自行鉴别。
3、如文档内容存在违规,或者侵犯商业秘密、侵犯著作权等,请点击“违规举报”。

碎片内容

危化品风险定量分析模型相关整理

文库当当响+ 关注
实名认证
内容提供者

该用户很懒,什么也没介绍

确认删除?
VIP
微信客服
  • 扫码咨询
会员Q群
  • 会员专属群点击这里加入QQ群
客服邮箱
回到顶部