电脑桌面
添加小米粒文库到电脑桌面
安装后可以在桌面快捷访问

2014年企业财务会计期末考试VIP免费

2014年企业财务会计期末考试_第1页
1/4
2014年企业财务会计期末考试_第2页
2/4
2014年企业财务会计期末考试_第3页
3/4
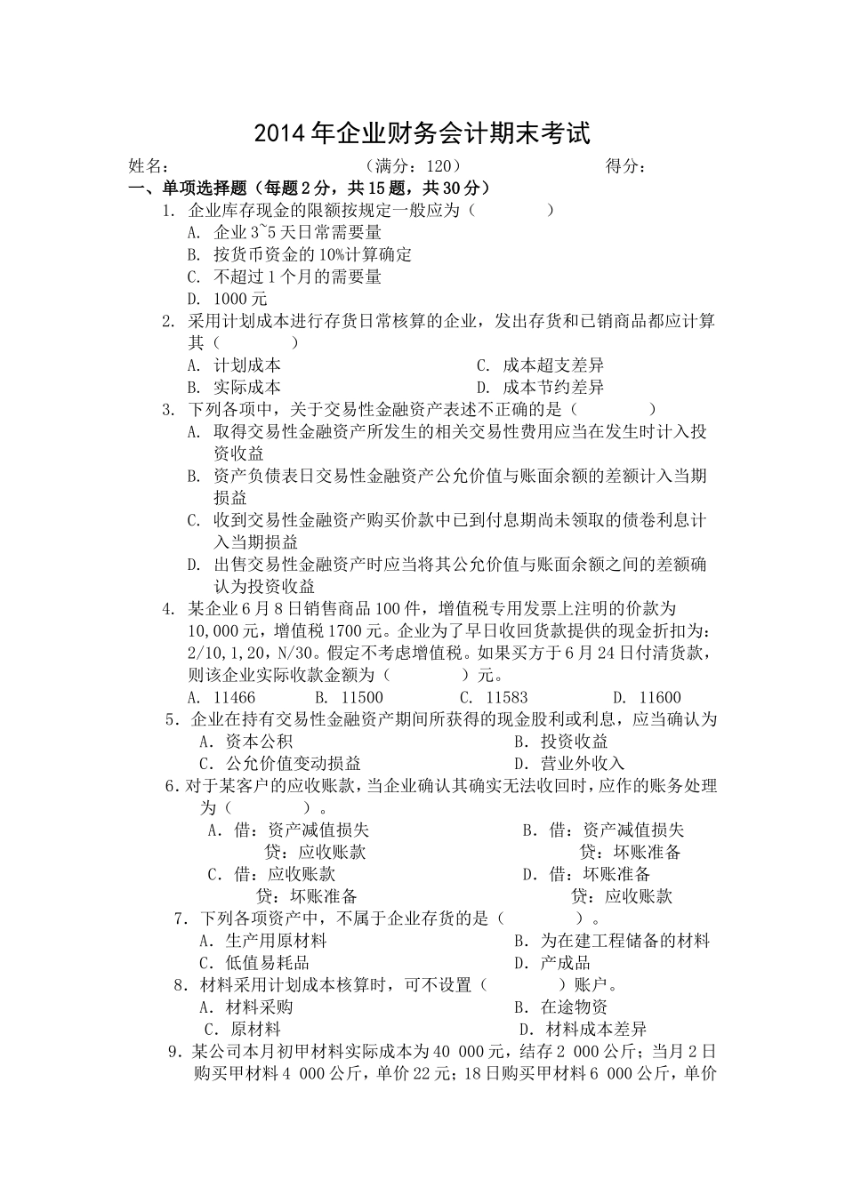
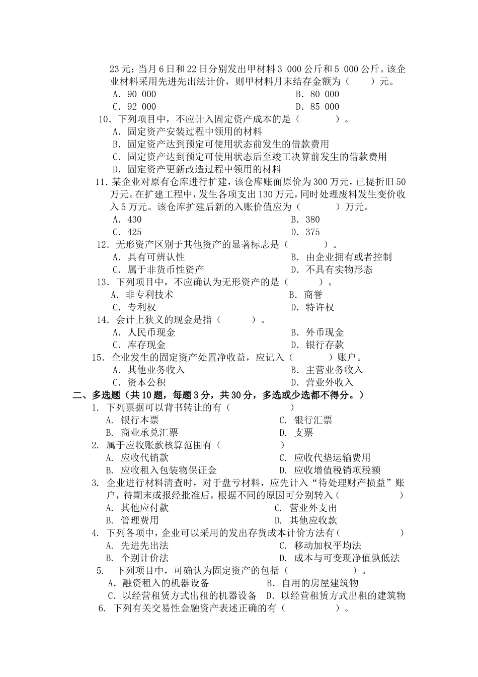
2014 年企业财务会计期末考试姓名: (满分:120) 得分:一、单项选择题(每题 2 分,共 15 题,共 30 分)1. 企业库存现金的限额按规定一般应为( )A. 企业 3~5 天日常需要量B. 按货币资金的 10%计算确定C. 不超过 1 个月的需要量D. 1000 元2. 采用计划成本进行存货日常核算的企业,发出存货和已销商品都应计算其( )A. 计划成本 C. 成本超支差异B. 实际成本 D. 成本节约差异3. 下列各项中,关于交易性金融资产表述不正确的是( )A. 取得交易性金融资产所发生的相关交易性费用应当在发生时计入投资收益B. 资产负债表日交易性金融资产公允价值与账面余额的差额计入当期损益C. 收到交易性金融资产购买价款中已到付息期尚未领取的债卷利息计入当期损益D. 出售交易性金融资产时应当将其公允价值与账面余额之间的差额确认为投资收益4. 某企业 6 月 8 日销售商品 100 件,增值税专用发票上注明的价款为10,000 元,增值税 1700 元。企业为了早日收回货款提供的现金折扣为:2/10,1,20,N/30。假定不考虑增值税。如果买方于 6 月 24 日付清货款,则该企业实际收款金额为( )元。A. 11466 B. 11500 C. 11583 D. 116005.企业在持有交易性金融资产期间所获得的现金股利或利息,应当确认为A.资本公积 B.投资收益C.公允价值变动损益 D.营业外收入6.对于某客户的应收账款,当企业确认其确实无法收回时,应作的账务处理为( )。A.借:资产减值损失 B.借:资产减值损失 贷:应收账款 贷:坏账准备C.借:应收账款 D.借:坏账准备 贷:坏账准备 贷:应收账款7.下列各项资产中,不属于企业存货的是( )。A.生产用原材料 B.为在建工程储备的材料C.低值易耗品 D.产成品 8.材料采用计划成本核算时,可不设置( )账户。A.材料采购 B.在途物资C.原材料 D.材料成本差异9.某公司本月初甲材料实际成本为 40 000 元,结存 2 000 公斤;当月 2 日购买甲材料 4 000 公斤,单价 22 元;18 日购买甲材料 6 000 公斤,单价23 元;当月 6 日和 22 日分别发出甲材料 3 000 公斤和 5 000 公斤。该企业材料采用先进先出法计价,则甲材料月末结存金额为( )元。A.90 000 B.80 000C.92 000 D.85 00010.下列项目中,不应计入固定资产成本的是( )。A.固定资产安装过程中领用的材料B.固定资产达到预定可使用状态前发生的借款费用C.固...

1、当您付费下载文档后,您只拥有了使用权限,并不意味着购买了版权,文档只能用于自身使用,不得用于其他商业用途(如 [转卖]进行直接盈利或[编辑后售卖]进行间接盈利)。
2、本站所有内容均由合作方或网友上传,本站不对文档的完整性、权威性及其观点立场正确性做任何保证或承诺!文档内容仅供研究参考,付费前请自行鉴别。
3、如文档内容存在违规,或者侵犯商业秘密、侵犯著作权等,请点击“违规举报”。

碎片内容

2014年企业财务会计期末考试

您可能关注的文档

百万精品文档+ 关注
实名认证
内容提供者

中小学学习资料教案课件

确认删除?
VIP
微信客服
  • 扫码咨询
会员Q群
  • 会员专属群点击这里加入QQ群
客服邮箱
回到顶部