电脑桌面
添加小米粒文库到电脑桌面
安装后可以在桌面快捷访问

儿童心智发展与分级阅读建议VIP专享VIP免费

儿童心智发展与分级阅读建议_第1页
1/3
儿童心智发展与分级阅读建议_第2页
2/3
儿童心智发展与分级阅读建议_第3页
3/3
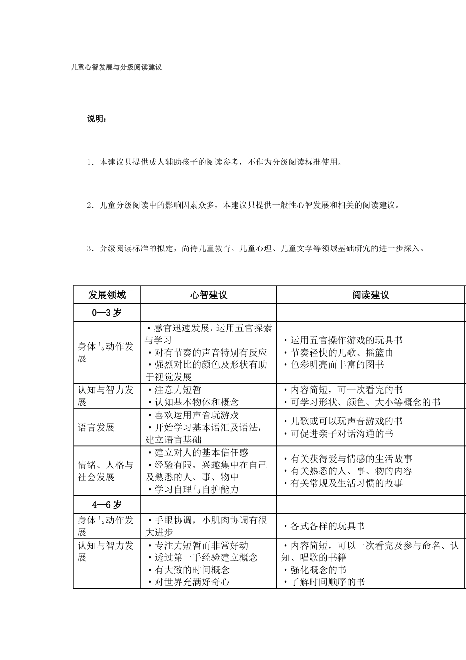
儿童心智发展与分级阅读建议 说明: 1.本建议只提供成人辅助孩子的阅读参考,不作为分级阅读标准使用。 2.儿童分级阅读中的影响因素众多,本建议只提供一般性心智发展和相关的阅读建议。 3.分级阅读标准的拟定,尚待儿童教育、儿童心理、儿童文学等领域基础研究的进一步深入。 发展领域心智建议阅读建议0—3 岁 身体与动作发展·感官迅速发展,运用五官探索与学习·对有节奏的声音特别有反应·强烈对比的颜色及形状有助于视觉发展·运用五官操作游戏的玩具书·节奏轻快的儿歌、摇篮曲·色彩明亮而丰富的图书认知与智力发展·注意力短暂·认知基本物体和概念·内容简短,可一次看完的书·可学习形状、颜色、大小等概念的书语言发展·喜欢运用声音玩游戏·开始学习基本语汇及语法,建立语言基础·儿歌或可以玩声音游戏的书·可促进亲子对话沟通的书情绪、人格与社会发展·建立对人的基本信任感·经验有限,兴趣集中在自己及熟悉的人、事、物中·学习自理与自护能力·有关获得爱与情感的生活故事·有关熟悉的人、事、物的内容·有关常规及生活习惯的故事4—6 岁 身体与动作发展·手眼协调,小肌肉协调有很大进步·各式各样的玩具书认知与智力发展·专注力短暂而非常好动·透过第一手经验建立概念·有大致的时间概念·对世界充满好奇心·内容简短,可以一次看完及参与命名、认知、唱歌的书籍·强化概念的书·了解时间顺序的书·透过想象游戏来学习·泛灵论,认为万物皆有生命·有关日常生活经验、宠物、有趣事物、家庭及周围人物的书·可以玩想象游戏的书·书中角色拟人化语言发展·语言发展迅速·儿歌、预测性图画书、无字图画书或简短的故事情绪、人格与社会发展·以自我为中心·寻求温暖、安全的人际关系·学习独立自主,从成就中获得满足喜悦·对事情的对错有绝对的判断·对未知的事物容易产生不安感·开始发展社会技巧·对团体产生归属感的需求·主角人物易于认同,主题比较堕一·使人感到安全的故事,床边故事,以及其他能够培养朗读习惯的书,提供正面的文学经验·反映情绪、角色积极进取的书·期待坏行为受到惩罚,好行为受到奖励,要求正义及快乐的结局·探讨恐惧情绪的书(怕黑、想象恐惧等)·学习与人沟通的书·寻求促进友伴关系发展的书7—8 岁 身体与动作发展·身体外形改变、恒齿长出;学习更细微的动作技能,如吹口哨。·有益于自己接受身心变化及个别差异的书认知与智力发展·专注力增加·模糊的时间概念·能分辨真实与想...

1、当您付费下载文档后,您只拥有了使用权限,并不意味着购买了版权,文档只能用于自身使用,不得用于其他商业用途(如 [转卖]进行直接盈利或[编辑后售卖]进行间接盈利)。
2、本站所有内容均由合作方或网友上传,本站不对文档的完整性、权威性及其观点立场正确性做任何保证或承诺!文档内容仅供研究参考,付费前请自行鉴别。
3、如文档内容存在违规,或者侵犯商业秘密、侵犯著作权等,请点击“违规举报”。

碎片内容

儿童心智发展与分级阅读建议

您可能关注的文档

确认删除?
VIP
微信客服
  • 扫码咨询
会员Q群
  • 会员专属群点击这里加入QQ群
客服邮箱
回到顶部