电脑桌面
添加小米粒文库到电脑桌面
安装后可以在桌面快捷访问

【知识专项】2015中考历史一轮专题复习:专题四____统一多民族国家的巩固和社会的危机VIP免费

【知识专项】2015中考历史一轮专题复习:专题四____统一多民族国家的巩固和社会的危机_第1页
1/5
【知识专项】2015中考历史一轮专题复习:专题四____统一多民族国家的巩固和社会的危机_第2页
2/5
【知识专项】2015中考历史一轮专题复习:专题四____统一多民族国家的巩固和社会的危机_第3页
3/5
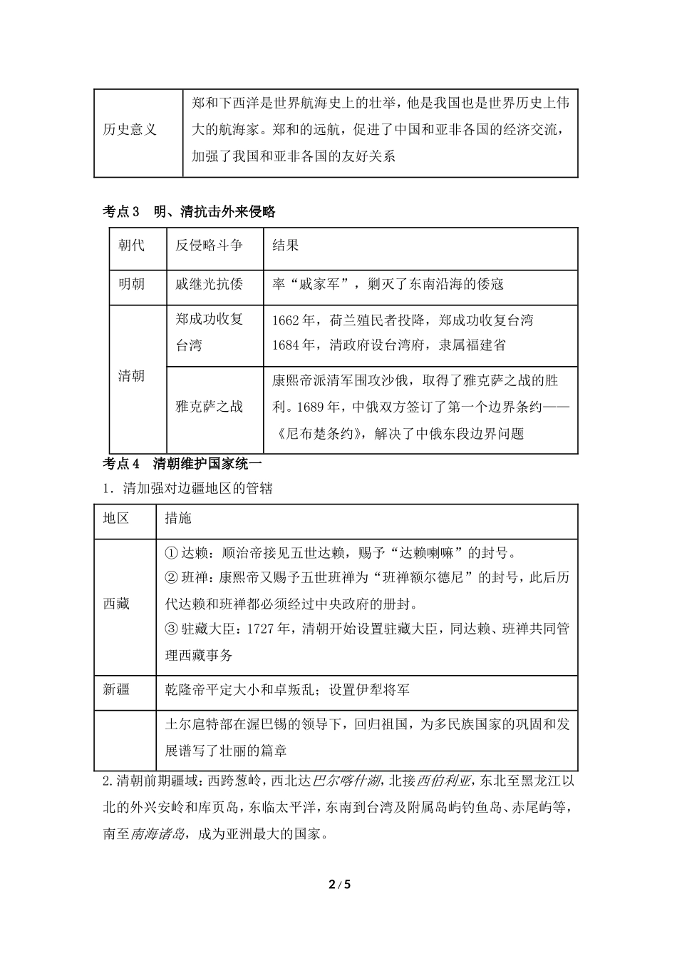
专题四 统一多民族国家的巩固和社会的危机考点聚焦考点 1 明、清加强君权1.明朝加强专制统治(1)建立:1368 年初,朱元璋建立明朝,定都应天,朱元璋就是明太祖。(2)加强君权的措施 政治思想文化明太祖在地方,废除行省,设三司;在中央,废除丞相,撤销中书省,权分六部;建立特务机构锦衣卫八股取试明成祖1421 年迁都北京,加强中央对北方的控制;继续削藩,进一步强化君权;设立东厂,加强对臣民的监视和侦查 2.清朝加强君权(1)雍正时设军机处,标志着我国君主集权的进一步强化。(2)大兴文字狱,造成社会恐怖,摧残人才,禁锢了思想,严重阻碍了中国社会的发展。考点 2 郑和下西洋条件明朝前期,我国是世界上强盛的国家目的为了加强同海外各国的联系时间1405—1433 年次数先后七次海船规模最大的海船长 44 丈,宽 18 丈船数每次航行大小船只 200 多艘人数每次出海 2.7 万~2.8 万人到达范围到过亚洲三十多个国家和地区,最远到达红海沿岸和非洲东海岸 1 / 5历史意义郑和下西洋是世界航海史上的壮举,他是我国也是世界历史上伟大的航海家。郑和的远航,促进了中国和亚非各国的经济交流,加强了我国和亚非各国的友好关系考点 3 明、清抗击外来侵略朝代反侵略斗争结果明朝戚继光抗倭率“戚家军”,剿灭了东南沿海的倭寇清朝 郑成功收复台湾 1662 年,荷兰殖民者投降,郑成功收复台湾1684 年,清政府设台湾府,隶属福建省 雅克萨之战 康熙帝派清军围攻沙俄,取得了雅克萨之战的胜利。1689 年,中俄双方签订了第一个边界条约——《尼布楚条约》,解决了中俄东段边界问题 考点 4 清朝维护国家统一1.清加强对边疆地区的管辖地区措施西藏① 达赖:顺治帝接见五世达赖,赐予“达赖喇嘛”的封号。② 班禅:康熙帝又赐予五世班禅为“班禅额尔德尼”的封号,此后历代达赖和班禅都必须经过中央政府的册封。③ 驻藏大臣:1727 年,清朝开始设置驻藏大臣,同达赖、班禅共同管理西藏事务新疆乾隆帝平定大小和卓叛乱;设置伊犁将军土尔扈特部在渥巴锡的领导下,回归祖国,为多民族国家的巩固和发展谱写了壮丽的篇章2.清朝前期疆域:西跨葱岭,西北达巴尔喀什湖,北接西伯利亚,东北至黑龙江以北的外兴安岭和库页岛,东临太平洋,东南到台湾及附属岛屿钓鱼岛、赤尾屿等,南至南海诸岛,成为亚洲最大的国家。 2 / 5考点 5 “闭关锁国”及其影响类别内容闭关锁国政策原因① 统治者坚持以农为本的传统观念,推...

1、当您付费下载文档后,您只拥有了使用权限,并不意味着购买了版权,文档只能用于自身使用,不得用于其他商业用途(如 [转卖]进行直接盈利或[编辑后售卖]进行间接盈利)。
2、本站所有内容均由合作方或网友上传,本站不对文档的完整性、权威性及其观点立场正确性做任何保证或承诺!文档内容仅供研究参考,付费前请自行鉴别。
3、如文档内容存在违规,或者侵犯商业秘密、侵犯著作权等,请点击“违规举报”。

碎片内容

【知识专项】2015中考历史一轮专题复习:专题四____统一多民族国家的巩固和社会的危机

您可能关注的文档

确认删除?
VIP
微信客服
  • 扫码咨询
会员Q群
  • 会员专属群点击这里加入QQ群
客服邮箱
回到顶部