电脑桌面
添加小米粒文库到电脑桌面
安装后可以在桌面快捷访问

2012年国家公务员考试行政职业能力测试历年真题及详细解析VIP专享VIP免费

2012年国家公务员考试行政职业能力测试历年真题及详细解析_第1页
1/469
2012年国家公务员考试行政职业能力测试历年真题及详细解析_第2页
2/469
2012年国家公务员考试行政职业能力测试历年真题及详细解析_第3页
3/469
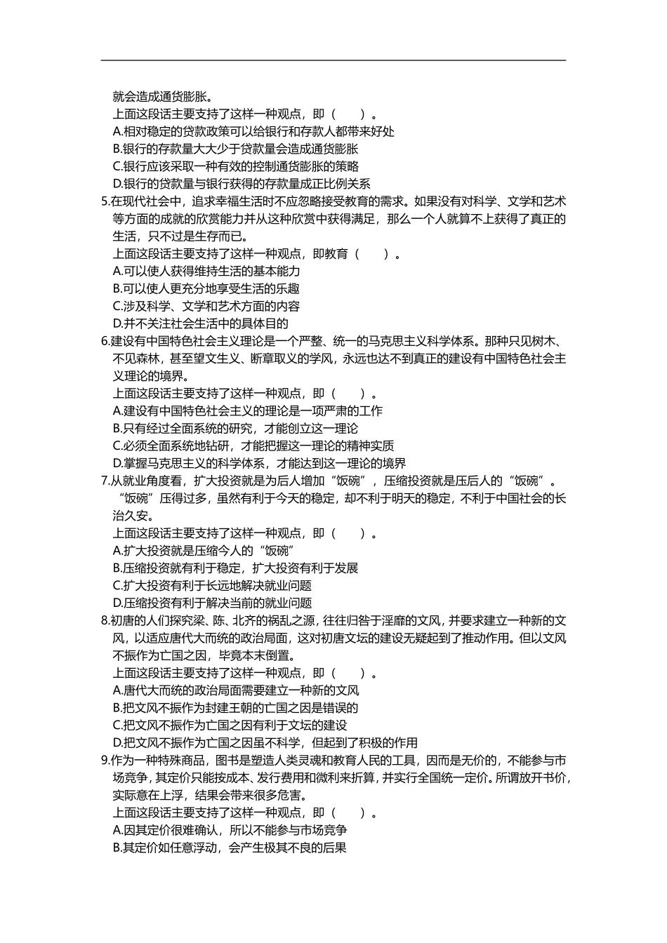
2011 年中央、国家机关公务员录用考试《行政职业能力测验》试卷说 明这项测验共有五个部分,130 道题,总时限为 120 分钟。各部分不分别计时,但都给出了参考时限,供你参考以分配时间。请在机读答题卡上严格按照要求填写好自己的姓名、报考部门,涂写准考证号。请仔细阅读下面的注意事项,这对你获得成功非常重要:1.题目应在答题卡上作答,不要在试题本上作任何记号。2.监考人员宣布考试开始时,你才可以开始答题。3.监考人员宣布考试结束时,你应立即放下铅笔,将试题卡、答题卡和草稿纸都留在桌上,然后离开。4.在这项测验中,可能有一些试题较难,因此你不要在一道题上思考时间太久,遇到不会答的题目,可先跳过去,如果有时间再去思考。否则,你可能没有时间完成后面的题目。5.试题答错不倒扣分。6.特别提醒你注意,涂写答案时一定要认准题号。严禁折叠答题卡!停!请不要往下翻!听候监考老师的指示。否则,会影响你的成绩。 第二部分 言语理解(共 20 题,参考时限 20 分钟)每道题包含一段文字(或一个句子),后面是一个不完整的陈述,要求你从四个选项中选出一个来完成陈述。注意:答案可能是完成对所给文字主要意思的提要,也可能是满足陈述中其他方面的要求,你的选择应与所提要求最相符合。【例题】钢铁被用来造桥梁、摩天大楼、地铁、轮船、铁路和汽车等,被用来制造几乎所有的机械,还被用来制造包括镰刀和缝衣针在内的成千上万的小物品。这段话主要支持了这样一种观点,即钢铁( )。A.是一种反映物质生活水平的金属B.具有许多不同的用途C.是所有金属中最坚固的D.是惟一用于建造摩天大楼和桥梁的物质解答:正确答案为 B。请开始答题:1.真正的辩论与辩论比赛之不同在于,在前者中,辩论双方均站在自己真实的立场上,而在后者中,角色是抽签决定的。上面这段话主要支持了这样一种观点,即( )。A.真正辩论是为了坚持观点,比赛是为了提高技巧B.辩论比赛中的双方是通过抽签决定的C.真正的辩论的目的是为坚持社会准则D.在辩论比赛中,双方必须坚持自己个人的观点2.在永恒“变化”的过程中,有的东西是要永恒坚持的,那就是学习方法论和颖悟性,还有“做人”。上面这段话主要支持了这样一种观点,即( )。A.永恒变化着的某些东西需要永恒坚持B.有些东西只有永恒地坚持,才会永恒“变化”C.有些东西不应随着永恒的“变化”而丢弃D.永恒的“变化”是绝对的,静止是相对的3.某经济专家提出:中央进行宏观调控成功的关键在于...

1、当您付费下载文档后,您只拥有了使用权限,并不意味着购买了版权,文档只能用于自身使用,不得用于其他商业用途(如 [转卖]进行直接盈利或[编辑后售卖]进行间接盈利)。
2、本站所有内容均由合作方或网友上传,本站不对文档的完整性、权威性及其观点立场正确性做任何保证或承诺!文档内容仅供研究参考,付费前请自行鉴别。
3、如文档内容存在违规,或者侵犯商业秘密、侵犯著作权等,请点击“违规举报”。

碎片内容

2012年国家公务员考试行政职业能力测试历年真题及详细解析

您可能关注的文档

确认删除?
VIP
微信客服
  • 扫码咨询
会员Q群
  • 会员专属群点击这里加入QQ群
客服邮箱
回到顶部