电脑桌面
添加小米粒文库到电脑桌面
安装后可以在桌面快捷访问

初三化学中考考点归纳与点拨VIP免费

初三化学中考考点归纳与点拨_第1页
1/8
初三化学中考考点归纳与点拨_第2页
2/8
初三化学中考考点归纳与点拨_第3页
3/8
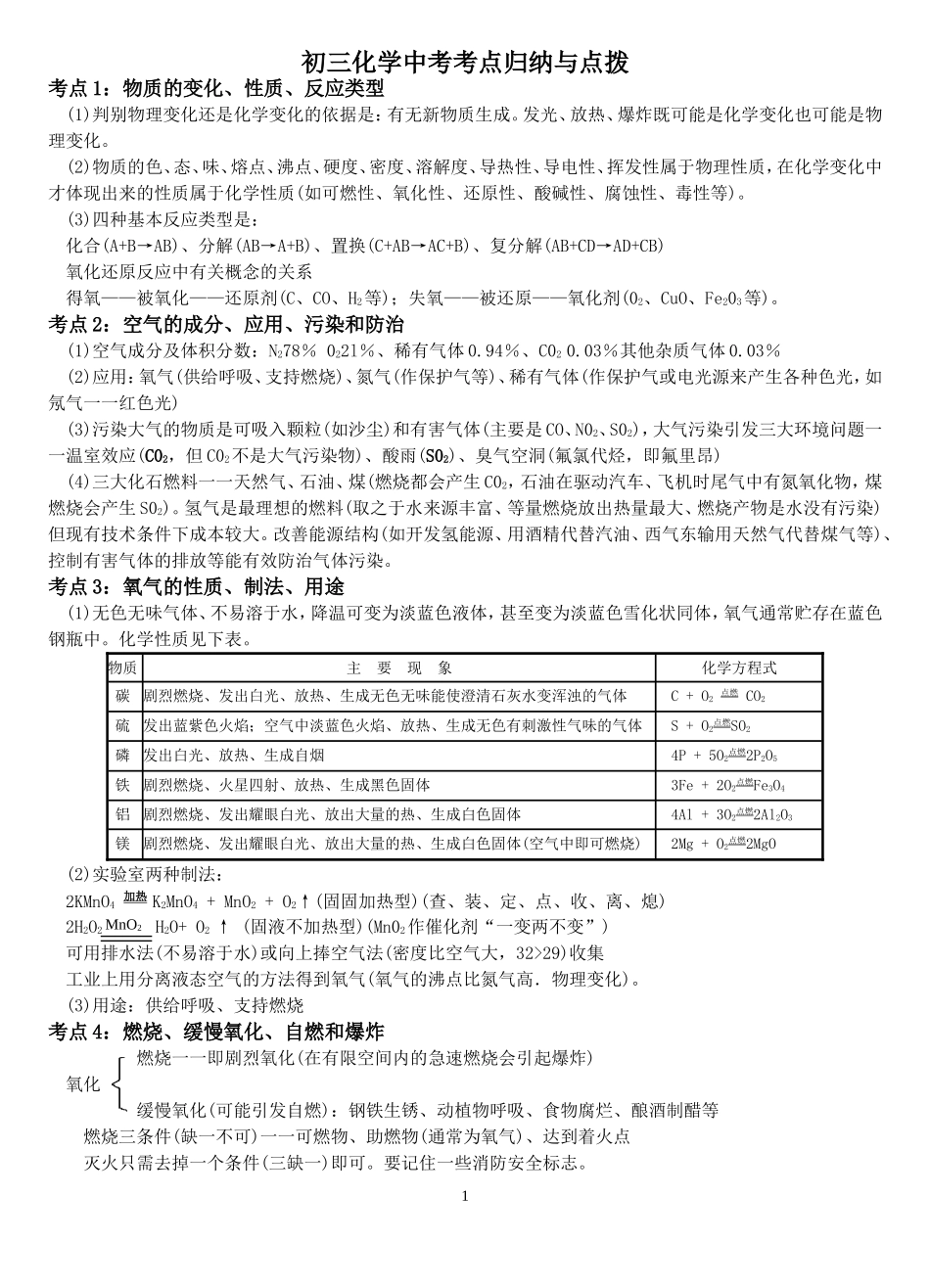
初三化学中考考点归纳与点拨考点1:物质的变化、性质、反应类型(1)判别物理变化还是化学变化的依据是:有无新物质生成。发光、放热、爆炸既可能是化学变化也可能是物理变化。(2)物质的色、态、味、熔点、沸点、硬度、密度、溶解度、导热性、导电性、挥发性属于物理性质,在化学变化中才体现出来的性质属于化学性质(如可燃性、氧化性、还原性、酸碱性、腐蚀性、毒性等)。(3)四种基本反应类型是:化合(A+B→AB)、分解(AB→A+B)、置换(C+AB→AC+B)、复分解(AB+CD→AD+CB)氧化还原反应中有关概念的关系得氧——被氧化——还原剂(C、CO、H2等);失氧——被还原——氧化剂(02、CuO、Fe203等)。考点2:空气的成分、应用、污染和防治(1)空气成分及体积分数:N278%022l%、稀有气体0.94%、C020.03%其他杂质气体0.03%(2)应用:氧气(供给呼吸、支持燃烧)、氮气(作保护气等)、稀有气体(作保护气或电光源来产生各种色光,如氖气一一红色光)(3)污染大气的物质是可吸入颗粒(如沙尘)和有害气体(主要是CO、N02、S02),大气污染引发三大环境问题一一温室效应(C02,但C02不是大气污染物)、酸雨(S02)、臭气空洞(氟氯代烃,即氟里昂)(4)三大化石燃料一一天然气、石油、煤(燃烧都会产生C02,石油在驱动汽车、飞机时尾气中有氮氧化物,煤燃烧会产生S02)。氢气是最理想的燃料(取之于水来源丰富、等量燃烧放出热量最大、燃烧产物是水没有污染)但现有技术条件下成本较大。改善能源结构(如开发氢能源、用酒精代替汽油、西气东输用天然气代替煤气等)、控制有害气体的排放等能有效防治气体污染。考点3:氧气的性质、制法、用途(1)无色无味气体、不易溶于水,降温可变为淡蓝色液体,甚至变为淡蓝色雪化状同体,氧气通常贮存在蓝色钢瓶中。化学性质见下表。物质主要现象化学方程式碳剧烈燃烧、发出白光、放热、生成无色无味能使澄清石灰水变浑浊的气体C+O2点燃CO2硫发出蓝紫色火焰;空气中淡蓝色火焰、放热、生成无色有刺激性气味的气体S+O2点燃SO2磷发出白光、放热、生成自烟4P+5O2点燃2P2O5铁剧烈燃烧、火星四射、放热、生成黑色固体3Fe+2O2点燃Fe3O4铝剧烈燃烧、发出耀眼白光、放出大量的热、生成白色固体4Al+3O2点燃2Al2O3镁剧烈燃烧、发出耀眼白光、放出大量的热、生成白色固体(空气中即可燃烧)2Mg+O2点燃2MgO(2)实验室两种制法:2KMnO4加热K2MnO4+MnO2+O2↑(固固加热型)(查、装、定、点、收、离、熄)2H2O2H2O+O2↑(固液不加热型)(Mn02作催化剂“一变两不变”)可用排水法(不易溶于水)或向上捧空气法(密度比空气大,32>29)收集工业上用分离液态空气的方法得到氧气(氧气的沸点比氮气高.物理变化)。(3)用途:供给呼吸、支持燃烧考点4:燃烧、缓慢氧化、自燃和爆炸燃烧一一即剧烈氧化(在有限空间内的急速燃烧会引起爆炸)氧化缓慢氧化(可能引发自燃):钢铁生锈、动植物呼吸、食物腐烂、酿酒制醋等燃烧三条件(缺一不可)一一可燃物、助燃物(通常为氧气)、达到着火点灭火只需去掉一个条件(三缺一)即可。要记住一些消防安全标志。1MnO2考点5:物质的组成与构成,原子核外电子排布(1)宏观上,物质由元素组成(可由一种元素组成单质,也可由多种元素组成化合物)。元素是核电荷数相同(即质子数相同)、中子数不同的一类原子的总称。核电荷数决定元素的种类。(2)原子中有:原子序数=核电荷数=质子数=核外电子数:相对原子质量≈质子数+中子数(3)核外电子分层排布规律:第一层最多只能排2个电子:第二层最多只能排8个电子:最外不能超过8个电子。【要求会书写1-18号元素的原子(离子)结构示意图】(4)元素的化学性质、种别主要决定于原子的最外层电子数,关系如下:最外层电子敛元素的性质(原子的性质与元素的化合价)元素的种别少于4个原子易失去电子形成阳离子.所带正电荷数:最外层电子数金属元素等于4个不容易得电子,也不容易失电子C、Si等多于4个少于8个原子易得到电子形成阴离子.所带负电荷数=(8-最外层电子数)非金属元素等于8个稳定结构稀有气体元素一般地,原子的最外层电子数相同化学性质相似。但有例外,如He与Mg。最外层电子数决定化学性质(5)微观上,物质由原子、分子或离子构成。物质构成的规律如下:物质类...

1、当您付费下载文档后,您只拥有了使用权限,并不意味着购买了版权,文档只能用于自身使用,不得用于其他商业用途(如 [转卖]进行直接盈利或[编辑后售卖]进行间接盈利)。
2、本站所有内容均由合作方或网友上传,本站不对文档的完整性、权威性及其观点立场正确性做任何保证或承诺!文档内容仅供研究参考,付费前请自行鉴别。
3、如文档内容存在违规,或者侵犯商业秘密、侵犯著作权等,请点击“违规举报”。

碎片内容

初三化学中考考点归纳与点拨

文章天下+ 关注
实名认证
内容提供者

各种文档应有尽有

相关文档

确认删除?
VIP
微信客服
  • 扫码咨询
会员Q群
  • 会员专属群点击这里加入QQ群
客服邮箱
回到顶部