电脑桌面
添加小米粒文库到电脑桌面
安装后可以在桌面快捷访问

初三物理杠杆-滑轮及功-机械效率经典例题(附标准答案)VIP免费

初三物理杠杆-滑轮及功-机械效率经典例题(附标准答案)_第1页
1/16
初三物理杠杆-滑轮及功-机械效率经典例题(附标准答案)_第2页
2/16
初三物理杠杆-滑轮及功-机械效率经典例题(附标准答案)_第3页
3/16
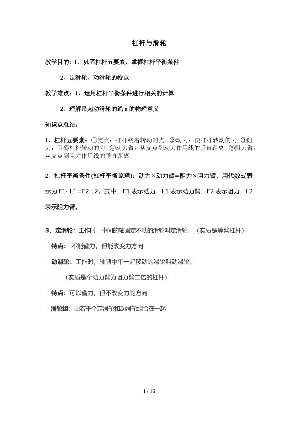
杠杆与滑轮教学目的:1、巩固杠杆五要素,掌握杠杆平衡条件2、定滑轮、动滑轮的特点教学难点:1、运用杠杆平衡条件进行相关的计算2、理解吊起动滑轮的绳n的物理意义知识点总结:1、杠杆五要素:①支点:杠杆绕着转动的点②动力:使杠杆转动的力③阻力:阻碍杠杆转动的力④动力臂:从支点到动力作用线的垂直距离⑤阻力臂:从支点到阻力作用线的垂直距离2、杠杆平衡条件(杠杆平衡原理):动力×动力臂=阻力×阻力臂,用代数式表示为F1·L1=F2·L2。式中,F1表示动力,L1表示动力臂,F2表示阻力,L2表示阻力臂。3、定滑轮:工作时,中间的轴固定不动的滑轮叫定滑轮。(实质是等臂杠杆)特点:不能省力,但能改变力方向动滑轮:工作时,轴随中午一起移动的滑轮叫动滑轮。(实质是个动力臂为阻力臂二倍的杠杆)特点:可以省力,但不改变力的方向滑轮组:由若干个定滑轮和动滑轮组合在一起1/16典型例题解析杠杆与滑轮:例1:如图1—6—1(a)所示的杠杆重;不计,O为支点,AO=0.2m,当在A点悬吊一重6N的物体,绳子的拉力F=3N时,杠杆在水平位置平衡,在图中画出拉力矿的力臂l2,力臂l2为________m.(a)`(b)图1—6—1如图1—6—1(b),画出杠杆OAB示意图,找到支点O,BC为力的作用线,画出力臂l2.根据杠杆的平衡条件:G·OA=Fl2代入数值:6N×0.2m=3N×l2l2=2×0.2m=0.4m答案力臂l2如图1—6—1(b),l2为0.4m例2:杠杆OA在力FA、FB的作用下保持水平静止状态,如图1—6—5(a).杠杆2/16的自重不计,O为杠杆的支点,FB的方向与OA垂直,则下列关系式中一定正确的是()A.FA·OA=FB·OBB.FA·OA<FB·OBC.=D.FA>(a)(b)图1—6—2如图1—6—2(b),画出力FA的力臂为lA,FA和OA的夹角为θ。根据杠杆的平衡条件:FA·lA=FB·OBFA·OAsinθ=FB·OB.从图中看出:0°<θ<90°∴sinθ<1要保持杠杆平衡:FA·OA>FB·OB,推得FA>答案D例3:如图所示,用三个滑轮分别拉同一个物体,沿同一水平面做匀速直线运动,所用的拉力分别是F1、F2、F3,比较它们的大小应是()A、F1>F2>F3B、F1<F2<F3C、F2>F1>F3D、F2<F1<F3例4:如图1—6—9所示,物体M放在水平桌面上,现通过一动滑轮(质量和摩擦不计)拉着M向左匀速运动,此时弹簧测力计(质量可忽略)示数为10N.若在M上加放一物块m可保持M向左匀速运动,需在绕过动滑轮的绳子的自由端施加一拉力,则F′()3/16F1F2F3图1—6—9A.M运动时受到向左的摩擦力B.加放m前,M受到10N的摩擦力C.加放m前,M受到20N的摩擦力D.加放m后,力F′,保持10N不变未加m之前,拉力F与弹簧测力计的示数相同,也为10N.用动滑轮匀速拉重物,F=,f=2F=20N.f方向向右.C选项是正确的.加放m后,F′=,由于M对地面压力增大,所以摩擦力增大,F′也增大,F′>10N.答案C功与功率教学目的:1.理解功、功率的定义;2.理解机械效率的定义;3.掌握增加有用功、提高机械效率的方法;教学难点:掌握对一个过程做功的计算,做功过程中的机械效率计算知识点总结:1、功的定义:力与物体在力的方向上通过的距离,公式:w=f*l,单位J2、功率:单位时间内所做的功,公式:P=w/t,单位:瓦特,符号w3、功:①有用功:有目的而做的功②无用功:并非我们的目的但是不得不做的功4/164、机械效率:有用功与总功的比值例5:在下述情况中,若物体重100N,则力对物体做了多功?(1)物体沿着光滑的水平面匀速前进了1m,求推力对物体做的功.(2)物体沿水平面匀速前进了10m,摩擦力是20N,求拉力做的功.(3)物体沿光滑斜面滑下,斜面高1m,长2m,如图l—6—10所示,求重力对物体做的功.(4)如图1—6—10,物体从斜面上滑下,求支持力对物体做的功.图1—6—10精析初中阶段研究力做功,主要指下列几种情况:第一种:力和物体运动方向一致,称为力对物体做功.第二种:力和物体运动方向相反,可以称为克服某个力做功.如向上抛出某个物体,重力方向向下,物体运动方向向上,可以称为克服重力做了功.第三种:当某个力和运动方向垂直,则这个力对物体做的功为零.解(1)水平面光滑,认为摩擦力为零.物体匀速前进,推力也为零.这时W=0.(2)物体匀速直...

1、当您付费下载文档后,您只拥有了使用权限,并不意味着购买了版权,文档只能用于自身使用,不得用于其他商业用途(如 [转卖]进行直接盈利或[编辑后售卖]进行间接盈利)。
2、本站所有内容均由合作方或网友上传,本站不对文档的完整性、权威性及其观点立场正确性做任何保证或承诺!文档内容仅供研究参考,付费前请自行鉴别。
3、如文档内容存在违规,或者侵犯商业秘密、侵犯著作权等,请点击“违规举报”。

碎片内容

初三物理杠杆-滑轮及功-机械效率经典例题(附标准答案)

文章天下+ 关注
实名认证
内容提供者

各种文档应有尽有

确认删除?
VIP
微信客服
  • 扫码咨询
会员Q群
  • 会员专属群点击这里加入QQ群
客服邮箱
回到顶部