电脑桌面
添加小米粒文库到电脑桌面
安装后可以在桌面快捷访问

利用GPS改造矿区控制网的实践VIP免费

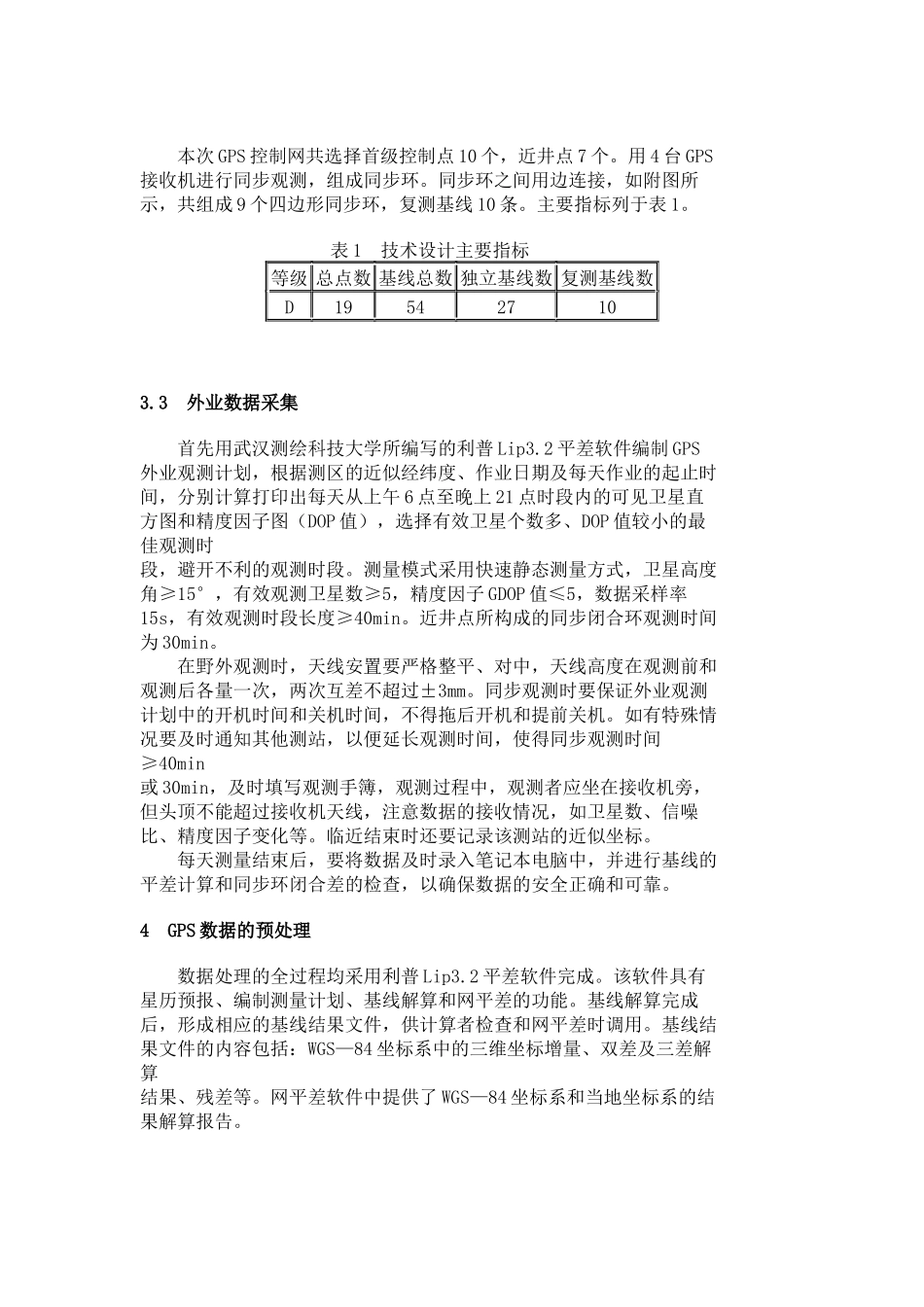
利用GPS改造矿区控制网的实践_第1页
1/6
利用GPS改造矿区控制网的实践_第2页
2/6
利用GPS改造矿区控制网的实践_第3页
3/6
利用 GPS 改造矿区控制网的实践韩晓冬 于胜文 姜 岩 郑文华摘要 本文介绍了利用单、双频 GPS 接收机对矿区控制网进行改造的方法,并对计算结果进行了分析,得出了一些有益的结论。关键词 GPS 技术 矿区控制网1 引 言测绘信息网 http://www.othermap.com 由于年久失修矿区中原有的控制点有些丢失,有些控制点由于地下开采而发生了移动。对原有的矿区控制网进行改造已成为一些矿区亟待解决的问题,也是煤矿安全生产的前提保障。传统矿区控制网的改造方法是利用常规的观测方法对矿区控制网进行观测和平差,但这需要大量的人力、物力和财力。众所周知,GPS 技术已广泛地应用到测量的各个领域。建立 GPS 控制网无需控制点之间通视,不需要建造觇标,定位精度高,且定位精度不受构成网本身的几何条件的制约,可以根据需要以不同的边长来布网,并以相同的精度将网点一次扩展到所需要的密度。相对于传统的控制网,GPS 控制网还有观测时间短、操作简便、全天候作业等特点。因此利用 GPS 技术对原有的矿区控制网进行改造是非常经济可行的方法。测绘信息网 http://www.othermap.com2 基本情况 该矿区中心地理位置为东经 115°34′,北纬 36°03′。原控制网有控制点 54 个,平均边长 8km,为矿区首级控制网。由于建网时间较长,大部分点都不同程度地遭到破坏,为了保障煤矿的安全生产,决定用 GPS 技术对原网进行重新观测。测区内有国家二等三角点两个,经检查可以作为该次测量的起算数据(附图中的 0001 和 0002 号点)。新的 GPS 网采用 1980 年西安坐标系及相应的椭球参数。根据测区的具体情况,为了使投影变形最小,决定采用任意带,即选择 116°经线作为投影带的轴子午线,投影面选择高斯投影面。本次 GPS 控制网采用首级控制网与近井点同时布设、同时观测,一次平差完成。3 作业方法测绘信息网 http://www.othermap.com3.1 作业依据和设备 作业依据主要有:(1)国家能源部 1989 年制定的《煤矿测量规程》;(2)国家城乡建设环境保护部 1985 年 4 月颁发的《城市测量规范》;(3)国家测绘局 1992 年 6 月 8 日发布的《全球定位系统(GPS)测量规范》;(4)项目合同书中有关的特殊要求。采用的仪器设备有:德国蔡司厂产 GePos Zeiss RD24 双频接收机三台,RS12 单频接收机一台,东芝便携式笔记本电脑一台,汽车四部及通讯设备。GPS 接收机在作业前均通过测绘仪器检测中心检测,性能...

1、当您付费下载文档后,您只拥有了使用权限,并不意味着购买了版权,文档只能用于自身使用,不得用于其他商业用途(如 [转卖]进行直接盈利或[编辑后售卖]进行间接盈利)。
2、本站所有内容均由合作方或网友上传,本站不对文档的完整性、权威性及其观点立场正确性做任何保证或承诺!文档内容仅供研究参考,付费前请自行鉴别。
3、如文档内容存在违规,或者侵犯商业秘密、侵犯著作权等,请点击“违规举报”。

碎片内容

利用GPS改造矿区控制网的实践

您可能关注的文档

状元书店+ 关注
实名认证
内容提供者

热爱教学事业,对互联网知识分享很感兴趣

确认删除?
VIP
微信客服
  • 扫码咨询
会员Q群
  • 会员专属群点击这里加入QQ群
客服邮箱
回到顶部