电脑桌面
添加小米粒文库到电脑桌面
安装后可以在桌面快捷访问

塑胶有限公司考勤管理制度VIP免费

塑胶有限公司考勤管理制度_第1页
1/7
塑胶有限公司考勤管理制度_第2页
2/7
塑胶有限公司考勤管理制度_第3页
3/7
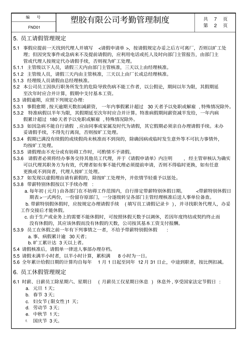
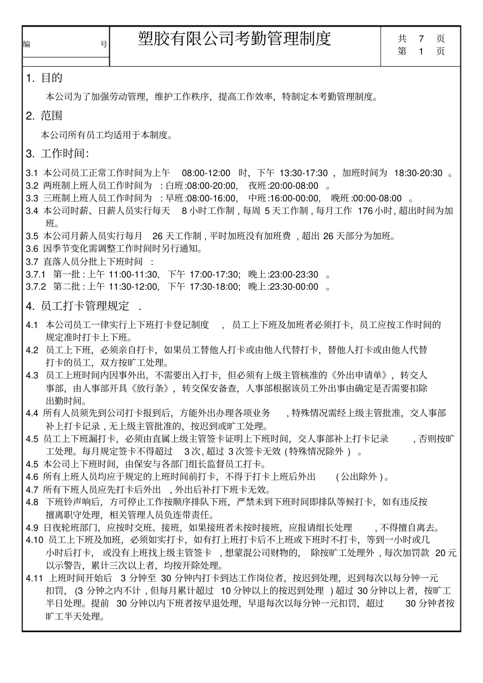
编号塑胶有限公司考勤管理制度共7 页第1 页1. 目的本公司为了加强劳动管理,维护工作秩序,提高工作效率,特制定本考勤管理制度。2. 范围本公司所有员工均适用于本制度。3. 工作时间:3.1 本公司员工正常工作时间为上午08:00-12:00时,下午 13:30-17:30 ,加班时间为 18:30-20:30 。3.2 两班制上班人员工作时间为: 白班:08:00-20:00,夜班:20:00-08:00。3.3 三班制上班人员工作时间为: 早班:08:00-16:00,中班:16:00-00:00,晚班 :00:00-08:00 。3.4 本公司时薪、日薪人员实行每天8 小时工作制 , 每周 5 天工作制 , 每月工作 176 小时, 超出时间为加班。3.5 本公司月薪人员实行每月26 天工作制 , 平时加班没有加班费 , 超出 26 天部分为加班。3.6 因季节变化需调整工作时间时另行通知。3.7 直落人员分批上下班时间: 3.7.1 第一批 : 上午 11:00-11:30,下午 17:00-17:30;晚上:23:00-23:30。3.7.2 第二批 : 上午 11:30-12:00,下午 17:30-18:00;晚上:23:30-00:00。4. 员工打卡管理规定. 4.1 本公司员工一律实行上下班打卡登记制度, 员工上下班及加班者必须打卡,员工应按工作时间的规定准时打卡上下班。4.2 员工上下班,必须亲自打卡,如果员工替他人打卡或由他人代替打卡,替他人打卡或由他人代替打卡的员工,双方按旷工处理。4.3 员工上班时间内因事外出,不需要出入打卡,但必须有上级主管核准的《外出申请单》,转交人事部,由人事部开具《放行条》,转交保安备查,人事部根据该员工外出事由确定是否需要扣除出勤时间。4.4 所有人员须先到公司打卡报到后,方能外出办理各项业务, 特殊情况需经上级主管批准,交人事部补上打卡记录 , 无上级主管批准的,按迟到或旷工处理。4.5 员工上下班漏打卡,必须由直属上级主管签卡证明上下班时间,交人事部补上打卡记录, 否则按旷工处理。每月规定签卡不得超过3 次, 超过 3 次签卡无效 ( 特殊情况除外 ) 。4.5 本公司上下班时间,由保安与各部门组长监督员工打卡。4.6 所有上班人员均应于规定的上班时间前打卡,不得于打卡上班后外出( 公出除外 ) 。4.7 所有下班人员应先打卡后外出, 外出后补打下班卡无效。4.8 下班铃声响后,方可停止工作按顺序排队下班,严禁未到下班时间即排队等候打卡,如有违反按擅离职守处理,相关管理人员负连带责任。4.9 日夜轮班部门,应按时交班、接班,如果接班者未按时接班,应报请组长处理, 不得擅...

1、当您付费下载文档后,您只拥有了使用权限,并不意味着购买了版权,文档只能用于自身使用,不得用于其他商业用途(如 [转卖]进行直接盈利或[编辑后售卖]进行间接盈利)。
2、本站所有内容均由合作方或网友上传,本站不对文档的完整性、权威性及其观点立场正确性做任何保证或承诺!文档内容仅供研究参考,付费前请自行鉴别。
3、如文档内容存在违规,或者侵犯商业秘密、侵犯著作权等,请点击“违规举报”。

碎片内容

塑胶有限公司考勤管理制度

确认删除?
VIP
微信客服
  • 扫码咨询
会员Q群
  • 会员专属群点击这里加入QQ群
客服邮箱
回到顶部