电脑桌面
添加小米粒文库到电脑桌面
安装后可以在桌面快捷访问

某酒店餐饮部各岗位实习指导VIP免费

某酒店餐饮部各岗位实习指导_第1页
1/20
某酒店餐饮部各岗位实习指导_第2页
2/20
某酒店餐饮部各岗位实习指导_第3页
3/20
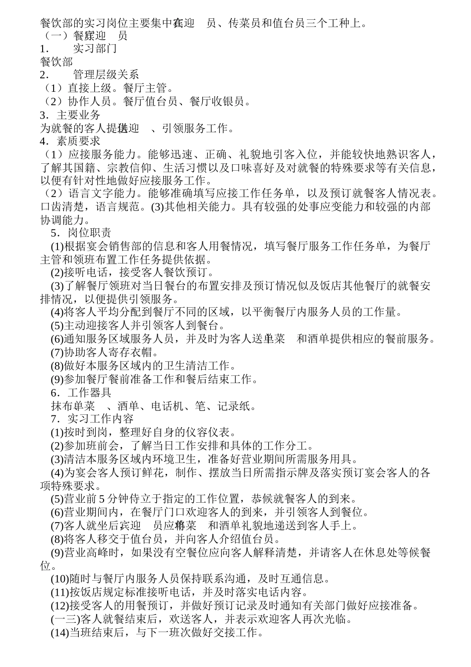
餐饮部实习指导 餐饮部的管辖范围除了各类餐厅、酒吧等传统的餐饮服务设施以外,有些餐饮部还管理歌舞厅、茶座、夜总会等综合娱乐服务设施以及各种会议设施。这些设施同时又是旅游涉外饭店消费者重要的活动场所。因此,餐饮部是旅游涉外饭店构成的重要组成部分。由于餐饮服务具有为客人提供面对面服务的特点,其服务质量的优劣直接影响到饭店的形象和声誉,是旅游涉外饭店优质服务的窗口部门。另外,餐饮部在满足客人饮食消费需求的同时,又为饭店创造了极其可观的经济效益。因此,餐饮部在现代旅游涉外饭店中具有极其重要的地位。 餐饮部作为旅游涉外饭店的一个重要的职能部门,也是旅游学校饭店服务与管理专业学生实习的一个重要场所。通过餐饮部的实习可以极大的丰富旅游学校学生的阅历,开阔学生的视野,提高学生待人接物的能力,是培养旅游学校学生适应饭店服务工作、逐步成为一名合格的饭店从业者的最佳途径。 一.餐饮部的组织结构与岗位介绍 (一)餐饮部的组织结构形式 餐饮部是整个饭店组织机构中重要的组成部分。餐饮部所管辖的面广,环节多,各分支部门散布在饭店的不同区域。同时,餐饮部又拥有占饭店第一位的员工数量,而且工种多,文化程度差异较大。将这样一个复杂的部门管理好,形成一个合理健全的对客服务体系,就必须有一个科学、合理、有效的组织机构,进行科学的分工,做到各部各司其职,保证餐饮部的正常运转。餐饮部的内部组织机构的划分,因饭店规模的大小和餐饮部本身的职能的不同而形式各异,一般依据饭店的经营方针和服务方式,按照精简、统一、高效的原则来设立各分支部门。 目前,我国旅游涉外饭店餐饮部的内部组织部门主要包括:各类型餐厅(如零点餐厅、风味餐厅、外卖部、咖啡厅等)、酒吧、宴会部、厨房部、管事部、采购部等。 (二)餐饮部的岗位设置 餐饮部的岗位设置和人员配备取决于饭店的等级、规模以及饭店的经营方针和服务方式。目前国际国内的饭店餐饮部大多采用四级管理编制,即:部门经理、主管、领班、服务员。在内部关系上采用垂直领导、横向协调的方法,使餐饮部构成一个有机的整体。常见的中等规模的餐饮部组织机构形式和岗位设置如图 4—1 所示:餐饮部经理餐饮部副经理行政总厨 各餐厅经理 酒吧经理 管事部经理 中餐主厨 西餐主厨各点领班 各点领班 各餐厅领班 酒吧领班 管事部领班二.餐饮部各岗位实习指导各点厨师迎 宾 员服 务 员传 菜 员酒 水 员调 酒 员服 务 员...

1、当您付费下载文档后,您只拥有了使用权限,并不意味着购买了版权,文档只能用于自身使用,不得用于其他商业用途(如 [转卖]进行直接盈利或[编辑后售卖]进行间接盈利)。
2、本站所有内容均由合作方或网友上传,本站不对文档的完整性、权威性及其观点立场正确性做任何保证或承诺!文档内容仅供研究参考,付费前请自行鉴别。
3、如文档内容存在违规,或者侵犯商业秘密、侵犯著作权等,请点击“违规举报”。

碎片内容

某酒店餐饮部各岗位实习指导

您可能关注的文档

确认删除?
VIP
微信客服
  • 扫码咨询
会员Q群
  • 会员专属群点击这里加入QQ群
客服邮箱
回到顶部