电脑桌面
添加小米粒文库到电脑桌面
安装后可以在桌面快捷访问

初中英语句子成分及其五种基本结构VIP免费

初中英语句子成分及其五种基本结构_第1页
1/6
初中英语句子成分及其五种基本结构_第2页
2/6
初中英语句子成分及其五种基本结构_第3页
3/6
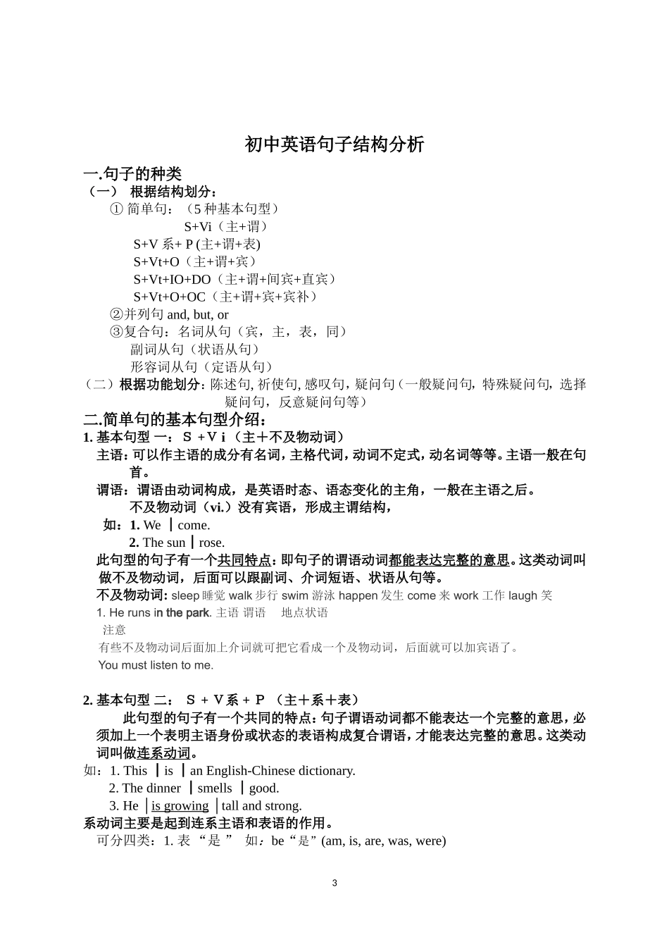
句子的成分1句子的成分组成句子的各个部分叫做句子的成分。句子成分包括:主语、谓语、表语、宾语(直接宾语、间接宾语)、宾语补足语、定语和状语。主语和谓语是句子主体部分(在英文中一般的句子必须有主语和谓语)。表语、宾语和宾语补足语是谓语里的组成部分。其他成分如定语和状语是句子的次要部分。下面我们分别讲述一下句子的各个成分:1主语主语是谓语讲述的对象,表示所说的“是什么”或“是谁”。一般由名词、代词、不定式或相当于名词的词或短语来充当。它在句首。WestudyinNo.1MiddleSchool.(讲述“谁”~)Theclassroomisveryclean.(讲述“什么”很干净)Threewereabsent.(数词作主语)ToteachthemEnglishismyjob.(不定式作主语)注意不定式作主语时,常用形式主语it句型,因此左例可变为ItismyjobtoteachthemEnglish.(真正的主语是toteachthemEnglish.)2谓语说明主语“做什么”,“是什么”或“怎么样”。谓语(谓语部分里主要的词)必须用动词。谓语和主语在人称和数两方面必须一致。它在主语后面。HisParentsaredoctors.(系动词作谓语)Shelookswell.(系动词作谓语)Westudyhard.(实义动词作谓语)HecanspeakEnglish.(情态动词和实义动词作谓语)3表语表语说明主语“是什么”或者“怎么样”,由名词、形容词、副词、介词、不定式及相当于名词或形容词的词或短语来担任。它的位置在系动词后面。Youlookyoungerthanbefore.(形容词作表语)Iamateacher.(名词作表语)Everybodyishere.(副词作表语)Theyareathomenow.(介词短语作表语)MyjobistoteachthemEnglish.(不定式作表语)4,宾语宾语是动作、行为的对象,由名词、代词、不定式或相当于名词的词、短语来担任,它和及物动词一起说明主语做什么,在谓语之后。Sheisplayingthepianonow.(名词作宾语)Heoftenhelpsme.(代词作宾语)1Helikestosleepintheopenair.(不定式作宾语)WeenjoylivinginChina.(动名词作宾语)5状语状语用来修饰动词、形容词或副词。一般表示行为发生的时间、地点、目的、方式、程度等意义,一般由副词、介词短语、不定式或相当于副词的词或短语来表示。状语一般放在句末,但有的可以放在句首、句中。Hediditcarefully.(副词作状语)Withouthishelp,wecouldn'tworkitout.(介词短语作状语)(Inorder)tocatchupwithmyclassmates,Imuststudyhard.(不定式作目的状语)6定语定语是用来修饰名词或代词的。形容词、代词、数词、名词、介词短语、不定式或相当于形容词的词或短语等都可以担任定语。因为它是修饰名词或代词的,而名词和代词又可以作主语,还可以作表语和宾语,所以定语的位置很灵活,凡是有名词、代词的地方都可以有定语。Theblackbikeismine.主语部分(形容词作定语)Whatisyourname?表语(代词作定语)Theymadepaperflowers.宾语(名词作定语)TheboysintheroomareinClassThreeGradeOne.(介词短语作定语)Ihavesomethingtodo.(不定式作定语)2初中英语句子结构分析一.句子的种类(一)根据结构划分:①简单句:(5种基本句型)S+Vi(主+谓)S+V系+P(主+谓+表)S+Vt+O(主+谓+宾)S+Vt+IO+DO(主+谓+间宾+直宾)S+Vt+O+OC(主+谓+宾+宾补)②并列句and,but,or③复合句:名词从句(宾,主,表,同)副词从句(状语从句)形容词从句(定语从句)(二)根据功能划分:陈述句,祈使句,感叹句,疑问句(一般疑问句,特殊疑问句,选择疑问句,反意疑问句等)二.简单句的基本句型介绍:1.基本句型一:S+Vi(主+不及物动词)主语:可以作主语的成分有名词,主格代词,动词不定式,动名词等等。主语一般在句首。谓语:谓语由动词构成,是英语时态、语态变化的主角,一般在主语之后。不及物动词(vi.)没有宾语,形成主谓结构,如:1.We│come.2.Thesun│rose.此句型的句子有一个共同特点:即句子的谓语动词都能表达完整的意思。这类动词叫做不及物动词,后面可以跟副词、介词短语、状语从句等。不及物动词:sleep睡觉walk步行swim游泳happen发生come来work工作laugh笑1.Herunsinthepark.主语谓语地点状语注意有些不及物动词后面加上介词就可把它看成一个及物动词,后面就可以加...

1、当您付费下载文档后,您只拥有了使用权限,并不意味着购买了版权,文档只能用于自身使用,不得用于其他商业用途(如 [转卖]进行直接盈利或[编辑后售卖]进行间接盈利)。
2、本站所有内容均由合作方或网友上传,本站不对文档的完整性、权威性及其观点立场正确性做任何保证或承诺!文档内容仅供研究参考,付费前请自行鉴别。
3、如文档内容存在违规,或者侵犯商业秘密、侵犯著作权等,请点击“违规举报”。

碎片内容

初中英语句子成分及其五种基本结构

文章天下+ 关注
实名认证
内容提供者

各种文档应有尽有

确认删除?
VIP
微信客服
  • 扫码咨询
会员Q群
  • 会员专属群点击这里加入QQ群
客服邮箱
回到顶部