电脑桌面
添加小米粒文库到电脑桌面
安装后可以在桌面快捷访问

完整广告合作合同VIP免费

完整广告合作合同_第1页
1/6
完整广告合作合同_第2页
2/6
完整广告合作合同_第3页
3/6
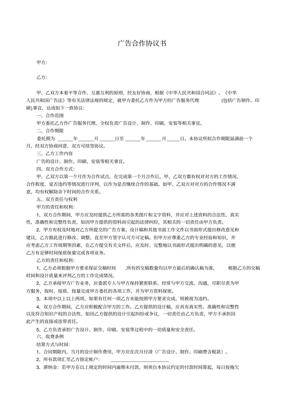
广告合作协议书甲方:乙方:甲、乙双方本着平等合作、互惠互利的原则,经友好协商,根据《中华人民共和国合同法》、《中华人民共和国广告法》等有关法律法规的规定,就甲方委托乙方作为甲方的广告服务代理(包括广告制作、印刷)事宜,达成如下一致协议:一、合作范围甲方委托乙方作广告服务代理,全权负责广告设计、制作、印刷、安装等相关事宜。二、合作期限委托期为 ______年 ______月 ______日至 ______年______月_____日。本协议所拟合作期限届满前一个月,经双方协商同意,双方可续签协议。三、乙方工作内容广告的设计、制作、印刷、安装等相关事宜。四、双方合作方式:甲、乙双方以第一个月作为合作试点,在完成第一个月合作后,甲、乙双方都有权对对方的工作情况、合作程度、是否违约等情况进行评判,以作为是否继续合作的基础。如甲、乙双方对对方的合作情况不满意,均有权解除余下时间的合作关系。五、双方责任与权利甲方的责任和权利:1、双方合作期间,甲方应及时提供乙方所需的各类图片和文字资料,并应对上述资料的合法性、真实性、准确性和完整性负责,如因甲方提供的资料而引起的法律纠纷,其相关的一切责任由甲方负责。2、甲方有权及时地对乙方所提交的广告方案、设计稿和其他书面工作文件以书面形式提出修改意见和建议,乙方据此进行修改、调整、直至甲方签字认可方可定稿。但甲方应尊重乙方的专业经验和知识,并应考虑乙方工作周期等因素,在乙方提交有关文件后,应及时、完整地以书面形式提出明确的意见,以便乙方有足够时间保质保量完成各项业务。乙方的责任和权利:1、乙方必须根据甲方要求保证交稿时间,所有的交稿数量均以甲方最后的确认稿为准,根据乙方的交稿时间和设计质量来评判乙方的工作完成情况。2、乙方承接甲方广告业务,应委派专人与甲方保持紧密联系,经常与甲方交流、沟通,尽职尽责为甲方服务,按时、按质、按量完成甲方委托的各项工作,并为甲方资料保密。3、本项中以上以上两项,如果有任何一项乙方未能按照甲方要求完成,则被视为违约。4、双方合作期间,乙方应积极配合甲方的工作。乙方提供的设计稿,应具有真实性、准确性和完整性以及符合知识产权的合法性,如因乙方提供的设计引起纠纷或争议,一切责任由乙方负责,甲方不承担因此产生的直接或连带责任。5、乙方负责承担广告设计、制作、印刷、安装等过程中的一切质量和安全责任。六、收费条例结算方式与时间:1、合同期限内,当月的设计制作费用,甲...

1、当您付费下载文档后,您只拥有了使用权限,并不意味着购买了版权,文档只能用于自身使用,不得用于其他商业用途(如 [转卖]进行直接盈利或[编辑后售卖]进行间接盈利)。
2、本站所有内容均由合作方或网友上传,本站不对文档的完整性、权威性及其观点立场正确性做任何保证或承诺!文档内容仅供研究参考,付费前请自行鉴别。
3、如文档内容存在违规,或者侵犯商业秘密、侵犯著作权等,请点击“违规举报”。

碎片内容

完整广告合作合同

确认删除?
VIP
微信客服
  • 扫码咨询
会员Q群
  • 会员专属群点击这里加入QQ群
客服邮箱
回到顶部