电脑桌面
添加小米粒文库到电脑桌面
安装后可以在桌面快捷访问

(新教材)高中化学人教版(2019)必修第1册知识点总结VIP免费

(新教材)高中化学人教版(2019)必修第1册知识点总结_第1页
1/21
(新教材)高中化学人教版(2019)必修第1册知识点总结_第2页
2/21
(新教材)高中化学人教版(2019)必修第1册知识点总结_第3页
3/21
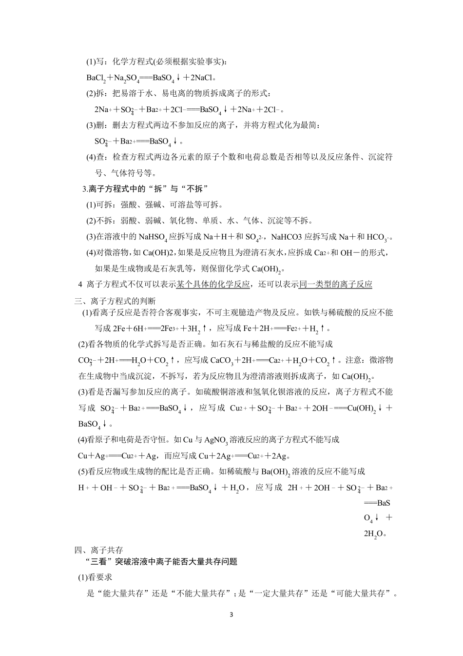
1 ( 新 教 材 ) 必 修 第 一 册 知 识 总 结 第 一 章 物 质 及 其 变 化 第 一 节 物 质 的 分 类 及 其 转 化 一 、 物 质 的 分 类 ( 一 ) 分 类 方 法 1. 同 素 异 形 体 : 由 同 一 种 元 素 形 成 的 几 种 ( 物 理 ) 性 质 不 同 的 单 质 。 碳 的 同 素 异 形 体 : 金 刚 石 、 石 墨 、 C60; 注 : 同 素 异 形 体 物 理 性 质 不 同 , 化 学 性 质 相 同 同 素 异 形 体 之 间 的 转 化 属 于 化 学 变 化 2. 分 类 法 : 交 叉 分 类 法 和 树 状 分 类 法 3. 酸 性 氧 化 物 : 能 与 碱 反 应 生 成 盐 和 水 的 氧 化 物 ( 大 多 数 非 金 属 氧 化 物 都 是 酸 性 氧 化 物 ) 注 : 酸 性 氧 化 物 不 一 定 是 金 属 氧 化 物 , 如 非 金 属 氧 化 物 不 一 定 是 酸 性 氧 化 物 , 如 不 成 盐 氧 化 物 4. 碱 性 氧 化 物 : 能 与 酸 反 应 生 成 盐 和 水 的 氧 化 物 ( 大 多 数 金 属 氧 化 物 都 是 碱 性 氧 化 物 ) 注 : 碱 性 氧 化 物 一 定 是 金 属 氧 化 物 金 属 氧 化 物 不 一 定 是 碱 性 氧 化 物 ( 二 ) 分 散 系 及 其 分 类 1. 分 散 系 : 一 种 ( 或 多 种 ) 物 质 分 散 到 另 一 种 ( 或 多 种 ) 物 质 中 所 形 成 的 混 合 物 2. 分 散 系 的 组 成 : 分 散 质 和 分 散 剂 3. 分 散 系 的 分 类 :( 本 质 区 别 : 分 散 质 粒 子 直 径 的 大 小 ) 溶 液 : 分 散 质 粒 子 直 径 <1nm 胶 体 : 分 散 质 粒 子 直 径 为 1-100nm 浊 液 : 分 散 质 粒 子 直 径 >100nm 4. 胶 体 的 分 类 : 根 据 分 散 剂 的 不 同 可 分 为 气 溶 胶 、 液 溶 胶 和 固 溶 胶 5. 胶 体 的 制 备 ( 氢 氧 化 铁 胶 体 的 制 备 ) 步 骤 : 在 沸 水 中 滴 入5-6 滴FeCl3 溶 液 , 继 续 煮 沸 至 液 体 呈 红 褐色, 停止加热, 即可 得Fe(OH)3 胶 体 。 ...

1、当您付费下载文档后,您只拥有了使用权限,并不意味着购买了版权,文档只能用于自身使用,不得用于其他商业用途(如 [转卖]进行直接盈利或[编辑后售卖]进行间接盈利)。
2、本站所有内容均由合作方或网友上传,本站不对文档的完整性、权威性及其观点立场正确性做任何保证或承诺!文档内容仅供研究参考,付费前请自行鉴别。
3、如文档内容存在违规,或者侵犯商业秘密、侵犯著作权等,请点击“违规举报”。

碎片内容

(新教材)高中化学人教版(2019)必修第1册知识点总结

您可能关注的文档

小辰3+ 关注
实名认证
内容提供者

出售各种资料和文档

确认删除?
VIP
微信客服
  • 扫码咨询
会员Q群
  • 会员专属群点击这里加入QQ群
客服邮箱
回到顶部