电脑桌面
添加小米粒文库到电脑桌面
安装后可以在桌面快捷访问

高一语文11月联考考试卷VIP免费

高一语文11月联考考试卷_第1页
1/7
高一语文11月联考考试卷_第2页
2/7
高一语文11月联考考试卷_第3页
3/7
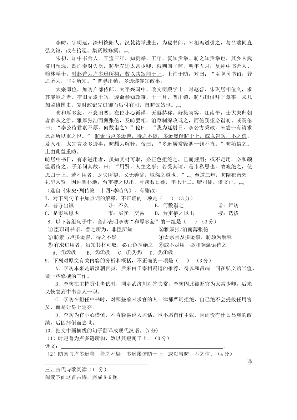
行唐县第三中学、正定县第三中学、正定县第七中学 2016—2017 学年第一学期 11 月联考试卷高一语文一、基础知识(每题 2 分,共 12 分)1.下列词语中加点的字,读音有误的一组是( )A.桀骜(ào) 租赁(lìn) 喋血(dié) 长歌当哭(dàng)B.繁冗(rǒng) 鳏夫(guān) 浸渍(zì) 殒身不恤(yǔn)C.屠戮(lù) 作揖(yī) 解剖(pōu) 迥乎不同(jiǒng)D.创伤(chuàng) 噩耗(è) 叱咤(zhà) 博闻强记(zhì)2.下列各句中,加点的成语使用恰当的一项是( )A.中新网 7 月 20 日电 据美国《世界日报》报道,民众口袋紧缩导致客源严重流失,加上同行低价竞争,美国南加州中餐馆今年夏天哀鸿遍野,关门、重组和易主经营者汗牛充栋。B.7 月 20 日下午,李娜再次携搭档张恺琳以 2:0 的比分战胜了重庆队的两名年轻队员。李娜“一姐”的风采表现得淋漓尽致,比赛一开始就连续破发得分,首盘 6:0 的胜利更是耗时不到 20 分钟。C.本刊洗心革面,继续提高稿件的编辑质量,决心向文学刊物的高层次、高水平攀登。D.谈起电脑、互联网,这个孩子竟然说得头头是道,左右逢源,使在场的专家又惊叹 不已。3.下列各句中,没有语病的一句是( )A. 《中国人最易读错的字》一书选取近 200 个中国人最易读错的字,除了从语音的正误方面做出判断外,还对读错的原因进行了详细地分析,具有较高的学术价值。B. 宇航服是世界上最昂贵的服装,“神舟”七号宇航员太空漫步所穿的国产“飞天”宇航服造价虽然高达 3000 万元人民币,但最后也只能随轨道舱长时间留在太空。C. 日前,中国科协公布了中国公民最希望子女从事职业的看法的调查结果:教师、科学家、医生分别以 53.6%、51.2%和 38.4%的比例排在职业声望较高的前三位。D. 美国一研究机构诬篾中国军方指使黑客对美国政府网络进行攻击,中国外交部发言人秦刚对此回应说,中国政府一贯坚决反对禁止任何破坏计算机信息网络的行为。4. 下列各句中加点词的解释,错误的一项是( )A. 夜缒而出 缒:用绳子拴着从城墙上下来 .B. 敢以烦执事 执事:办事的官吏 C. 行李之往来,共其乏困 行李:出使的人携带的物品D. 阙秦以利晋,唯君图之 阙:使……缺,损害5. 下列句子中加点的“之”字相同用法分类正确的一项是()① 公从之 ②臣之壮也 ③是寡人之过也 ④唯君图之 ⑤邻之厚君之薄也 ⑥行李之往来 ⑦夫晋,何厌之有 ⑧将焉取之...

1、当您付费下载文档后,您只拥有了使用权限,并不意味着购买了版权,文档只能用于自身使用,不得用于其他商业用途(如 [转卖]进行直接盈利或[编辑后售卖]进行间接盈利)。
2、本站所有内容均由合作方或网友上传,本站不对文档的完整性、权威性及其观点立场正确性做任何保证或承诺!文档内容仅供研究参考,付费前请自行鉴别。
3、如文档内容存在违规,或者侵犯商业秘密、侵犯著作权等,请点击“违规举报”。

碎片内容

高一语文11月联考考试卷

您可能关注的文档

;绿洲书城+ 关注
实名认证
内容提供者

从事历史教学,热爱教育,高度负责。

相关文档

确认删除?
VIP
微信客服
  • 扫码咨询
会员Q群
  • 会员专属群点击这里加入QQ群
客服邮箱
回到顶部