电脑桌面
添加小米粒文库到电脑桌面
安装后可以在桌面快捷访问

完整版超详细招投标流程和具体步骤VIP免费

完整版超详细招投标流程和具体步骤_第1页
1/14
完整版超详细招投标流程和具体步骤_第2页
2/14
完整版超详细招投标流程和具体步骤_第3页
3/14
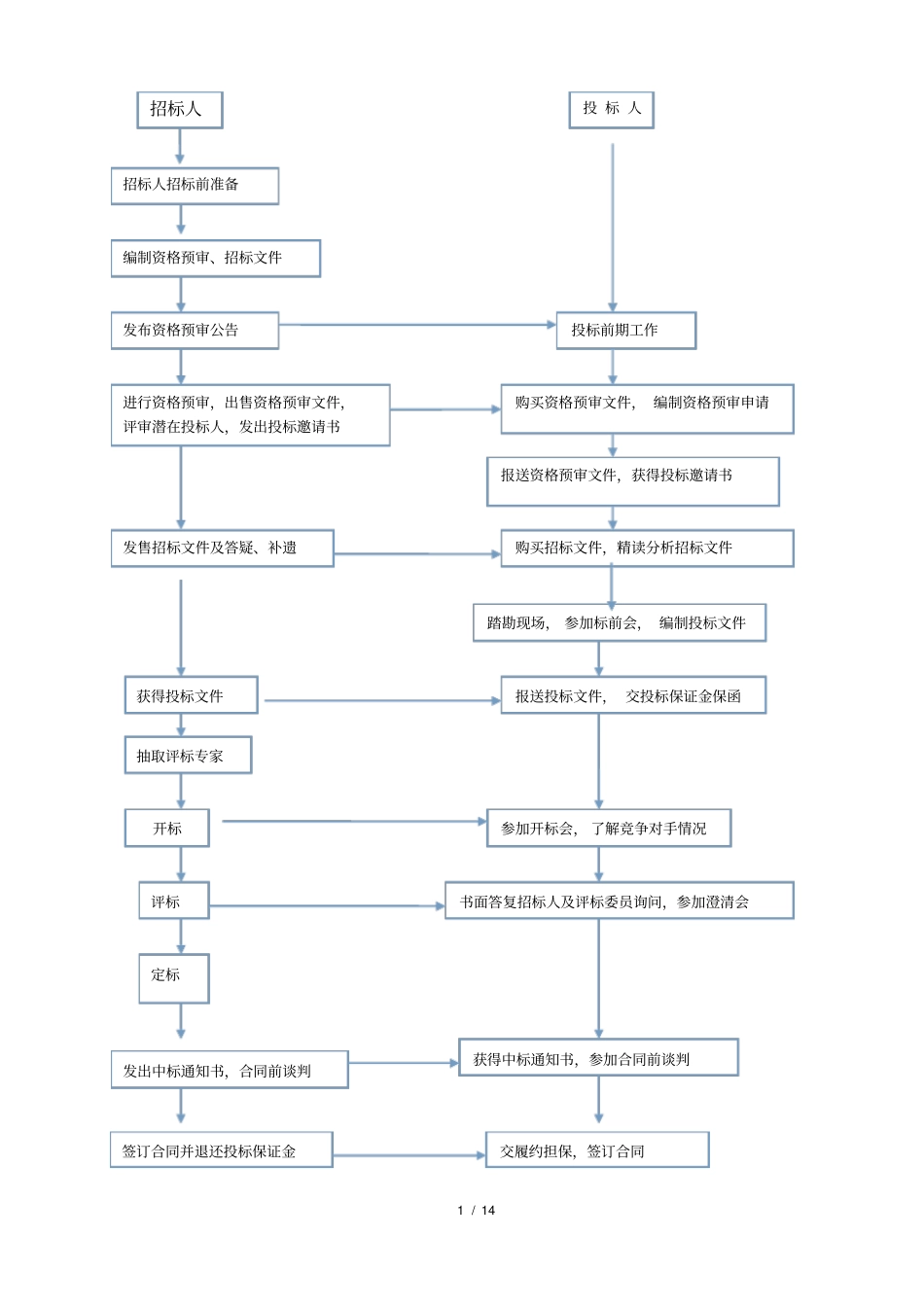
1 / 14获得投标文件抽取评标专家开标评标定标踏勘现场, 参加标前会, 编制投标文件报送投标文件, 交投标保证金保函参加开标会, 了解竞争对手情况书面答复招标人及评标委员询问,参加澄清会获得中标通知书,参加合同前谈判发出中标通知书,合同前谈判编制资格预审、招标文件投标前期工作购买资格预审文件, 编制资格预审申请报送资格预审文件,获得投标邀请书购买招标文件,精读分析招标文件招标人招标前准备发布资格预审公告进行资格预审,出售资格预审文件,评审潜在投标人,发出投标邀请书发售招标文件及答疑、补遗招标人投 标 人签订合同并退还投标保证金交履约担保,签订合同2 / 14一投标的前期工作1 查询招标公告,获取招标信息2 到工程交易中心办理交易证(1) 办理交易证的两种形式:1)准入制2)会员制3 成立投标组织公司进行工程投标工程时,要组织一个强有力的、内行的投标班子,其成员包括经济管理类人才、专业技术人才、商务金融类人才、合同管理类人才。4 投标的决策该投标决策包括两个方面:其一,针对项目招标时投标还是不投标;其二,投标人如何采用策略和技巧。投标决策的正确与否,关系到能否中标和中标后的效益,关系到施工企业发展前景和职工的经济利益。3 / 14二.购买资格预审文件,编制资格预审申请1 决定投标后,投标人购买资格预审文件2 编制资格预审申请的主要内容(1) 编制资格预审申请函(2) 法定代表人的身份证明(3) 授权委托书(4) 申请人基本情况(5) 近年财务状况(6) 近年完成的类似项目的完成情况(7) 正在施工的和新承接的项目情况表(8) 近年发生的诉讼及仲裁情况3 资格预审申请文件的装订、签字申请人按本章的相关要求,编制完整的资格预审申请文件,用不褪色的材料书写或打印,并由申请人的法定代表人或其委托代理人签字或盖单位章。资格预审申请文件中的任何改动之处应加盖单位章或由申请人的法定代表人或其委托代理人签字确认。签字或盖章的具体要求见申请人须知前附表。资格预审申请文件正本一份,副本份数见申请人须知前附表。正本和副本的封面上应清楚地标记“正本”或“副本”字样。当正本和副本不一致时,以正本为准。资格预审申请文件正本与副本应分别装订成册,并编制目录,具体装订4 / 14要求见申请人须知前附表三 报送资格预审申请文件1 资格预审申请文件的密封和标识资格预审申请文件的正本与副本应分开包装,加贴封条,并在封套的封口处加盖申请...

1、当您付费下载文档后,您只拥有了使用权限,并不意味着购买了版权,文档只能用于自身使用,不得用于其他商业用途(如 [转卖]进行直接盈利或[编辑后售卖]进行间接盈利)。
2、本站所有内容均由合作方或网友上传,本站不对文档的完整性、权威性及其观点立场正确性做任何保证或承诺!文档内容仅供研究参考,付费前请自行鉴别。
3、如文档内容存在违规,或者侵犯商业秘密、侵犯著作权等,请点击“违规举报”。

碎片内容

完整版超详细招投标流程和具体步骤

您可能关注的文档

确认删除?
VIP
微信客服
  • 扫码咨询
会员Q群
  • 会员专属群点击这里加入QQ群
客服邮箱
回到顶部