电脑桌面
添加小米粒文库到电脑桌面
安装后可以在桌面快捷访问

上市公司股东减持规则汇总(整合了减持新规)VIP免费

上市公司股东减持规则汇总(整合了减持新规)_第1页
1/7
上市公司股东减持规则汇总(整合了减持新规)_第2页
2/7
上市公司股东减持规则汇总(整合了减持新规)_第3页
3/7
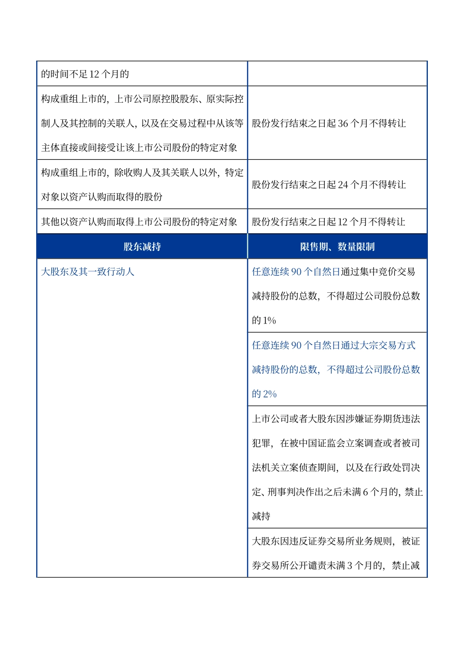
上市公司股东减持规则汇总(整合了减持新规)2017 年 5 月底,中国证监会发布了《上市公司股东、董监高减持股份的若干规定》,深交所发布了《深圳证券交易所上市公司股东及董事、监事、高级管理人员减持股份实施细则》(以下简称“《实施细则》”),就相关人员减持行为提出了新的要求,深圳他山咨询以此为出发点,对上市公司股东减持规则进行了归纳,以供各位查阅。一、减持的期限和数量限制限售期上市前持有股份的股东上市交易之日起 1 年不得转让公司董事、监事、高级管理人员上市交易之日起 1 年不得转让控股股东和实际控制人上市交易之日起 36 个月不得转让上市公司非公开发行限售期控股股东、实际控制人或其控制的关联人(主板、中小板)发行结束之日起 36 个月不得转让通过认购本次发行的股份取得上市公司实际控制权的投资者(主板、中小板)董事会拟引入的境内外战略投资者(主板、中小板)以竞价发行方式认购股份的发行对象,且不属于上发行结束之日起 12 个月不得转让述需锁定 36 个月的主体(主板、中小板)控股股东、实际控制人或者其控制的关联方以及董事会引入的境内外战略投资者,以不低于董事会作出本次非公开发行股票决议公告日前 20 个交易日或者前 1 个交易日公司股票均价的 90%认购的(创业板)发行结束之日起 36 个月不得转让发行价格低于发行期首日前 20 个交易日公司股票均价但不低于 90%,或者发行价格低于发行期首日前 1 个交易日公司股票均价但不低于 90%的(创业板)发行结束之日起 12 个月不得转让上市公司收购限售期收购人收购完成后 12 个月不得转让在一个上市公司中拥有权益的股份达到或者超过该公司已发行股份的 30%,每 12 个月内增持不超过该公司已发行的 2%股份增持行为完成之日起 6 个月不得转让上市公司重大资产重组限售期以资产认购上市公司股份的控股股东、实际控制人或者其控制的关联人股份发行结束之日起 36 个月不得转让以资产认购上市公司股份而取得上市公司实际控制权的特定对象股份发行结束之日起 36 个月不得转让以资产认购上市公司股份,且对资产持续拥有权益股份发行结束之日起 36 个月不得转让的时间不足 12 个月的构成重组上市的,上市公司原控股股东、原实际控制人及其控制的关联人,以及在交易过程中从该等主体直接或间接受让该上市公司股份的特定对象股份发行结束之日起 36 个月不得转让构成重组上市的,除收购人及其关联人以外,特定对象...

1、当您付费下载文档后,您只拥有了使用权限,并不意味着购买了版权,文档只能用于自身使用,不得用于其他商业用途(如 [转卖]进行直接盈利或[编辑后售卖]进行间接盈利)。
2、本站所有内容均由合作方或网友上传,本站不对文档的完整性、权威性及其观点立场正确性做任何保证或承诺!文档内容仅供研究参考,付费前请自行鉴别。
3、如文档内容存在违规,或者侵犯商业秘密、侵犯著作权等,请点击“违规举报”。

碎片内容

上市公司股东减持规则汇总(整合了减持新规)

您可能关注的文档

确认删除?
VIP
微信客服
  • 扫码咨询
会员Q群
  • 会员专属群点击这里加入QQ群
客服邮箱
回到顶部