电脑桌面
添加小米粒文库到电脑桌面
安装后可以在桌面快捷访问

室外道路技术交底VIP免费

室外道路技术交底_第1页
1/5
室外道路技术交底_第2页
2/5
室外道路技术交底_第3页
3/5
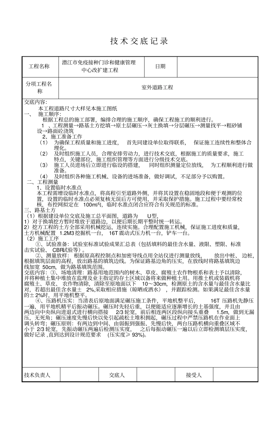
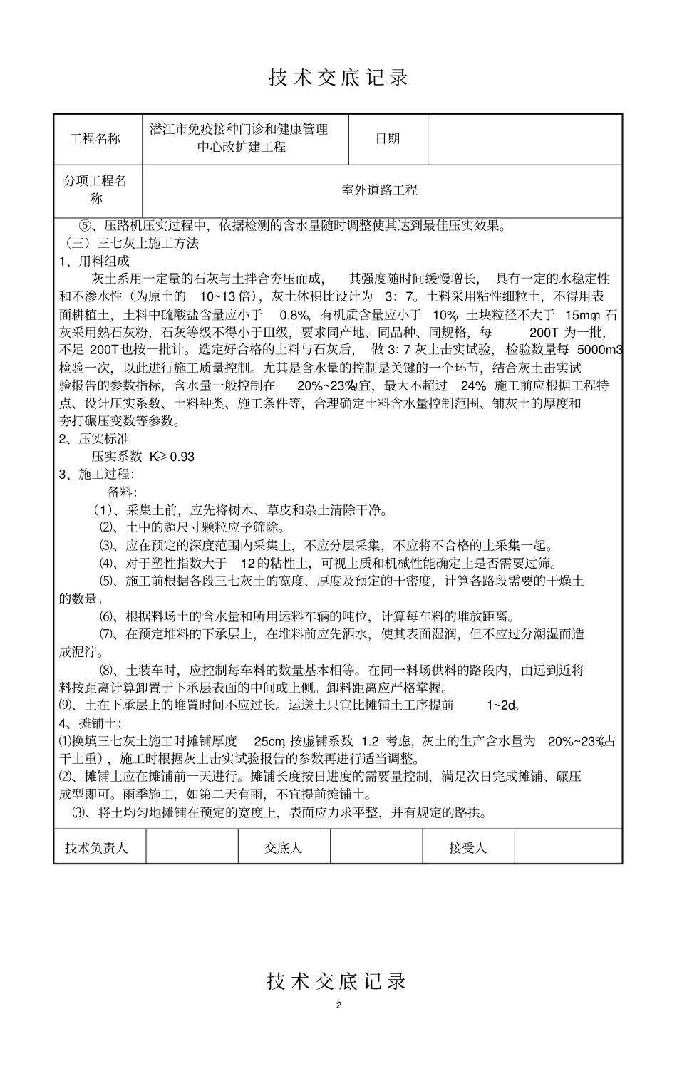
技 术 交 底 记 录工程名称潜江市免疫接种门诊和健康管理中心改扩建工程日期分项工程名称室外道路工程交底内容:本工程道路尺寸大样见本施工图纸一、 施工顺序:根据工程总的施工部署,编排合理的施工顺序,确保工程施工的顺利进行。 1 、工程测量→路基土方挖填→原土层碾压→灰土换填→分层碾压→测量找平→粗砂铺设→路面砼浇筑2、施工准备工作(1) 为确保工程质量和施工进度, 首先同建设单位取得联系, 保证施工连续性和整体合理化。(2) 及时组织施工人员,合理安排劳动力,进行技术交底,根据施工的质量要求,施工特点,关键部位,施工组织管理等方面进行分级技术交底。(3) 施工人员进场后立即进行临设的搭建,同时组织测量定位放线, 为工程顺利进行做准备。(4) 及时组织各种施工机械、设备的进场准备,做好调试,不足部分予以购置。二、工程测量1、设置临时水准点本工程需增设临时水准点,将高程引至道路外侧,并将其设置在稳固地段和便于观测的位置,设置的临时水准点必须复核无误后方可使用,并采取保护措施。施工过程中要经常校核,布控网拟定在100m内,临时水准点闭合应符合有关规范的标准。三、路基土方(1)根据建设单位交底及施工总平面图,道路为U型,1)对于换填挖方暂时堆放于道路边,以便后期长期平整时统一转运。2)挖方工程的土方全部采用机械挖运,连续实施。合理配置施工机械,保证施工进度和质量,土方机械配置 1.2M3 挖掘机一台, 16T 震动式压力机一台,铲车一台。(2)施工工序①、试验准备:试验室标准试验成果汇总表(包括填料的最佳含水量、液限、塑限、标准击实试验、 CBR试验等)。②、测量放样: 根据原高程控制点和加密导线点用全站仪进行测量放线,放出中桩、 边桩,根据填筑层面的高程,放出路基的填筑边线。为保证路基边角的压实,在放线时将路基填筑边线加宽 50cm,做为路基填筑范围。交底内容:③、场地清理:路基用地范围内的树木、草皮、腐殖土农作物根系和表土予以清除,并将种植土集中堆放在监理及业主指定的存土区域以备将来做种植土用。用推土机或装载机将腐殖土、草皮、 农作物清除,清除至原地面以下10~30cm,检测原土的含水量与最佳含水量比对,若超出最佳含水量±2%,采取相应措施(晾晒或洒水) ,并跟踪检测。如果满足最佳含水量的± 2%时,用平地机整平。④、压路机压实:当清表后原地面满足碾压施工条件,平地机整平后,16T 压路机先静压一遍,用平地机精...

1、当您付费下载文档后,您只拥有了使用权限,并不意味着购买了版权,文档只能用于自身使用,不得用于其他商业用途(如 [转卖]进行直接盈利或[编辑后售卖]进行间接盈利)。
2、本站所有内容均由合作方或网友上传,本站不对文档的完整性、权威性及其观点立场正确性做任何保证或承诺!文档内容仅供研究参考,付费前请自行鉴别。
3、如文档内容存在违规,或者侵犯商业秘密、侵犯著作权等,请点击“违规举报”。

碎片内容

室外道路技术交底

确认删除?
VIP
微信客服
  • 扫码咨询
会员Q群
  • 会员专属群点击这里加入QQ群
客服邮箱
回到顶部