电脑桌面
添加小米粒文库到电脑桌面
安装后可以在桌面快捷访问

工程制图复习题及参考答案工程制图题库及答案VIP免费

工程制图复习题及参考答案工程制图题库及答案_第1页
1/25
工程制图复习题及参考答案工程制图题库及答案_第2页
2/25
工程制图复习题及参考答案工程制图题库及答案_第3页
3/25
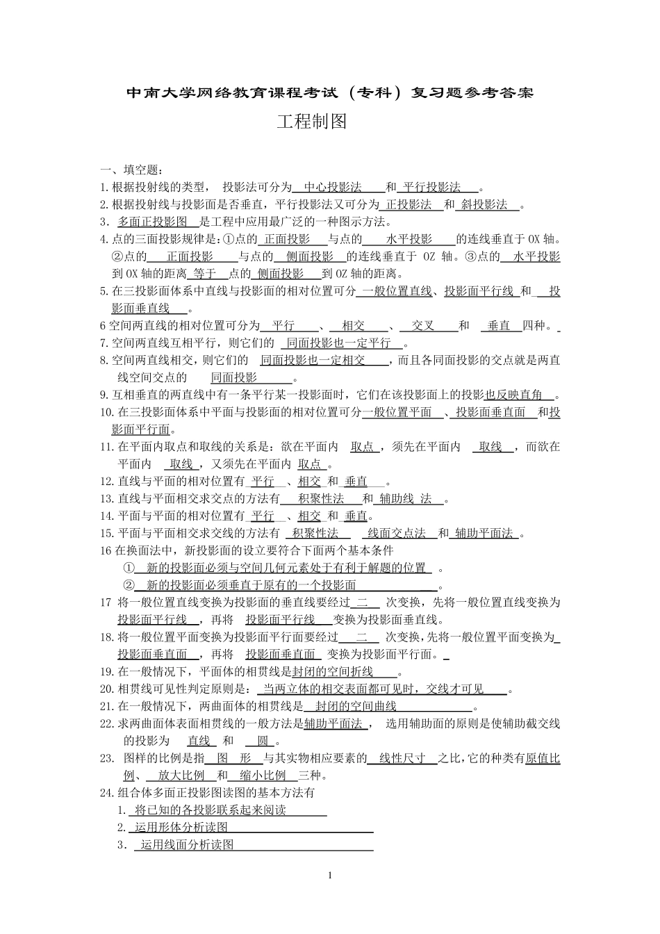
1 中南大学网络教育课程考试(专科)复习题参考答案 工程制图 一、填空题: 1.根据投射线的类型, 投影法可分为 中心投影法 和 平行投影法 。 2.根据投射线与投影面是否垂直,平行投影法又可分为 正投影法 和 斜投影法 。 3.多面正投影图 是工程中应用最广泛的一种图示方法。 4.点的三面投影规律是:①点的 正面投影 与点的 水平投影 的连线垂直于 OX 轴。 ②点的 正面投影 与点的 侧面投影 的连线垂直于 OZ 轴。③点的 水平投影 到 OX 轴的距离 等于 点的 侧面投影 到 OZ 轴的距离。 5.在三投影面体系中直线与投影面的相对位置可分 一般位置直线、投影面平行线 和_ 投影面垂直线 。 6 空间两直线的相对位置可分为 平行 、 相交 、 交叉 和 垂直 四种。 7.空间两直线互相平行,则它们的 同面投影也一定平行 。 8.空间两直线相交,则它们的 同面投影也一定相交 ,而且各同面投影的交点就是两直线空间交点的 同面投影 。 9.互相垂直的两直线中有一条平行某一投影面时,它们在该投影面上的投影也反映直角 。 10.在三投影面体系中平面与投影面的相对位置可分一般位置平面 、 投影面垂直面 和投影面平行面。 11.在平面内取点和取线的关系是:欲在平面内 取点 ,须先在平面内 取线 ,而欲在平面内 取线 ,又须先在平面内 取点 。 12.直线与平面的相对位置有_平行__、相交_和_垂直___。 13.直线与平面相交求交点的方法有 积聚性法 和 辅助线 法 。 14.平面与平面的相对位置有_平行__、相交_和_垂直。 15.平面与平面相交求交线的方法有 积聚性法 线面交点法 和 辅助平面法 。 16 在换面法中,新投影面的设立要符合下面两个基本条件 ① 新的投影面必须与空间几何元素处于有利于解题的位置 。 ②__新的投影面必须垂直于原有的一个投影面 __ 。 17 将一般位置直线变换为投影面的垂直线要经过_二__ 次变换,先将一般位置直线变换为投影面平行线__,再将 投影面平行线_ 变换为投影面垂直线。 18.将一般位置平面变换为投影面平行面要经过___二__ 次变换,先将一般位置平面变换为_投影面垂直面__,再将 投影面垂直面 变换为投影面平行面。 19.在一般情况下,平面体的相贯线是封闭的空间折线 。 20.相贯线可见性判定原则是:_当两立体的相交表面都可见时,交线才可见____。 21.在一般情况下,两曲面体的相贯线是 封闭的空间曲线 。 22.求两...

1、当您付费下载文档后,您只拥有了使用权限,并不意味着购买了版权,文档只能用于自身使用,不得用于其他商业用途(如 [转卖]进行直接盈利或[编辑后售卖]进行间接盈利)。
2、本站所有内容均由合作方或网友上传,本站不对文档的完整性、权威性及其观点立场正确性做任何保证或承诺!文档内容仅供研究参考,付费前请自行鉴别。
3、如文档内容存在违规,或者侵犯商业秘密、侵犯著作权等,请点击“违规举报”。

碎片内容

工程制图复习题及参考答案工程制图题库及答案

确认删除?
VIP
微信客服
  • 扫码咨询
会员Q群
  • 会员专属群点击这里加入QQ群
客服邮箱
回到顶部