电脑桌面
添加小米粒文库到电脑桌面
安装后可以在桌面快捷访问

工程热力学判断题解答20140112VIP免费

工程热力学判断题解答20140112_第1页
1/6
工程热力学判断题解答20140112_第2页
2/6
工程热力学判断题解答20140112_第3页
3/6
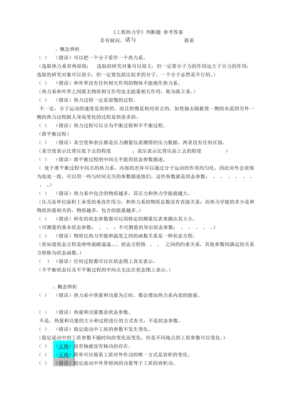
《工程热力学》判断题 参考答案 若有疑问,请与huaym@seu.edu.cn联系 Chap1 、概念辨析 (1) (错误)可以把一个分子看作一个热力系。 (选取热力系有两原则:1选取的研究对象可以很大,但一定要分子力的作用远大于引力的作用;2选取的研究对象可以很小,但一定要包括比较多的分子,一个分子必然是不行的。) (2) (错误)和外界没有任何相互作用的物体不能视作热力系。 (热力系和外界之间既无物质相互作用也无能量相互作用,称为孤立系。) (3) (错误)热力过程一定是很慢的过程。 (不一定,分子运动的速度是很快的。而且快慢是相对而言的,如使抽去隔板使一侧的水流到另外一侧的热力过程跟人身高变化的过程是快很多的。) (4) (错误)热力过程可以分为平衡过程和不平衡过程。 (准平衡过程) (5) (错误)真空度和表压都是压力测量仪表测得的压力数据,两者没有任何区别。 (真空度表示比背压低下去的程度 P1=Pb-Pv;表压表示比背压高上去的程度 P1=Pb+Pg.) (6) (错误)准平衡过程的中间点不能用状态参数描述。 ( 处于准平衡过程中间点的热力系,内部的差异可以通过分子运动的作用均匀化,因此对外会表现为处处一致,可以用一些与时间无关的参数描述他们,这些参数就是状态参数:v、p、T、U、H、S、F、G。) (7) (错误)热力系中包含的物质越多,其压力和热力学能就越大。 (压力是单位面积上承受的垂直作用力,和热力系的物质总数没有直接关系;而热力学能的多少是和物质的量相关的,物质越多,包含的能量越多。) (8) (错误)所有的状态参数都可以用特定的测量仪表来测出其大小。 (可测量的基本状态参数:p、T、v;不可测量的导出状态参数:U、H、S、F、G。) (9) (错误)物质比热力学能和温度之间的函数关系是一种状态方程。 (你知道状态方程是啥呀就瞎逼逼。。。状态方程指 P、T、V之间的约束关系,其他参数间满足的关系方程称为状态函数。) (10) (错误)任何过程都可以在状态图上真实表示。 (不平衡状态以及不平衡过程的中间点无法在状态图上表示。) Chap2、概念辨析 (1) (错误)热力系中热量和功量为正时,都会增加热力系内部的能量。 (Q=^E+W) (2) (错误)热量和功量都是状态参数。 (不是,热量和功量的大小和过程进行的方式有关,不是状态参数。) (3) (错误)稳定流动中工质的参数不发生变化。 (稳定流动中的工质参数不随时间的变化而变化...

1、当您付费下载文档后,您只拥有了使用权限,并不意味着购买了版权,文档只能用于自身使用,不得用于其他商业用途(如 [转卖]进行直接盈利或[编辑后售卖]进行间接盈利)。
2、本站所有内容均由合作方或网友上传,本站不对文档的完整性、权威性及其观点立场正确性做任何保证或承诺!文档内容仅供研究参考,付费前请自行鉴别。
3、如文档内容存在违规,或者侵犯商业秘密、侵犯著作权等,请点击“违规举报”。

碎片内容

工程热力学判断题解答20140112

确认删除?
VIP
微信客服
  • 扫码咨询
会员Q群
  • 会员专属群点击这里加入QQ群
客服邮箱
回到顶部