电脑桌面
添加小米粒文库到电脑桌面
安装后可以在桌面快捷访问

2024售后服务部考核方法VIP免费

2024售后服务部考核方法_第1页
1/5
2024售后服务部考核方法_第2页
2/5
2024售后服务部考核方法_第3页
3/5
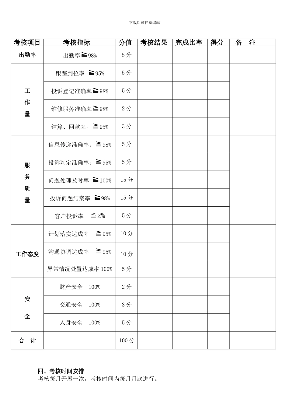
下载后可任意编辑售后服务部员工考评管理办法一、总则1、本规章所进行的考核是公司定期地对职员进行客观的评价,并运用评价结果,有效地进行人力资源开发与经营管理的一项重要的人事管理工作;2、考核的目的是通过对公司员工的定期评价,为薪资调整、职务变更、岗位调动、培训等人事决策提供依据;考核采纳绝对标准方式,即考评人根据员工的岗位描述、工作目标与任务计划、企业规章制度进行考核;3、本规章对考核的程序和内容,考核的要素与评价标准,考核结果的运用等作了规定;4、本规章适用于所有的在岗的公司员工。二、考核程序和内容1、 考核依据基准主要包括:岗位描述、岗位述职、工作目标与任务计划、企业规章制度;2、 考核内容主要分为工作任务和管理工作两个方面。考核要素构成、定义及简要操作如:a、工作任务是指个人及部门任务完成情况。本职工作质量:常规工作合格率、“客户”满意率、责任行为到位率。本职工作数量:单位时间内完成的工作总量(有效负荷、超额或提前)。本职责任事故:一般性责任事故出现频率。额外工作任务:上级临时交办的有关任务。b、 管理工作(管理人员角色行为到满意程度)纪律性:服从领导指挥、遵规守纪、有效管理控制。组织意识:横向沟通、协调、合作。团队建设:下属团队和谐、进取。忠诚性:维护(不非法侵占)公司利益;积极预防和解决问题。工作创新:为稳定提高部门或组织的未来绩效所做的工作贡献。三、考核办法、职责和权限1、公司成立由总经理或其授权人、主管领导、综合部和其他相关业务等职能部门组成的考核小组,考核小组负责对部门员工各类考评、考核结果的最终认定。2、部门负责人对本单位的员工进行管理,行使考评权和考核权。3、考评管理程序和考核管理办法及考核实施细则4、考评、考核管理程序4.1.1 员工每月向部门负责人汇报或提交工作总结,作为月度考核的依据。4.1.2 部门负责人根据员工的工作总结、工作表现和工作目标完成情况,填写《考核表》(员工,见附录1),打分并作出评估,并将考核结果于每月交考核小组存档。部门负责在每月月底前制定本部门下月的工作计划并落实到人。4.1.3 负责考核的负责人应及时将考核结果与被考核部门员工见面沟通,出现异议时被考核部门员工可直接向考核小组申请裁决,由考核小组调查落实,确属必要时可对考核结果进行适当的调整。4.1.4 考核小组每季度末根据各类考核结果和部门负责人、部门员工的工作成果,进行一次综合评价,按规定对员工进...

1、当您付费下载文档后,您只拥有了使用权限,并不意味着购买了版权,文档只能用于自身使用,不得用于其他商业用途(如 [转卖]进行直接盈利或[编辑后售卖]进行间接盈利)。
2、本站所有内容均由合作方或网友上传,本站不对文档的完整性、权威性及其观点立场正确性做任何保证或承诺!文档内容仅供研究参考,付费前请自行鉴别。
3、如文档内容存在违规,或者侵犯商业秘密、侵犯著作权等,请点击“违规举报”。

碎片内容

2024售后服务部考核方法

人从众+ 关注
实名认证
内容提供者

欢迎光临小店,本店以公文和教育为主,希望符合您的需求。

相关文档

确认删除?
VIP
微信客服
  • 扫码咨询
会员Q群
  • 会员专属群点击这里加入QQ群
客服邮箱
回到顶部