电脑桌面
添加小米粒文库到电脑桌面
安装后可以在桌面快捷访问

山东省地方性法规VIP免费

山东省地方性法规_第1页
1/6
山东省地方性法规_第2页
2/6
山东省地方性法规_第3页
3/6
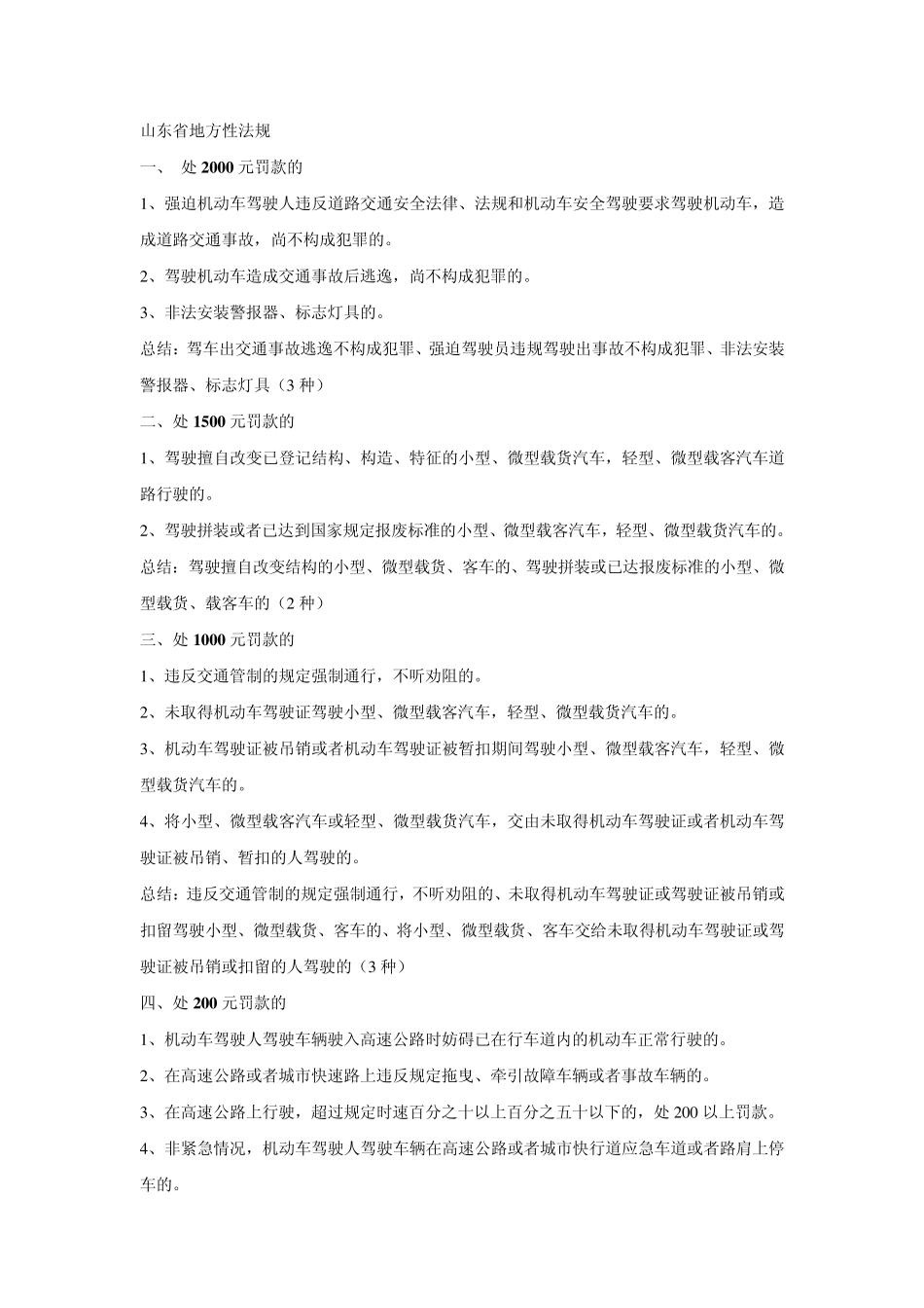
山东省地方性法规 一、 处 2 0 0 0 元罚款的 1 、强迫机动车驾驶人违反道路交通安全法律、法规和机动车安全驾驶要求驾驶机动车,造成道路交通事故,尚不构成犯罪的。 2 、驾驶机动车造成交通事故后逃逸,尚不构成犯罪的。 3 、非法安装警报器、标志灯具的。 总结:驾车出交通事故逃逸不构成犯罪、强迫驾驶员违规驾驶出事故不构成犯罪、非法安装警报器、标志灯具(3 种) 二、处 1 5 0 0 元罚款的 1 、驾驶擅自改变已登记结构、构造、特征的小型、微型载货汽车,轻型、微型载客汽车道路行驶的。 2 、驾驶拼装或者已达到国家规定报废标准的小型、微型载客汽车,轻型、微型载货汽车的。 总结:驾驶擅自改变结构的小型、微型载货、客车的、驾驶拼装或已达报废标准的小型、微型载货、载客车的(2 种) 三、处 1 0 0 0 元罚款的 1 、违反交通管制的规定强制通行,不听劝阻的。 2 、未取得机动车驾驶证驾驶小型、微型载客汽车,轻型、微型载货汽车的。 3 、机动车驾驶证被吊销或者机动车驾驶证被暂扣期间驾驶小型、微型载客汽车,轻型、微型载货汽车的。 4 、将小型、微型载客汽车或轻型、微型载货汽车,交由未取得机动车驾驶证或者机动车驾驶证被吊销、暂扣的人驾驶的。 总结:违反交通管制的规定强制通行,不听劝阻的、未取得机动车驾驶证或驾驶证被吊销或扣留驾驶小型、微型载货、客车的、将小型、微型载货、客车交给未取得机动车驾驶证或驾驶证被吊销或扣留的人驾驶的(3 种) 四、处 2 0 0 元罚款的 1 、机动车驾驶人驾驶车辆驶入高速公路时妨碍已在行车道内的机动车正常行驶的。 2 、在高速公路或者城市快速路上违反规定拖曳、牵引故障车辆或者事故车辆的。 3 、在高速公路上行驶,超过规定时速百分之十以上百分之五十以下的,处 2 0 0 以上罚款。 4 、非紧急情况,机动车驾驶人驾驶车辆在高速公路或者城市快行道应急车道或者路肩上停车的。 5 、在高速公路或者城市快速路上,机动车驾驶人驾驶车辆骑、压行车道分界线的。 6 、在高速公路或者城市快速路上,机动车驾驶人驾驶车辆行驶时低于最低时速规定的。 7 、机动车驾驶人驾驶车辆在高速公路或者城市快速路匝道、加速车道、减速车道内超车的。 8 、在高速公路或者城市快速路上,机动车驾驶人驾驶机动车倒车、逆行、掉头或者穿越中央隔离带的。 9 、在高速公路或者城市快速路上,遇有雾、雨、雪、沙尘、冰雹都能够低能见度...

1、当您付费下载文档后,您只拥有了使用权限,并不意味着购买了版权,文档只能用于自身使用,不得用于其他商业用途(如 [转卖]进行直接盈利或[编辑后售卖]进行间接盈利)。
2、本站所有内容均由合作方或网友上传,本站不对文档的完整性、权威性及其观点立场正确性做任何保证或承诺!文档内容仅供研究参考,付费前请自行鉴别。
3、如文档内容存在违规,或者侵犯商业秘密、侵犯著作权等,请点击“违规举报”。

碎片内容

山东省地方性法规

小辰9+ 关注
实名认证
内容提供者

出售各种资料和文档

确认删除?
VIP
微信客服
  • 扫码咨询
会员Q群
  • 会员专属群点击这里加入QQ群
客服邮箱
回到顶部