将手机 microUSB 口转换为 USBtypeC 连接器的低成本方案我们知道 USB IF 提出的 type C 连接器的终极目标是统一各种 USB ...
塑料模具设计讲义设计流程一﹑审图1. 尺寸是否完备A. 详细审视图面各个细部尺寸是否标注。B. 依产品设计图档, 直接于档案上测量漏标处...
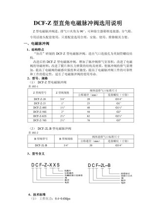
直角电磁脉冲阀与压力气包、箱壁连接器、喷吹管
电连接器的基本技术性能
电连接器基础知识 一、概述 连接器是我们电子工程技术人员经常接触的一种部件。它的作用非常单纯:在电路内被阻断处或孤立不通的电路之间...
电连接器、航空插头的选择方法 连接器是连接电气线路的机电元件。因此连接器自身的电气参数是选择连接器首先要考虑的问题。正确选择和使用...
汽车连接器测试规范 标 准化管理处编码[BBX968T-XBB8968-NNJ668-MM9N] 汽 车 连 接 器测试规范 编制(Author): 崔远鹏 部门(Dept...
无论是纯电动、混合、燃料电池汽车,都需有一套完整的高压连接系统,这个系统中,往往都应用大量的高压连接器,这一点与传统汽车有着明显的区...
其它号1其它号20.6系列928999-1(AMP安普号)963715-1(AMP安普号)962885-1(AMP安普号)965906-1(AMP安普号)1系列730 517-3(KET)TVF-TY1123343...
MSN:shin_Ji@msn.cnJason JiLOL射频射频连接器的基本结构及产品介绍连接器的基本结构及产品介绍典型型号典型型号::N 型:外导体内径为...
1 射频传输线、连接元件和过渡元件简述 第一节 射频传输线 2 3 4 5 6 7 8 9 10 射频同轴连接器的设计 1970.12 一、同轴传输...
射频同轴连接器系列
[分享] 射频同轴连接器专业英语 1# 发表于 2009-1-13 12:28 | 只看该作者 | 倒序看帖 | 打印 inch 英寸(=1/12 英尺)=25.4mm...
实验讲义(作业指导书)武汉光驰科技有限公司Wuhan Guangchi Technology Co.,LTD以光纤技术为代表的光电子技术的不断突破,极大地促进了光...
精品文档---下载后可任意编辑光纤连接器端面检测干涉仪的研制的开题报告摘要:随着信息化建设的深化进展,光纤通信在现代通信和电子技术领...
精品文档---下载后可任意编辑低压连接器故障诊断技术讨论的开题报告一、选题背景和意义低压连接器广泛应用于电力系统中,是电力传输和配电...
精品文档---下载后可任意编辑价值链视角下 M 公司连接器原材料采购成本控制讨论的开题报告一、讨论背景M 公司是一家专业生产电子连接器...
精品文档---下载后可任意编辑T 公司电连接器产品开发项目风险管理讨论及应用的开题报告一、选题背景和意义电连接器作为一种重要的电气元件...
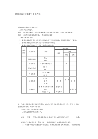
射频同轴连接器型号命名方法 射频同轴连接器型号命名方法 1、插头和插座的定义: 插头--具有连接机构的主动部分即螺母或卡口连接套的连...
同轴电缆连接器接口知识 天馈线系统常用接口 型号 PartNumber 图例 Sample 产品描述 Description 7-16 DIN型连接器 适用的频率范...

