吉林省舒兰市第一中学高中数学《1.3.1 算法案例》导学案 新人教 A 版必修 3【学习目标】1.理解辗转相除法与更相减损术的含义,了解其...
吉林省舒兰市第一中学高中数学《1.2.3 循环语句》导学案 新人教 A 版必修 3【学习目标】1.了解两种循环语句的格式及其执行过程,明确...
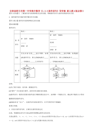
吉林省舒兰市第一中学高中数学《1.2.2 条件语句》导学案 新人教 A 版必修 3【学习目标】1.了解条件语句的两种格式及其功能,明确条件...
吉林省舒兰市第一中学高中数学《1.2.1 输入、输出、赋值语句》导学案 新人教 A 版必修 3【学习目标】1.了解算法语句(程序语言)与自然...
吉林省舒兰市第一中学高中数学《1.1.2.3 循环结构》导学案 新人教 A 版必修3【学习目标】1.了解两种循环结构的概念以及各自的运行过程...
吉林省舒兰市第一中学高中数学《1.1.2.2 条件结构》导学案 新人教 A 版必修3【学习目标】1.了解条件结构的概念,并明确其执行过程.2...
吉林省舒兰市第一中学高中数学《1.1.2.1 顺序结构》导学案 新人教 A 版必修3【学习目标】1.了解程序框图的概念,掌握各种程序框和流程...
吉林省舒兰市第一中学高中数学《1.1.1 算法的概念》导学案 新人教 A 版必修3【学习目标】(1)了解算法的含义,体会算法的思想。(2)...
吉林省舒兰市第一中学高一英语《unit5》导学案 人教版I. 重点词,短语及句式1. rather than…… ◆典型例句①I think I’ll have a...
吉林省舒兰市第一中学高三语文总复习 语言表达交流试题 新人教版学习目标 学会写作中多角度分析的方法,学会选取立论最佳角度的方法。学...
吉林省舒兰市第一中学 2014 年高中历史 十九世纪中叶的俄国导学案 新人教版选修 1 俄国的农奴制三、学习难点:俄国农奴制和沙皇专制...
吉林省舒兰市第一中学 2014 年高中历史 社会危机四伏和庆历新政导学案 新人教版选修 11.了解王安石变法的历史背景。2.庆历新政的主要...
吉林省舒兰市第一中学 2014 年高中历史 甲午战争后民族危机的加深导学案 新人教版选修 1了解戊戌变法产生历史根源。二、学习重点:甲...
吉林省舒兰市第一中学 2014 年高中历史 18 世纪末 19 世纪初的埃及导学案 新人教版选修 1了解穆罕默德·阿里改革的历史背景。二、...
精品文档---下载后可任意编辑2024-2024 中考语文模拟试卷含解析注意事项1.考试结束后,请将本试卷和答题卡一并交回.2.答题前,请务必将...
舒兰市测土配方施肥项目田间试验方案舒兰市农业技术推广中心二〇一四年三月田间试验方案1 试验目的下载后可任意编辑肥料效应田间试验是获...
1面试题库吉林省舒兰市招录事业单位面试考试模拟试题吉林省舒兰市简介:舒兰市位于中国吉林省的中北部,地处松花江上游,是吉林省重要的农...
1面试题库吉林省舒兰市 2024 招录事业单位面试考试题库及答题要点吉林省舒兰市简介:舒兰市位于中国吉林省的中北部,地处松花江上游,是...
专业会计职称初级资格考试题库,word 格式可自由下载编辑,附完整答案! 2023-2024 年吉林省舒兰市会计职称初级资格考试题库(有一套)...
下载后可任意编辑舒兰市农业和农村经济第十一个进展计划范文暨 2024年远景规划与船运公司 2024 年安全工作计划汇编舒兰市农业和农村经济...

