会议营销谈单人员常识(一)会议营销谈单人员常识(一)谈单员注意事项1、谈单人员可以是设计师,也可以是有谈单能力的各部经理、项目经理...
会议营销策划方案范文 一、会议操作流程 第一局部:会前预备 1、人员分工 2、场地预备 3、物品预备 4、会场布置 其次局部:现场局部...
会议营销的模式介绍 会议营销会议营销也叫数据库营销、服务营销。它是指通过寻找特定顾客,利用亲情服务和产品说明会的方式销售产品的销售...
会议营销的客户邀约技巧理论第一、诉求。大家常常使用的诉求方式有很多种,如上门邀约、发放邀请涵、电话邀约、团体邀约、广告邀约等。一个...
会议营销演讲技巧 行销是台湾常用的说法,其意思类似营销,两者都综合行销企划(决策)与销售执行,即想与做的结合,今日给大家分享一些会议...
罚 款 单 处罚单据 编号: 被罚款单位:罚款理由: 根据 年 月 日下午 点通知在 建设项目部会议室召开由关工程进度盘点会议,会...
会议纪要的常见写法及用语基本法(草案)的决定第七届全国人民代表大会常务委员会第六次会议听取 了特别行政区基本法起草委员会姬鹏飞主任...
会议纪要的特点及写作格式 欢迎来到,下面是给大家介绍的是会议纪要的特点及写作格式,希望对大家有帮助。 会议纪要的特点 纪实性。会议...
会议纪要的写法结构 你在担心不会写会议纪要吗?不用担心,下面是给大家介绍的会议纪要的写法结构,希望对大家有帮助。 (一)版头 日常工...
会议纪要的写作格式和范例 By Dolphin会议纪要的写作格式和范例(一)会议纪要的写作格式会议纪要是在会议记录的基础上,对会议的主要内容...
会议纪要的内容结构 会议纪要的机构一般有三部分,下面是特地为大家整理的会议纪要的内容结构,希望对大家有帮助。 一般说来,会议纪要通...
第一章 认识会议1、什么是会议?会议必须具备的几个条件?会议 是人们聚集在一起协商事宜、沟通信息、沟通情感、达成共识的一种重要的行...
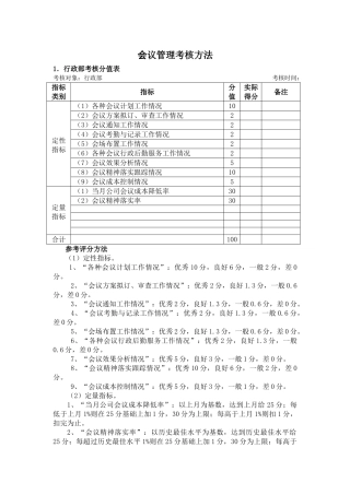
会议管理考核方法1.行政部考核分值表考核对象:行政部 考核时间:指标类别指标分值实际得分备注定性指标(1)各种会议计划工作情况10(2...
会议管理制度1、 目的:为法律规范公司各项会议及各类培训流程,统一会议管理模式,减少会议数量、缩短会议时间提高会议质量,特制定本制...
会议管理制度1、目 的:为法律规范公司会议管理,提高会议质量,降低会议成本,特制定本制度。2、适用范围:本制度适用于 xxx 公司各项...
编写审核 批准 日期 日期年 月 日日期 年 月 日1 目的为进一步法律规范公司会议管理,加强信息沟通,及时解决工作中存在的问题,...
简讯(2012 年 4 月 5 日讯)昨晚,XXXX 大学 XXXX 学院学生会外联部在 XXXX 教学楼 XXX 教室召开了全体成员会议。会议的主要...
会 议 签 到 表会议主题会议主持人会议地点会议记录人会议时间会议内容参加会议人员单位姓名单位姓名单位姓名备注:会议记录会议主题会...
同济大学软件学院硕士学位论文会议签到系统的设计与实现姓名:关志杰申请学位级别:硕士专业:软件工程指导老师:张惠娟;王冬青20250601 摘要...
会议签到及员工考勤系统方案一.1 会议签到管理系统一.1.1 概述与点位设计会议签到管理系统是非接触式 IC 卡应用一卡通系统之一,该系统...

