预制和传统建筑的时间和成本分析摘要:根据以往的研究,预制房屋在建筑行业的使用情况会随着时间的推移而变化,而且各国的情况也不尽相同。...
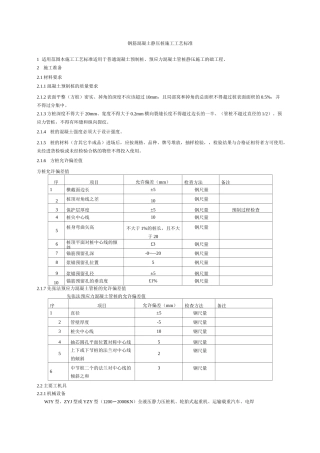
钢筋混凝土静压桩施工工艺标准1 适用范围本施工工艺标准适用于普通混凝土预制桩、预应力混凝土管桩静压施工的础工程。2施工准备2.1 材料...
1 / 8 11111 民乐大型居住社区B10-08 地块经济适用房项目 PC 预制构件安装监理专项方案 一.工程概况 民乐大型居住社区B10-08 地...
ORACLEEBS用户、职责、菜单和预制文件等系统基本概念
目 录 第一节 工程概况 ....................................................................... - 1 - 1 、编制依据 ..........
1预制混凝土构件制作安装施工措施计划、编制依据《首部枢纽坝顶布置图》(1/3--3/3)《冲砂闸坝顶交通梁结构配筋图》《泄洪闸坝顶交通梁结...
君御世家房地产开发项目预制构件安装施工方案编制单位: 山东平安建设集团有限公司编制时间: , 目 录一、工程概况.....................
云 南 省 宜 毕 高 速 公 路TJ-2 项 目 部首片 T 梁预制总结中铁十九局集团有限公司宜毕高速公路土建第 2 合同项目经理部20...
预制外墙板构造防水施工工艺标准1 范围工艺标准适用于预制外墙板空腔构造防水施工工艺。2 施工准备2.1 材料及主要机具:2.1.1 普通型自...
更多资料请访问 . (.....) 更多企业学院:...../Shop/《中小企业管理全能版》183 套讲座+89700 份资料...../Shop/40.shtml《总经...
安平高速 AP6 合同段箱梁预制场建设施工方案一、编制依据及原则1、编制依据(1)交通部部颁《公路工程技术规范》(JTG B01-2003);(2...
目 录一、工程概况...................................................31.1 项目总体概况..............................................
梁板预制及安装施工方案第一章 工程概况一、工程概况1、G104 滁州至汊河段改建工程Ⅲ标合同文件、施工图纸及招投标文件; 2、国家和交通...
空心板预制梁安全专项施工方案一、工程概况本工程位于湖北省鄂州市梧桐湖新区,梧桐大道本次实施梁板安装的桥梁为:梧桐大道一号桥(4*20m...
米箱梁、米梁预制梁施工方案一、工程概况:阿荣旗至深圳公路是国家重点公路网规划的重要组成部分,它北起内蒙古的阿荣旗,经乌兰浩特、通辽...
下载后可任意编辑梁板预制安装安全专项方案与梨温高速公路拓宽段施工安全专项方案汇编梁板预制安装安全专项方案3.《建筑工程安全管理条例》...
下载后可任意编辑梁板预制及安装安全专项方案与梁片防倾斜专项安全方案汇编梁板预制及安装安全专项方案一、编制依据1.1、G104 滁州至汊河...
下载后可任意编辑梁板预制及安装安全专项方案与梨温高速公路拓宽段施工安全专项方案汇编梁板预制及安装安全专项方案一、编制依据1.1、G104...
下载后可任意编辑梁板预制专项安全施工方案与梁板预制专项施工方案汇编梁板预制专项安全施工方案为贯彻“安全第一,预防为主”的安全工作方...
下载后可任意编辑桥梁预制场安全方案与桥梁高空作业专项安全方案汇编桥梁预制场安全方案一、安全保证措施在桥梁工程的预制施工期间死亡人数...

