前 言 随着课程改革的不断深化,学生对美术的追求不断发展,义务教育阶段美术学习越来越被学校和家长重视。国家《美术课程标准》鼓励教材...
校 本 课 程 九户镇中心小学 2 0 1 2 ——2 0 1 3 九户镇中心小学校本课程 一、课程的性质和价值 美术课程具有人文性质,是...
1 新郑市第二实验小学美术学科 校本课程实施方案 为响应国家课程校本化的号召,促进我校校本课程的开发与实施,促进学生的发展,现制定...
网络研修与校本研修整合实施方案 根据《国务院关于加强教师队伍建设的意见》精神,围绕推动信息技术与教师教育深度融合,建设教师网络研修...
网络研修与校本研修整合培训心得体会(精选3 篇) 网络研修与校本研修整合培训心得体会(精选3 篇) 当我们受到启发,对生活有了新的感...
网络环境下校本研修的研修资源建设 校本研修是以课程实施过程中教师所面对的各种具体问题为对象,以教师为研究的主体,理论和专业人员共同...
平面设计 1 第一章平面设计总揽 知识点 专业概况 平面概念 平面特征 平面设计分类 常用表现手法 平面设计师简介 平面设计需要学...
下载后可任意编辑2024 年秋季小学校本课程工作总结本学期,我担任了一、三、六年级的校本课程教学工作,其中包括《简笔画》、《贴画》、《...
下载后可任意编辑2024 年生物老师校本研修个人总结校本研修总结有幸参加了这次生物老师校本研修,我了解到了很多,生物老师校本研修总结。...
下载后可任意编辑2024 年理化生教研组校本教研工作总结半年来,在学校各级处室的正确领导和帮助下,在组内全体同志的齐心努力下,可以说较...
下载后可任意编辑2024 年特别教育学校校本培训总结范文个别化教育是特别教育的基石我校的校本培训以为智障及听障学生提供优质特别教育为己...
下载后可任意编辑2024 年特别教育学校校本培训总结个别化教育是特别教育的基石我校的校本培训以为智障及听障学生提供优质特别教育为己任,...
“围棋”校本课程纲要北京市第九十四中学机场分校一、基本信息1、课程名称:围棋2、开发教师:李岁敏3、授课对象:一年级学生4、课时安排:...
狮山中心小学校本教材——呼啦圈狮山中心小学校本教材呼啦圈编写者:蔡先梅、黄志清- 1 -狮山中心小学校本教材——呼啦圈目 录第一部分...
课程名称适用年级一二年级古筝总课时11*4课程类型古筝,是华夏民族创造的一件弹拨类乐器,它一直被认为是民族乐器中的瑰宝,雅俗共赏的奇葩...
口风琴课《闪烁的小星星》教学设计怀柔区长哨营满族乡中心小学:崔静杰指导教师:昝荣亮一、指导思想与理论依据(一)指导思想依据《国家基...
1/10校本教研计划校本教研计划为了进一步推进课程改革,转变教师的教学观念,提高教研能力,依靠教研解决在教育教学管理、教学方式方法等方...
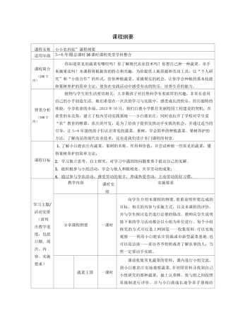
课程纲要课程名称小小农科院”课程纲要适用年级3〜6 年级总课时 16 课时课程类型学科整合课程简介(200 字内)你知道常见的蔬菜有哪些...
1甘薯保鲜贮藏法一、适时收获,防止薯块受冻甘薯收获期因各地气候不同而有所差异,一般掌握在日平均气温降至 14 一巧摄氏度左右为宜。过...
凤凰学校校本课程实施方案一、校本课程开发的背景世纪,随着社会和经济发展的高科技、信息化、网络化、可持续发展等特征的日益凸现,教育将...

