从业人员抚恤规定及办法 第一条 依据 本办法依据本公司人事管理规则第 39 条的规定订定。? 第二条 适用范围 本公司编制内从业人员(...
十、从业人员抚恤办法第一条 依据 本办法依据本公司人事管理规则第 39 条的规定订定。第二条 适用范围 本公司编制内从业人员(以...
员工抚恤规定及办法 第一条 本公司正式员工因公死亡或在职死亡者,其抚恤依本办法执行。?第二条 前条所称因公死亡,指下列情形之一者:?...
从业人员抚恤规定及办法 第一条 依据 本办法依据本公司人事管理规则第 39 条的规定订定。?第二条 适用范围 本公司编制内从业人员的...
有关法规对现役军人伤残的抚恤有何规定 国务院于 1988 年 7 月 18 日发布的《军人抚恤条例》对现役军人死亡的抚恤作了如下规定: ...
第一条 依据 本办法依据本公司人事管理规则第 39 条的规定订定。? 第二条 适用范围 本公司编制内从业人员(以下简称从业人员)的抚恤...
天民发〔2024〕号 签发人:李辉庭天祝藏族自治县民政局关于优抚对象抚恤保障工作调研报告精品文档---下载后可任意编辑优抚保障工作是一项...
下载后可任意编辑有关优抚对象抚恤保障工作的调研报告12024 年 4 月 19 日天民发〔 〕号 签发人:李辉庭天祝藏族自治县民政局关于优...
下载后可任意编辑公司员工抚恤管理制度细则12024 年 4 月 19 日下载后可任意编辑员工抚恤细则(一)本公司员工凡不能参加劳工保险或人寿...
下载后可任意编辑公司员工抚恤制度资料12024 年 5 月 29 日下载后可任意编辑制度名员工抚恤细则电子文件编码GLWA056页码2-1××公司员...
1 / 2 江西省优抚对象抚恤和生活补助调整标准表残疾抚恤标准单位:元 / 年三属定期抚恤标准单位:元 / 年残疾等级残疾性质标准对象...
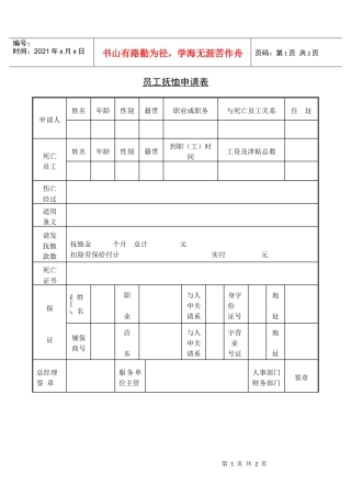
员工抚恤申请表申请人姓名年龄性别籍贯职业或职务与死亡员工关系住 址死亡员工姓名年龄性别籍贯到职(工)时间工资及津贴总数伤亡经过适用...
抚恤定补医疗保障制度第一条为了保障抚恤定补优抚对象医疗保障待遇,根据《军人抚恤优待条例》及国家有关规定,结合我省实际,制定本办法。...
抚恤定补保障制度第一条为了保障抚恤定补优抚对象医疗保障待遇,根据《军人抚恤优待条例》及国家、省有关规定,结合我市实际,制定本办法。...
此资料由网络收集而来,如有侵权请告知上传者立即删除。资料共分享,我们负责传递知识。山东省军人抚恤优待条例《军人抚恤优待条例》,是中...
此资料由网络收集而来,如有侵权请告知上传者立即删除。资料共分享,我们负责传递知识。浙江省军人抚恤优待实施办法军人抚恤优待法律制度表...
此资料由网络收集而来,如有侵权请告知上传者立即删除。资料共分享,我们负责传递知识。海口市优抚对象抚恤补助标准自然增长机制暂行办法保...
第1页共2页编号:时间:2021年x月x日书山有路勤为径,学海无涯苦作舟页码:第1页共2页员工抚恤申请表申请人姓名年龄性别籍贯职业或职务与死...
第1页共2页编号:时间:2021年x月x日书山有路勤为径,学海无涯苦作舟页码:第1页共2页员工抚恤申请表申请人姓名年龄性别籍贯职业或职务与死...
抚恤瞥奢侈怯生生札幌课件CONTENTS•抚恤制度概述•奢侈消费心理剖析•怯生生现象解读•札幌市场调查报告•课件设计与制作技巧分享•总结与...

