目录MOSFET 和电压型无源逆变电路简介 11.MOSFET 简介 12. 电压型无源逆变电路简介 1主电路图设计和参数计算 21.主电路图设计 22....
IGBT 逆变式电焊机项目深度讨论分析报告目录概论.......................................................................................
IGBT 逆变式电焊机项目投资分析及可行性报告目录前言...................................................................................
IGBT 逆变式电焊机项目可行性分析报告目录概论.........................................................................................
高压直流电源的整流与逆变技术概述摘 要:高压直流输电由换流器整流将交流变直流,再经换流器逆变将直流变交流,完成电能的传输。本文首先...
本科毕业设计(论文)说明书开关 电源 在 IGBT 逆变 焊机中的应用 学 院 机械 与汽车工程学院 专 业 机械与电子工程 学生 黄...
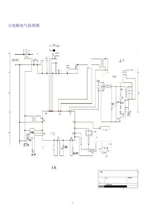
1主电路电气原理图L 二一—*-»-=-■1 二[-I—A丄 T二£耳猛X1ravr>兰毁■'命WZ[ff£三1A丄-、11,h-:al*』走¥FT 曲MilArPdWH11 毋 Z...
第一部分:单相电压型全桥逆变电路一、逆变电路(纯电阻负载)1、正常逆变电路负载串联电感并联电容后的仿真结果:电感 0.1H,电容 0.07C。...
摘 要光 伏 并 网和 独 立 供 电 系 统是 此技 术领 域 内的 关 键 部 分 , 其 主 要 使 用 在 各 种 现 实...
摘 要本文将介绍一个全桥逆变器,其基本电路结构是由四个 N 沟道的 MOS 管和专门的 MOS 管驱动芯片 IR2110 组成的全桥电路。由于...
系 专业 班 学号 姓名┉┉┉┉┉┉┉┉┉┉┉密┉试卷类型: A 苏州科技大学电力电子技术试卷使用专业年级机电 13 考试方式:开卷(...
本科电力电子技术课程设计说明书题目:基于 SG3524 芯片的逆变电源设计与 MATLAB 仿真 (控制电路)学 院:机电工程学院 专 业:农...
单相正弦波 PWM 逆变电路仿真报告1. 仿真目的:通过对单相 SPWM 逆变电路不同控制方式的仿真讨论,进一步理解 SPWM 控制信号的产生...
第5章逆变电路 主要内容:换流方式,电压型逆变电路,电流型逆变电路,多重逆变电路和多电平逆变电路。 重点:换流方式,电压型逆变电路...
逆变焊机代替可控硅电焊机可行性分析报告 逆变焊机是现在国际焊机市场兴起的一种新产品,它不仅有高效节能、体积小、重量轻、多功能、多用...
电流型三相桥式逆变电路 直流电源为电流源的逆变电路——电流型逆变电路。一般在直流侧串联大电感,电流脉动很小,可近似看成直流电流源。...
1前言 MATLAB 的简介 MATLAB 是一种适用于工程应用的各领域分析设计与复杂计算的科学计算软件,由美国Mathworks 公司于1984 年正式推...
目录 引言 ………………………………………………………… 03 第一章 电力电子器件的了解 …………………………… 05 第一节 二极...
1 产品应用笔记: 用BC5016/BC6016 构成的纯正弦波逆变器 Rev:5060A0601 一.逆变器简述 在很多场合,正弦波逆变器的作用是肯定的,...
精品文档---下载后可任意编辑变频/逆变市场 信息概要1、 太阳能逆变器市场容量——20 一三年 73 万台/年2、 汽车逆变器市场容量——2...

