安全阀计算规定 中国石化集团公司上海医药工业设计院 2 0 0 1 年 1 0 月 1 2 日 2 1. 应用范围 1.1 本规定仅适用于化工生...
安全阀设置规定 第一章 一般规定 第一条 编制目的及适用范围 1、为符合原国家质量技术监督局《压力容器安全技术监察规程》中对“安全...
安全阀泄放量的计算(1)计算泄放量 介质为易燃液化气体或位于有可能发生火灾的环境下工作的非易燃液化气体:1 有绝热保温输入:t:10 ℃ ...
安全阀计算实例讨论 设计数据 (1)容器数据: 设计压力:1.0 MPa G 设计温度:80 C 外壁不保温 安全阀定压:1.0 MPa G 直径:...
安 全 阀 计 算 实 例 安全阀系压力容器在运行中实现超压泄放的安全附件之一,也是在线压力容器定期检验中必检项目。它包括防超压和...
安全阀计算(饱和蒸汽)全启
成都美隆阀门有限公司 1 安全阀考试模拟题 一、判断题 1、 带动力辅助装置的安全阀是指该安全阀借助一个动力辅助装置,可以在压力低于...
安全阀管理规定
目 次 1 名词 2 引用标准 3 设计要求 3.1 安全阀的分类 3.2 安全阀的选型 3.3 安全阀的制造标准 3.4 安全阀的计算 3.5 安...
安 全 阀 的 设 置 和 选 用 HG/T 20570.2—95 1 应用范围 1 .0 .1 本规定仅适用于化工生产装置中压力大于0.2MPa的压力...
安全阀的设置 下列 11种情况之一必须安装安全阀:(P-629) 独立的压力系统(有切断阀与其它系统分开)。该系统指全...
安全阀的定义: 安全阀(safety v alv e)是根据压力系统的工作压力自动启闭,一般安装于封闭系统的设 备或管路上保护系统安全。当设...
1 第一章 安全阀的基本知识 随着我国加入WTO 后国民经济的迅速发展,国外跨国公司也争相投资到中国,促使一些大型的石化、石油、炼油、...
安全阀的工艺计算 PS301-03 —1— 安全阀的工艺计算 1 各种事故工况下泄放量的计算 1 .1 阀门误关闭 1.1.1 出口阀门关闭,入口阀...
神华包头煤化工分公司2012 年消缺 烯烃中心-安全阀检修施工方案 - 1 1.目的 为了规范消缺检修施工过程的管理,实现本质安全、科学合...
- 1 - 附 件 辽宁省安全阀校验机构核准实施细则 第一章 总则 第一条 为 规 范 安 全 阀 校 验 机 构 核 准 工 作 ...
乌 海 氯 碱 工 程PVC、 VCM、乙炔装置安全阀校验方案 编 制:程 东审 核:金云辉审 定:左世国批 准:应学运会签:质 量:于...
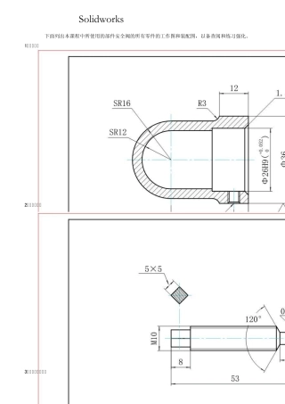
1 学生三维设计协会 Solidw orks 计算机绘图公开课 下面列出本课程中所使用的部件安全阀的所有零件的工作图和装配图,以备查阅和练习...
重庆开山压力容器有限公司 外购件技术规范书 资料代号 802**-2014 发行日期 零件类别 B 类 安全阀 共 7 页 第 1 页 编制 ...
安全阀安全技术监察规程TSGZF0012006

