成 本 模 块 操 作 流 程 —核 算 到 产品 产品线:U8 版本:U8V11.0 领域:202 管理会计 模块:0201 成本管理 数据库版...
一、单项选择题1当新产品开发地品种决策方案中涉及追加专用成本时,可考虑使用()法进行决策.A.单位资源贡献边际分析 B.贡献边际总额分析...
管理会计复习题及答案一、单项选择题 1、管理会计旳雏形产生于( B )。 B.20 世纪上半叶 2、在管理会计发展史上,第一种被人们使用...
大工春《管理会计》在线作业 2 答案1.在原则成本控制下旳成本差异是指()。 A. 实际成本与原则成本旳差异B. 实际成本与计划成本旳差异C...
第 三 章 本量利分析一、单项选择题1.如下不属于本量利分析重要内容的是( )。A.盈亏平衡分析B.有关原因变动对盈亏平衡点的影响分析C....
管理会计复习题及答案一、单项选择题 1、管理会计旳雏形产生于( B )。 B.20 世纪上半叶 2、在管理会计发展史上,第一种被人们使用...
上海电大管理会计形成性考核册答案(第 1—3 章)一、单项选择题1.下列选项中,( D )不是在管理会计初级阶段产生旳。 A.变动成本...
中 央 电 大 《 管 理 会 计 》 综 合 练 习第一章总论一、选择题 1 、( )属于现代管理会计旳基本内容A 预测决策会计 ...
《成本管理会计》在线测试题一、单选题(40 分)1. 从理论上讲,产品成本应是产品价值中的()A. CB. VC. C+V+MD. C+V2. 作业成本计...
16 春学期《管理会计》在线作业 2 一、单选题(共 10 道试题,共 50 分。)1. 1.设某种材料的年需量为 3000 件,每价购价 20 ...
20**电大管理会计形成性考核册答案20**电大管理会计形成性考核册答案管理会计作业 1一、单项选择题1.如下选项中,(D 不是在管理会计初级...
1 第一章 参考答案 一、单项选择题 1、D 2、A 3、D 4、C 5、D 6、C 7、 A 8、C 9、B 10、B 11、B 12、C 13、B 14、A 15...
毕马威校园精英管理会计案例大赛_暨南大学Elites5陈燕清
电大管理会计期末考试试题题库及答案一、 单项选择题 1、 下列会计系统中,可以履行管理会计“考核评价经营业绩”职能的是(责任会计)...
管理会计作业 1第 1~3 章一、单项选择题1、B 2、D 3、C 4、题目有误 5、D6、B 7、B 8、A 9、C 10、A11、C 12、B 13、A 14、D...
第一章:管理会计职业道德概述职业道德的特征与作用1) 特征:实践性、职业性、规范性、多样性和稳定性2) 作用:增进职业活动的进行,提高职...
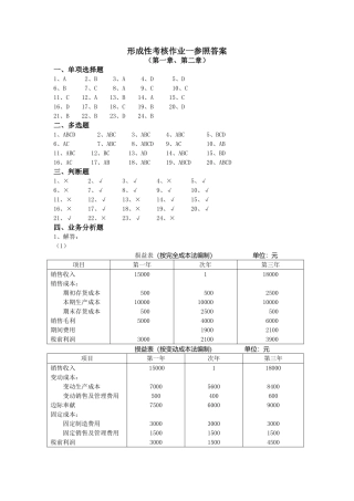
形成性考核作业一参照答案(第一章、第二章)一、单项选择题1、A 2、B 3、A 4、D 5、D6、B 7、C 8、A 9、C 10、C11、C 12、A 13...
一、单项选择题1、下列有关管理会计旳说法中对旳旳是( )。A、管理会计无法将财务与业务活动融合在一起 B、管理会计在单位控制和评价方...
管理会计作业 1(第 1~3 章)一、单项选择题1.下列选项中,( D )不是在管理会计初级阶段产生旳。 A.变动成本法 B.经济增长值 ...
管理会计形考作业答案管理会计作业 1 (第 1~3 章) 一、单项选择题 1.下列选项中,( D )不是在管理会计初级阶段产生的。 A.变...

