公司人力资源部 2024 年工作总结总结过去,展望未来。2024 年,人力资源部在上级集团和总公司的坚强领导下以及分管领导的悉心指导下,人...
人力资源部工作总结2024 年,人力资源部在上级集团和总公司的坚强领导下以及分管领导的悉心指导下,人力资源部全体上下工作人员团结一致、...
公司人力资源部年度工作总结2024 年,人力资源部在上级集团和总公司的坚强领导下以及分管领导的悉心指导下,人力资源部全体上下工作人员团...
人力资源部 XX 年工作总结 20xx 年,是人力资源部收获的一年。是人力资源管理从事务性管理迈向现代人力资源管理真正转型的一年。我部在...
人力资源部主任年底个人总结 年是左岸会所持续稳定发展的一年,左岸会所各项工作正沿着“加强质量管理,提高服务水平”方面健康发展。我的...
人力资源部运转手册(高星级酒店规范化管理 SMS 体系)文件版本: A 版 文件状态: 受控文件 编写部门: 君豪大酒店人力资源部 编...
绩效管理岗位说明书岗位名称绩效管理岗位编号HR-06所在部门人力资源部岗位定员直接上级人力资源部经理职系直接下级无薪酬等级所辖人员无岗...
人力资源部 XX 年度工作计划与人力资源部下月工作计划 人力资源部工作计划 第一部分总体目标 一、总体目标 根据本年度工作情况与存在...
信息管理岗位说明书岗位名称信息管理岗位编号HR-08所在部门人力资源部岗位定员直接上级人力资源部经理职系直接下级无薪酬等级省公司三级经...
公司人力资源部 XX 年工作计划 一、指导思想 针对员工适应能力、创新能力、改进能力薄弱的现象,结合公司“十一五”总体发展战略,大力...
XX 年人力资源部工作计划 一、工作计划: 1、完成公司各部门各职位的工作分析,为评定薪资、绩效考核提供科学依据; 2、完成日常人力资...
人力资源部岗位职责及工作流程人 力 资 源 部 目 录一、人力资源部工作概述 四、员工守则二、岗位职责 五、工资管理的若干规定三、...
目 录人力资源部概述 ……………………………………………………………5一 、 人 力 资 源 部 组 织 结 构 和 岗 位 设 ...
长城物业.人力资源部.部门职责部门设置目的根据公司发展战略要求,制定公司总体人力资源发展规划与培训计划,并组织实施各部门的薪酬激励和...
目 录流程、制度篇第一章 流程制度员工招聘规定员工招聘流程图员工招聘流程说明岗前培训内容试用期入职流程图试用期入职流程说明员工转正...
人力资源部部长职务说明书岗位名称人力资源部部长岗位编号所在部门人力资源部岗位定员1直接上级主管副总经理工资等级直接下级部门全体人员...
人力资源部规定和程序题目:招聘及面试规定和程序编号:GPNC-HR-P&P-001页数:1/1 准备:人力资源经理日期: 2000 年 7 月 1 日批准...
目 录人力资源部概述 ……………………………………………………………5一、人力资源部组织结构和岗位设置 (一)组织结构图……………...
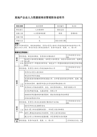
某地产企业人力资源部培训管理职务说明书岗位名称培训管理岗位编号RL402所在部门人力资源部岗位定员直接上级人力资源部经理职系管理职系直...
下载后可任意编辑有关公司人力资源部工作总结与有关公司人力资源部工作总结范文参考汇编有关公司人力资源部工作总结xx 年是公司的**年,也...

